全归类师在线,免费帮你解决商品归类疑难问题

 找回密码
 注册

QQ登录

只需一步,快速开始

手机号码,快捷登录

手机号码,快捷登录

在线
客服

在线客服服务时间: 9:00-24:00

选择下列客服马上在线沟通:

快速
发帖

客服
热线

010-62010715
7*24小时客服服务热线

关注
微信

关务资讯公众号
顶部
海关AEO认证申请全攻略2022年预归类师考试秘籍中国船务课程视频2020年关务水平测试培训
申请进出口商品预归类视频!AEO认证政策解读商品归类在线解答海关AEO认证,100%通过
AEO认证服务网北京岸谷关务官网预归类服务-归类师权威操作预归类考试网
查看: 2066|回复: 0

6年老会计,因为整理出口退税流程+账务处理,工资翻了好几番

[复制链接]
发表于 2021-8-19 19:28:02 | 显示全部楼层 |阅读模式
身边的朋友都知道我在外贸企业做会计工资高,也都以为我每天很忙很累,只有我自己知道有多轻松!

其实刚入行的时候确实是挺累的,什么也不懂,什么都是需要一点一点摸索,那时候带我的师傅不愿意教我,我也能理解,所以大部分业务都是靠自己摸索会的。
在外贸企业工作的这6年里,我整理出了外贸企业出口退税操作流程、外贸企业账务处理,还有一些常用的表格,这也是我现在工作轻松的原因。

因为整理出来的这些资料,工资也翻了好几番,所以现在把这些资料分享给你们,希望对你们有所帮助~

6年老会计,因为整理出口退税流程+账务处理,工资翻了好几番-1.jpg

外贸出口退税操作流程
一、查询相符发票信息


6年老会计,因为整理出口退税流程+账务处理,工资翻了好几番-2.jpg

二、出口退税申报


6年老会计,因为整理出口退税流程+账务处理,工资翻了好几番-3.jpg


6年老会计,因为整理出口退税流程+账务处理,工资翻了好几番-4.jpg


6年老会计,因为整理出口退税流程+账务处理,工资翻了好几番-5.jpg

其他

所需资料

出口退税、收汇核销操作流

......
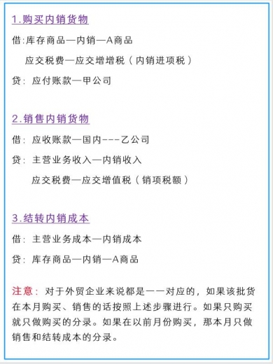
外贸出口企业账务处理


6年老会计,因为整理出口退税流程+账务处理,工资翻了好几番-6.jpg


6年老会计,因为整理出口退税流程+账务处理,工资翻了好几番-7.jpg


6年老会计,因为整理出口退税流程+账务处理,工资翻了好几番-8.jpg

外贸进出口年终分析表

外贸进出口年中分析报告


6年老会计,因为整理出口退税流程+账务处理,工资翻了好几番-9.jpg

外贸行业商品明细数据图表

常用出口产品退税率登记表


6年老会计,因为整理出口退税流程+账务处理,工资翻了好几番-10.jpg

......

6年老会计,因为整理出口退税流程+账务处理,工资翻了好几番-11.jpg

......

文章篇幅有限,今天就先给大家分享到这里了~~~

6年老会计,因为整理出口退税流程+账务处理,工资翻了好几番-12.jpg
*滑块验证:
您需要登录后才可以回帖 登录 | 注册

本版积分规则

关闭

站长推荐上一条 /2 下一条

QQ|Archiver|手机版|小黑屋|外贸精英网 ( 京ICP备19046145号 )

GMT+8, 2026-5-14 07:35

Powered by Discuz! X3.5 Licensed

Copyright © 2001-2026 Tencent Cloud.

快速回复 返回顶部 返回列表