海关AEO认证全流程服务,100%通过

 找回密码
 注册

QQ登录

只需一步,快速开始

手机号码,快捷登录

手机号码,快捷登录

在线
客服

在线客服服务时间: 9:00-24:00

选择下列客服马上在线沟通:

快速
发帖

客服
热线

010-62010715
7*24小时客服服务热线

关注
微信

关务资讯公众号
顶部
海关AEO认证申请全攻略2022年预归类师考试秘籍中国船务课程视频2020年关务水平测试培训
申请进出口商品预归类视频!AEO认证政策解读商品归类在线解答海关AEO认证,100%通过
AEO认证服务网北京岸谷关务官网预归类服务-归类师权威操作预归类考试网
查看: 2528|回复: 0

史上最全!《出口退税实务操作全流程.zip》

[复制链接]
发表于 2021-8-3 16:49:27 | 显示全部楼层 |阅读模式
出口退税会计

在各行业会计中含金量很高

它主要是为企业节省税额

对企业意义重大

可以为企业赢得更多退税收入



如何做好出口退税?

今天小编的免费福利是

《出口退税实务操作全流程.zip》

全套出口退税操作手册

内容详细

适合自学和内部培训使用

文末附资料免费下载方式


史上最全!《出口退税实务操作全流程.zip》-1.jpg

资料详情

本套资料包含:出口退税全流程、出口退税政策文件汇编、出口退税企业操作实训、生产企业出口退税操作培训、贸易企业出口退税操作指导、外贸企业出口退税出口明细申报表、出口退税常见问题处理等等...部分预览如下:



史上最全!《出口退税实务操作全流程.zip》-2.jpg


史上最全!《出口退税实务操作全流程.zip》-3.jpg


史上最全!《出口退税实务操作全流程.zip》-4.jpg


史上最全!《出口退税实务操作全流程.zip》-5.jpg


史上最全!《出口退税实务操作全流程.zip》-6.jpg


史上最全!《出口退税实务操作全流程.zip》-7.jpg



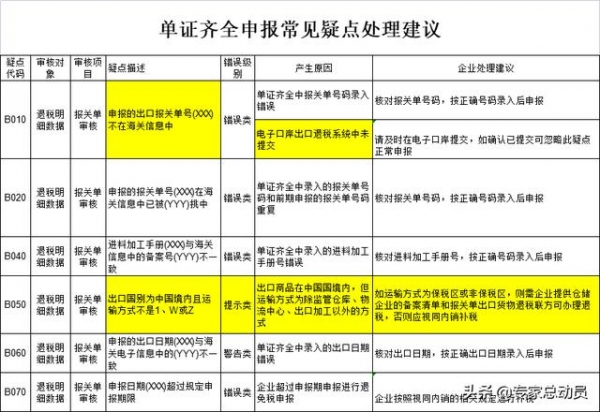
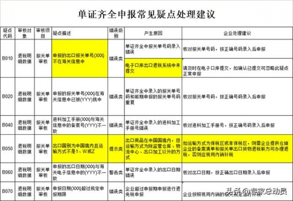
出口退税申报系统应用及电子口岸出口报关单电子数据操作


史上最全!《出口退税实务操作全流程.zip》-8.jpg



常见问题处理


史上最全!《出口退税实务操作全流程.zip》-9.jpg



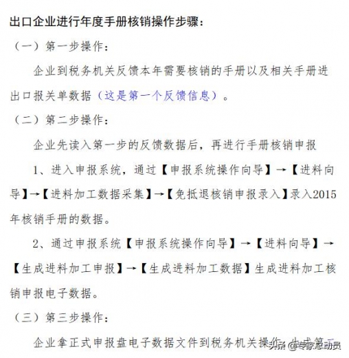
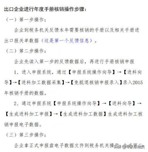
出口退税综合服务平台

用户手册


史上最全!《出口退税实务操作全流程.zip》-10.jpg


史上最全!《出口退税实务操作全流程.zip》-11.jpg

... ...

完整版内容

可领取后查看

点击“私我”领取资料


史上最全!《出口退税实务操作全流程.zip》-12.jpg
*滑块验证:
您需要登录后才可以回帖 登录 | 注册

本版积分规则

关闭

站长推荐上一条 /2 下一条

QQ|Archiver|手机版|小黑屋|外贸精英网 ( 京ICP备19046145号 )

GMT+8, 2026-4-21 04:43

Powered by Discuz! X3.5 Licensed

Copyright © 2001-2026 Tencent Cloud.

快速回复 返回顶部 返回列表