海关AEO认证全流程服务,100%通过

 找回密码
 注册

QQ登录

只需一步,快速开始

手机号码,快捷登录

手机号码,快捷登录

在线
客服

在线客服服务时间: 9:00-24:00

选择下列客服马上在线沟通:

快速
发帖

客服
热线

010-62010715
7*24小时客服服务热线

关注
微信

关务资讯公众号
顶部
海关AEO认证申请全攻略2022年预归类师考试秘籍中国船务课程视频2020年关务水平测试培训
申请进出口商品预归类视频!AEO认证政策解读商品归类在线解答海关AEO认证,100%通过
AEO认证服务网北京岸谷关务官网预归类服务-归类师权威操作预归类考试网
查看: 3132|回复: 0

借鉴海关稽查看税务稽查

[复制链接]
发表于 2021-8-3 17:03:02 | 显示全部楼层 |阅读模式
借鉴海关稽查

在讨论税务稽查前,先来看看海关稽查,借鉴海关稽查的经验,因为海关稽查曾经令人闻风丧胆;曾经有外籍干部听闻海关从前门进来,立即拿着护照从厂房后面翻墙逃跑;曾经有陆籍干部用海关即将到厂吓唬一群多达近20人的台籍干部,这些台籍干部听闻后立即跳上车子奔向香港机场,而后陆籍干部以台籍干部集体翘班为由投诉到总公司,最终造成这些外籍干部全体被开除,可怜这将近20名台籍干部落地后接到被开除的通知才恍然大悟。
可见海关稽查的威力曾经到达如何震撼人心,毫不夸张的说,被吓破胆的都有。
以黄埔海关关区内的海关稽查为例,各种经办业务有异常都会转到「太平海关」(如下图,以2018年的情况(注3)为例),这个太平海关相对于关区内其他海关是专职担任稽查业务,也就是说各主管海关基本上不会有外勤业务;其中举报案件、涉嫌走私案件有可能直接拉到缉私局,其他案件基本都是经由太平海关办理后,超过一定数额的(属于金额巨大)就必须移交到缉私局。

借鉴海关稽查看税务稽查-1.jpg

「太平--缉私局--检察院」之间就已经开始有业务联系,也就是说太平所有的外勤就under在检察院的监督下办案,各种业务经办业务过程中的「证据」都要符合法定要件,也就是最终能上法院打官司时当证据。
太平外勤科室经办业务要经过太平海关内部审查,涉税额超过一定数额必须转送缉私局,缉私局一旦接收就是与检察院同步立案,检察院是代表国家作为起诉违规、违法的企业(单位犯罪或自然人犯罪)。
所以,从太平海关(相对于税务体制的稽查局,为方便说明后续简称稽查海关)、缉私局都必须法院、检察院、公安部等部门对于证据的要求(注2)。相对于企业而言,稽查海关的官员差不多是海关官员,而缉私局就是「公安局」。
最了解企业内控的行政机关

政府机关中,第一个引进且试点内部控制于机关内的,就是海关(如下图)。从部份片断的信息中可以得知,海关从2003年就借鉴荷兰海关的内控制度,于海关内部试行行政机关的内部控制制度。可以说有实际面对海关查厂的人,几乎都可以感受到的。

借鉴海关稽查看税务稽查-2.jpg

海关以外的行政机关推行内部控制进程:
*2012年11月29日,财政部发布《行政事业单位内部控制规范(试行)》(财会〔2012〕21号)于2014年1月1日起执行,适用范围涵盖各级党的机关、人大机关、行政机关、政协机关、审判机关、检察机关、各民主党派机关、人民团体和事业单位;
*2015年12月21日发布《关于全面推进行政事业单位内部控制建设的指导意见》(财会[2015]24号)要求进一步规范;
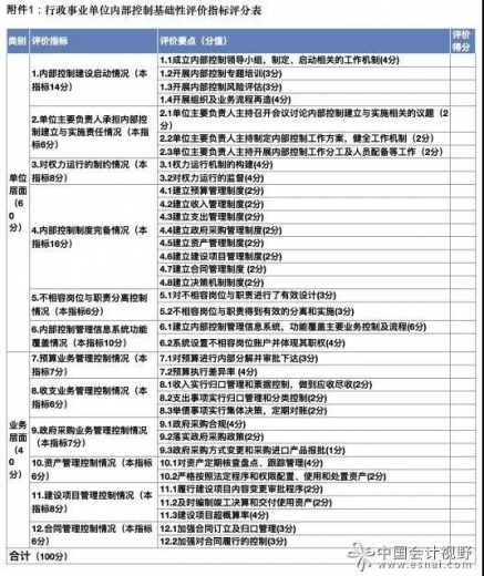
*2016-6-24公布《关于开展行政事业单位内部控制基础性评价工作的通知》财会[2016]11号,针对行政机关内部控制执行情况进行考评(例如下表);

借鉴海关稽查看税务稽查-3.jpg

*2017-1-25《行政事业单位内部控制报告管理制度(试行)》(财会[2017]1号),要求行政事业单位在年度终了,结合本单位实际情况,依据《指导意见》和《单位内部控制规范》,按照本制度规定编制的能够综合反映本单位内部控制建立与实施情况的总结性文件。


简单的说,2003年海关试点行政内控--2014年行政机关试行行政内控--2015年全面推行行政内控--2016年行政事业单位基础内控评价--2017年行政事业单位中年度终了要做内控报告。
然而,海关因为管理外资企业的保税业务,从改革开放初期,到海关建立自己的行政内部控制尤其是稽查单位更有「内控与内审」,目前海关已经推行保税业务系统与企业ERP相互连接,可以说,对企业内部控制最了解的行政机关就是海关,无出其右用来形容海关一点都不过分。
另一个证据就是海关AEO认证时的评估表,内容比某些国资企业做购并时候的尽职调查还详尽。
第三方评估机构代查

稽查案件中除举办案件与移送案件外,另一大块的就是定期稽查。定期稽查在外资企业的经验中,大约三到五年会例行检查一次。这是因为海关法规中规定单据至少保持三个年度,所以三年一查是符合政策、法令也贴近企业实际现况。
定期稽查业务中,会分包一部分给资质认定下的联合会计师事务所(简称第三方),由第三方代表海关针对企业进行定期稽查业务,并由第三方出具报告给海关,当然第三方的公费也由海关支付,而且第三方下厂过程也有官员陪同且全程录像存证。
第三方除接受海关委托稽查业务外,也有权利接受企业委托针对海关进行的业务(包括经常业务与稽查业务)提出鉴证与反驳。例如X海关对D镇A企业稽查业务中,有不太规范的嫌疑,A企业委托X海关上级总关认定的第三方B会计师事务所向X海关提出质疑,在审卷与核算后,为A企业争取到合理待遇。
都不想的业务

实务上遇到主管海关、稽查海关、缉私局、总关(全国41个关区)都觉得烫手的业务(例如有引起贸易纠纷、外交争端嫌疑的),这种大家都不想管的业务,就可以利用第三方出具的鉴证报告摆平类似的困扰。
也就是说,总关认定的第三方可以接受总关辖区内的驻地海关委托就特定案件出具鉴证服务,可以接受稽查海关委托做定期稽查业务,也可以接受企业针对海关稽查或海关处罚进行申复与鉴证。
符合审计作业模式

海关下厂稽查,见面交付稽查通知单外,首先就是盘点库存,同时做单据的cut off(往前收若干份单据,包括且不限于进口报关单、入库单、验收单、出口报关单、出库单、出货单),与此之间,海关官员还会要求企业人员当面打开相应的系统,检查是否有跳开单据的舞弊侦防,而且还会随机找仓库、采购、业务人员面谈,询问企业内控上是否有存在舞弊的空间;继而形式上固定稽查期间的保税合同与进出口报关单,再就是进行保税料件的短溢表核算。
只要是保税业务的,定期稽查、举办案件差不多都是类似程序,不同的稽查期间的问题(一般情况下都是倒推三年或到前一次稽查日期为止)。
盘点库存,就如同上市公司每年底做外部审计师的监盘;cut off就如同外部审计的完整性测试(注4);随机面谈与进系统查阅是合理性测试的一种形式,主要目的是确认内部管理(内部控制)是不是达到可信的程度。针对企业保税业务背后支撑的信息,海关也都会让企业提供walk through test(穿行测试;注5),而抽样则是企业提供的交易明细中由官员随机抽取。
我从2000年开始,因为海关稽查而接触关务,就发现海关稽查程序基本与COSO架构相符;曾有台商老板与境外(非台港澳)人士询问海关稽查的作业是不是「太超过」,因为通常盘点、完整性测试与穿行测试都是比较大的压力,而且企业通常搞不清楚海关究竟要干什么,而我都回答,一点也不会,反而是非常符合「外部审计」的应有、该有且合理的程序。
其实,这也是海关可以委托第三方的重要原因,当然那些出卖灵魂的事务所,大概率会不入选。
税务稽查力量增强了吗?

即将在8-11生效实施的《税务稽查案件办理程序规定》(以下简称《规定》),是2021-03-24中共中央《关于进一步深化税收征管改革的意见》(以下简称《意见》,注4)后第一个有关税务稽查的文件,而这个文件应该是要秉承或符合《意见》要求的「增强税务稽查执法力量」(注1)。
相对海关稽查业务来说:
*海关以稽查海关来限制对企业的稽查次数,《规定》有类似的操作,可以达到不扰民;
*海关只稽查海关才可以下厂,《规定》中只有稽查局才可以下厂稽查,是一样的约束公权力;
*稽查海关从立案后,就受到检察院的监督,而《规定》只有内部同侪审查,而非under公检法要求的「法定证据」,当然税务稽查局的官员可以辩解说他们也是要符合「法定证据」,但同侪审查的公允性与说服力就是偏弱;
*海关有第三方鉴证服务,《规定》没有类似设计,延伸服务、方向监督上不如海关稽查;
*海关已经充分应用审计的合理、应有、该有的程序,且对内部控制程序的测试要求达到可供信任的程度,《规定》没看到,或许后续规范性文件会出台,但目前为止我遭遇过的税务稽查未曾有过;
*都不想的业务,海关有第三方可以借鉴,而《规定》没有,力量上没有地方借力使力。
从整体架构而言,税务稽查还没海关稽查的威慑力,对于「证据」方面的要求还不够详尽,处理程序待进一步提升到四平八稳。
从新旧版对照而言,可以预见的是日后会《规定》的实施而爆发更多大案、要案,因为很明显的很多「黑暗角落」会被新版《规定》给探照出来。
期待后续精彩的案例。
注1:2021-03-24中共中央《关于进一步深化税收征管改革的意见》七、强化税务组织保障(二十五)优化征管职责和力量。强化市县税务机构在日常性服务、涉税涉费事项办理和风险应对等方面的职责,适当上移全局性、复杂性税费服务和管理职责。不断优化业务流程,合理划分业务边界,科学界定岗位职责,建立健全闭环管理机制。加大人力资源向风险管理、税费分析、大数据应用等领域倾斜力度,增强税务稽查执法力量。
注2:这些规定包括且不限于(1)《关于民事诉讼证据的若干规定》法释〔2019〕19号、(2)公安机关办理刑事案件电子数据取证规则(2019)、(3)《人民法院办理刑事案件排除非法证据规程(试行)》法发〔2017〕31号、(4)《关于办理刑事案件严格排除非法证据若干问题的规定》法发〔2017〕15号、(5)《关于办理刑事案件排除非法证据若干问题的规定》法发〔2010〕20号、(6)《关于适用〈关于办理死刑案件审查判断证据若干问题的规定〉和〈关于办理刑事案件排除非法证据若干问题的规定〉的指导意见》高检发研字〔2010〕13号、(7)《〈关于民事诉讼证据的若干规定〉文书样式(试行)》法发(2003)2号、(8)《最高人民法院关于行政诉讼证据若干问题的规定》法释〔2002〕21号、(9)《关于民事诉讼证据的若干规定》法释〔2001〕33号。
注3:图形中的太平海关原本在2016年之前是各主管海关的「外勤」或类似科室,2016年试点将太平海关独立出来不再办理一般保税的「经常业务」,将原各海关的外勤科集中到太平海关,从此太平海关专职下厂稽查,所以太平海关就类似目前税务局的市级稽查局,但又不同税务局的情况是没有那么多的稽查一局、二局等。
注4:可参阅我在财税微波的推文《什么是完整性测试》。
注5:walk through test;穿行测试,就是一张订单从接单到收款的全流程中的所有单据,且涉及到的原材料的,从采购下单到付款的所有单据,涉及到产品生产的,从厂内订单到派工单一直到生产入库的所有单据;简单的说就是内控完整性、合理性的测试。
来源:齐哥说
更多精彩财税内容,请关注中税正洁
*滑块验证:
您需要登录后才可以回帖 登录 | 注册

本版积分规则

关闭

站长推荐上一条 /2 下一条

QQ|Archiver|手机版|小黑屋|外贸精英网 ( 京ICP备19046145号 )

GMT+8, 2026-4-28 00:19

Powered by Discuz! X3.5 Licensed

Copyright © 2001-2026 Tencent Cloud.

快速回复 返回顶部 返回列表