全归类师在线,免费帮你解决商品归类疑难问题

 找回密码
 注册

QQ登录

只需一步,快速开始

手机号码,快捷登录

手机号码,快捷登录

在线
客服

在线客服服务时间: 9:00-24:00

选择下列客服马上在线沟通:

快速
发帖

客服
热线

010-62010715
7*24小时客服服务热线

关注
微信

关务资讯公众号
顶部
海关AEO认证申请全攻略2022年预归类师考试秘籍中国船务课程视频2020年关务水平测试培训
申请进出口商品预归类视频!AEO认证政策解读商品归类在线解答海关AEO认证,100%通过
AEO认证服务网北京岸谷关务官网预归类服务-归类师权威操作预归类考试网
查看: 2257|回复: 0

关于取消钢铁产品出口退税的公告

[复制链接]
发表于 2021-7-30 13:42:48 | 显示全部楼层 |阅读模式
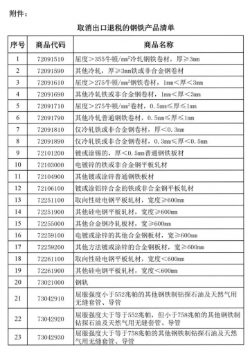
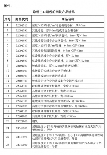
7月28日,财政部发布了《关于取消钢铁产品出口退税的公告》。自2021年8月1日起,取消公告所附清单列示的钢铁产品出口退税。具体执行时间,以出口货物报关单上注明的出口日期界定。其中,涉及23个钢铁产品的税则号。

关于取消钢铁产品出口退税的公告-1.jpg



加上4月28日财政部发布的《关于取消部分钢铁产品出口退税的公告》中涉及的146个钢铁产品,共涉及169个钢铁产品的税则号。
7月28日公告所附清单如下:

关于取消钢铁产品出口退税的公告-2.jpg

来源:财政部网站
*滑块验证:
您需要登录后才可以回帖 登录 | 注册

本版积分规则

关闭

站长推荐上一条 /2 下一条

QQ|Archiver|手机版|小黑屋|外贸精英网 ( 京ICP备19046145号 )

GMT+8, 2026-4-21 07:20

Powered by Discuz! X3.5 Licensed

Copyright © 2001-2026 Tencent Cloud.

快速回复 返回顶部 返回列表