全归类师在线,免费帮你解决商品归类疑难问题

 找回密码
 注册

QQ登录

只需一步,快速开始

手机号码,快捷登录

手机号码,快捷登录

在线
客服

在线客服服务时间: 9:00-24:00

选择下列客服马上在线沟通:

快速
发帖

客服
热线

010-62010715
7*24小时客服服务热线

关注
微信

关务资讯公众号
顶部
海关AEO认证申请全攻略2022年预归类师考试秘籍中国船务课程视频2020年关务水平测试培训
申请进出口商品预归类视频!AEO认证政策解读商品归类在线解答海关AEO认证,100%通过
AEO认证服务网北京岸谷关务官网预归类服务-归类师权威操作预归类考试网
查看: 2980|回复: 0

跨境电商红利!上半年外贸进出口总值18.07万亿,同比增长27.1%

[复制链接]
发表于 2021-7-21 09:26:19 | 显示全部楼层 |阅读模式
7月14日,海关总署发布:今年上半年,我国外贸进出口总值18.07万亿元,同比增长27.1%,目前已连续13个月增长,进出口规模创下历史同期最好水平!

跨境电商红利!上半年外贸进出口总值18.07万亿,同比增长27.1%-1.jpg

1

逆势增长,势不可挡

近年来,我国跨境出口产品向更大量级、更多品类、更高客单价发展。2020 年,我国跨境电商出口市场规模达到4.65万亿,同比增速26.9%,据预测,到2025年规模会达到15.1万亿,且接下来四年符合增速26.6%。
7月12日,商务部介绍,中国跨境电商规模5年增长近10倍,市场采购贸易规模6年增长5倍。目前,外贸综合服务企业超1500家,海外仓数量超1900个,加工贸易保税维修项目已建成约130个。


跨境电商红利!上半年外贸进出口总值18.07万亿,同比增长27.1%-2.jpg

2

B2B,B2C,跨境物流,海外仓

中国跨境电商的迅速发展,一方面得益于跨境电商新模式,对其他一般贸易方式的补充和替代作用,另一方面来自于贸易创新,此前很多做一般贸易的企业,在疫情下主动将业务从线下转到线上。
来自eMarketer的数据,预测2021年中国电商将占52.1%的零售额,高于上一年的44.8%,中国电商仍旧稳居第一。排名第二的是韩国,预计今年韩国的网上交易额将占其销售额的28.9%。在美国,这一数字将仅为15.0%,西欧国家平均达到12.8%。

跨境电商红利!上半年外贸进出口总值18.07万亿,同比增长27.1%-3.jpg

据研究报告显示:目前,中国是全球最大的B2C跨境电商交易市场,全球26%的交易发生中国。2020年B2C跨境电商出口物流行业规模超过4000亿元,而2020年B2B跨境电商出口物流规模超过8000亿元。

跨境电商红利!上半年外贸进出口总值18.07万亿,同比增长27.1%-4.jpg

3

政策红利,不容错过

近日,国务院办公厅印发《关于加快发展外贸新业态新模式的意见》,从五个方面部署20项重点工作,支持、培育、鼓励传统外贸企业、跨境电商和物流企业在国际贸易中继续大展拳脚!而这,也仅仅是近几年国家加大力度支持外贸的其中一步棋。
据海关总署消息,自7月1日起,在北京、上海、宁波等两批次22个试点海关基础上,将在全国海关复制推广跨境电商B2B出口监管试点。此次海关政策“红利”更加明显,主要有以下三大特点:

  • 简化B2B出口物流企业备案单证手续。
  • 在海外仓业务模式备案上,实现“一地备案、全国通用”。
  • 对于单票金额在5000元以下且不涉证、不涉检、不涉税的货物,可按照6位HS编码简化申报。

跨境电商红利!上半年外贸进出口总值18.07万亿,同比增长27.1%-5.jpg

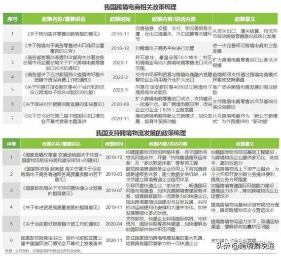
传统服务向综合型的跨境电商角色演变,正在成为我国进出口贸易往来重要途径。
政府通过一系列策扶持跨境电商行业,包括:
一、通过设立跨境电子综合试验区,来促进我国商务行业高质量发展;
二、出台海关监管、支付结算税收等政策来扶持跨境电子商务企业的有序发展;
三、支持海外仓等基础储设施建,来为跨境寄递服务提供保障;
四、继续推进跨境电商行业作为“新态模式”外贸提供动能。
预计未来五年内由于疫情可能带来的长期影响、国家政策对跨境B2B的扶持、各环节不断线上化与信息化,以及B端交易碎片化,B2B交易的线上渗透率预计在五年内出现明显提升。
来源:网络,如有侵权,请联系小编删除。
*滑块验证:
您需要登录后才可以回帖 登录 | 注册

本版积分规则

关闭

站长推荐上一条 /2 下一条

QQ|Archiver|手机版|小黑屋|外贸精英网 ( 京ICP备19046145号 )

GMT+8, 2026-4-28 23:28

Powered by Discuz! X3.5 Licensed

Copyright © 2001-2026 Tencent Cloud.

快速回复 返回顶部 返回列表