全归类师在线,免费帮你解决商品归类疑难问题

 找回密码
 注册

QQ登录

只需一步,快速开始

手机号码,快捷登录

手机号码,快捷登录

在线
客服

在线客服服务时间: 9:00-24:00

选择下列客服马上在线沟通:

快速
发帖

客服
热线

010-62010715
7*24小时客服服务热线

关注
微信

关务资讯公众号
顶部
海关AEO认证申请全攻略2022年预归类师考试秘籍中国船务课程视频2020年关务水平测试培训
申请进出口商品预归类视频!AEO认证政策解读商品归类在线解答海关AEO认证,100%通过
AEO认证服务网北京岸谷关务官网预归类服务-归类师权威操作预归类考试网
查看: 2770|回复: 0

外贸出口真不难!老会计整理全套出口退税实操一本通,轻松搞定

[复制链接]
发表于 2021-7-7 19:20:07 | 显示全部楼层 |阅读模式
众所周知,外贸行业会计的薪资还是比较可观的,很多财会人员也都想着往外贸行业发展。但是对于出口退税的账务该怎么处理呢?这也是部分人心中的疑惑。
我有一个在外贸行业做了近5年的朋友,前段时间不知道怎么想的,就辞职出去旅游了。还把自己多年的做账经验给整理出来了。
在征得了他的同意后,我就拿出来给大家看一下,希望可以给各位做会计的朋友一些帮助,一起来看看吧!
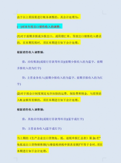
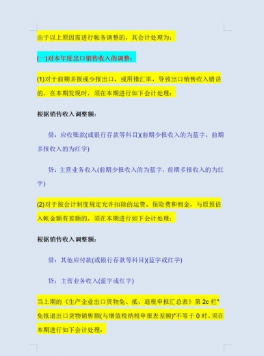
增值税会计分录之出口退税


外贸出口真不难!老会计整理全套出口退税实操一本通,轻松搞定-1.jpg


外贸出口真不难!老会计整理全套出口退税实操一本通,轻松搞定-2.jpg


外贸出口真不难!老会计整理全套出口退税实操一本通,轻松搞定-3.jpg

外贸企业申报出口退税一般流程


外贸出口真不难!老会计整理全套出口退税实操一本通,轻松搞定-4.jpg


外贸出口真不难!老会计整理全套出口退税实操一本通,轻松搞定-5.jpg


外贸出口真不难!老会计整理全套出口退税实操一本通,轻松搞定-6.jpg


外贸出口真不难!老会计整理全套出口退税实操一本通,轻松搞定-7.jpg

外贸企业做账实操


外贸出口真不难!老会计整理全套出口退税实操一本通,轻松搞定-8.jpg


外贸出口真不难!老会计整理全套出口退税实操一本通,轻松搞定-9.jpg


外贸出口真不难!老会计整理全套出口退税实操一本通,轻松搞定-10.jpg

好了,文章篇幅有限,就先和大家展示到这里了,希望对大家有帮助!

外贸出口真不难!老会计整理全套出口退税实操一本通,轻松搞定-11.jpg
*滑块验证:
您需要登录后才可以回帖 登录 | 注册

本版积分规则

关闭

站长推荐上一条 /2 下一条

QQ|Archiver|手机版|小黑屋|外贸精英网 ( 京ICP备19046145号 )

GMT+8, 2026-4-21 01:24

Powered by Discuz! X3.5 Licensed

Copyright © 2001-2026 Tencent Cloud.

快速回复 返回顶部 返回列表