找回密码
 注册

QQ登录

只需一步,快速开始

手机号码,快捷登录

手机号码,快捷登录

在线
客服

在线客服服务时间: 9:00-24:00

选择下列客服马上在线沟通:

快速
发帖

客服
热线

010-62010715
7*24小时客服服务热线

关注
微信

关务资讯公众号
顶部
海关AEO认证申请全攻略2022年预归类师考试秘籍中国船务课程视频2020年关务水平测试培训
申请进出口商品预归类视频!AEO认证政策解读商品归类在线解答海关AEO认证,100%通过
AEO认证服务网北京岸谷关务官网预归类服务-归类师权威操作预归类考试网
查看: 3175|回复: 0

2021年,增值税这7个最新优惠政策,会计要记牢

[复制链接]
发表于 2021-5-17 11:41:45 | 显示全部楼层 |阅读模式
1、


2021年,增值税这7个最新优惠政策,会计要记牢-1.jpg

《财政部?税务总局关于支持个体工商户复工复业增值税政策的公告》(财政部?税务总局公告2020年第13号)规定的税收优惠政策,执行期限延长至2021年12月31日。其中,自2021年4月1日至2021年12月31日,湖北省增值税小规模纳税人适用3%征收率的应税销售收入,减按1%征收率征收增值税;适用3%预征率的预缴增值税项目,减按1%预征率预缴增值税。


2、


2021年,增值税这7个最新优惠政策,会计要记牢-2.jpg



一、自2021年1月1日起至2023年12月31日,执行下列增值税先征后退政策。

(一)对下列出版物在出版环节执行增值税100%先征后退的政策:


1.中国共产党和各民主党派的各级组织的机关报纸和机关期刊,各级人大、政协、政府、工会、共青团、妇联、残联、科协的机关报纸和机关期刊,新华社的机关报纸和机关期刊,军事部门的机关报纸和机关期刊。


上述各级组织不含其所属部门。机关报纸和机关期刊增值税先征后退范围掌握在一个单位一份报纸和一份期刊以内。


2.专为少年儿童出版发行的报纸和期刊,中小学的学生教科书。


3.专为老年人出版发行的报纸和期刊。


4.少数民族文字出版物。


5.盲文图书和盲文期刊。


6.经批准在内蒙古、广西、西藏、宁夏、新疆五个自治区内注册的出版单位出版的出版物。


7.列入本公告附件1的图书、报纸和期刊。


3、


2021年,增值税这7个最新优惠政策,会计要记牢-3.jpg

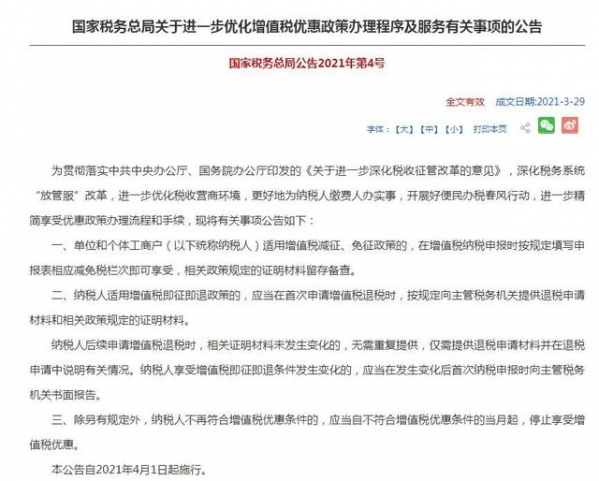
单位和个体工商户(以下统称纳税人)适用增值税减征、免征政策的,在增值税纳税申报时按规定填写申报表相应减免税栏次即可享受,相关政策规定的证明材料留存备查。


纳税人适用增值税即征即退政策的,应当在首次申请增值税退税时,按规定向主管税务机关提供退税申请材料和相关政策规定的证明材料。


纳税人后续申请增值税退税时,相关证明材料未发生变化的,无需重复提供,仅需提供退税申请材料并在退税申请中说明有关情况。纳税人享受增值税即征即退条件发生变化的,应当在发生变化后首次纳税申报时向主管税务机关书面报告。


2021年4月1日起施行。


4、


2021年,增值税这7个最新优惠政策,会计要记牢-4.jpg



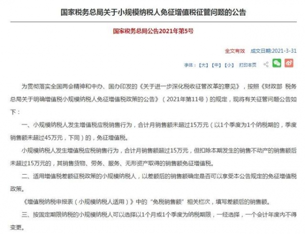
小规模纳税人发生增值税应税销售行为,合计月销售额未超过15万元(以1个季度为1个纳税期的,季度销售额未超过45万元,下同)的,免征增值税。


小规模纳税人发生增值税应税销售行为,合计月销售额超过15万元,但扣除本期发生的销售不动产的销售额后未超过15万元的,其销售货物、劳务、服务、无形资产取得的销售额免征增值税。


适用增值税差额征税政策的小规模纳税人,以差额后的销售额确定是否可以享受本公告规定的免征增值税政策。


《增值税纳税申报表(小规模纳税人适用)》中的“免税销售额”相关栏次,填写差额后的销售额。


按固定期限纳税的小规模纳税人可以选择以1个月或1个季度为纳税期限,一经选择,一个会计年度内不得变更。
自2021年4月1日起施行。


5、


2021年,增值税这7个最新优惠政策,会计要记牢-5.jpg



自2021年1月1日起至2023年12月31日,对边销茶生产企业(企业名单见附件)销售自产的边销茶及经销企业销售的边销茶免征增值税。


所称边销茶,是指以黑毛茶、老青茶、红茶末、绿茶为主要原料,经过发酵、蒸制、加压或者压碎、炒制,专门销往边疆少数民族地区的紧压茶。


在本公告发布之前已征的按上述规定应予免征的增值税税款,可抵减纳税人以后月份应缴纳的增值税税款或予以退还。已向购买方开具增值税专用发票的,应将专用发票追回后方可办理免税。无法追回专用发票的,不予免税。


6、


2021年,增值税这7个最新优惠政策,会计要记牢-6.jpg



自2021年4月1日起,同时符合以下条件的先进制造业纳税人,可以自2021年5月及以后纳税申报期向主管税务机关申请退还增量留抵税额:


1.增量留抵税额大于零;


2.纳税信用等级为A级或者B级;


3.申请退税前36个月未发生骗取留抵退税、出口退税或虚开增值税专用发票情形;


4.申请退税前36个月未因偷税被税务机关处罚两次及以上;


5.自2019年4月1日起未享受即征即退、先征后返(退)政策。


7、


2021年,增值税这7个最新优惠政策,会计要记牢-7.jpg



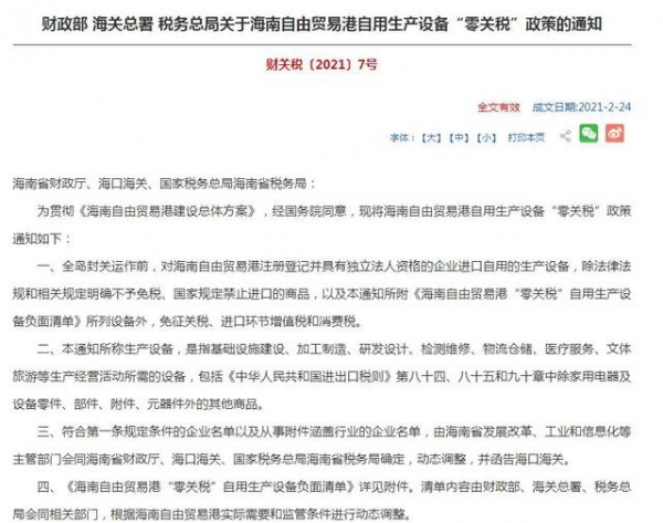
为贯彻《海南自由贸易港建设总体方案》,经国务院同意,现将海南自由贸易港自用生产设备“零关税”政策通知如下:


全岛封关运作前,对海南自由贸易港注册登记并具有独立法人资格的企业进口自用的生产设备,除法律法规和相关规定明确不予免税、国家规定禁止进口的商品,以及本通知所附《海南自由贸易港“零关税”自用生产设备负面清单》所列设备外,免征关税、进口环节增值税和消费税。


通知所称生产设备,是指基础设施建设、加工制造、研发设计、检测维修、物流仓储、医疗服务、文体旅游等生产经营活动所需的设备,包括《中华人民共和国进出口税则》第八十四、八十五和九十章中除家用电器及设备零件、部件、附件、元器件外的其他商品。
转自:老三会计
芸窗e财会,为千万财会人服务
*滑块验证:
您需要登录后才可以回帖 登录 | 注册

本版积分规则

关闭

站长推荐上一条 /2 下一条

QQ|Archiver|手机版|小黑屋|外贸精英网 ( 京ICP备19046145号 )

GMT+8, 2026-5-14 16:28

Powered by Discuz! X3.5 Licensed

Copyright © 2001-2026 Tencent Cloud.

快速回复 返回顶部 返回列表