海关AEO认证全流程服务,100%通过

 找回密码
 注册

QQ登录

只需一步,快速开始

手机号码,快捷登录

手机号码,快捷登录

在线
客服

在线客服服务时间: 9:00-24:00

选择下列客服马上在线沟通:

快速
发帖

客服
热线

010-62010715
7*24小时客服服务热线

关注
微信

关务资讯公众号
顶部
海关AEO认证申请全攻略2022年预归类师考试秘籍中国船务课程视频2020年关务水平测试培训
申请进出口商品预归类视频!AEO认证政策解读商品归类在线解答海关AEO认证,100%通过
AEO认证服务网北京岸谷关务官网预归类服务-归类师权威操作预归类考试网
查看: 3931|回复: 0

重磅突发!中国宣布取消146种钢铁产品出口退税,5月1日起生效

[复制链接]
发表于 2021-5-12 07:25:31 | 显示全部楼层 |阅读模式
据财政部网站28日消息,为更好保障钢铁资源供应,推动钢铁行业高质量发展,经国务院批准,国务院关税税则委员会发布了《关于调整部分钢铁产品关税的公告》(下称《公告》)称,自2021年5月1日起,调整部分钢铁产品关税。

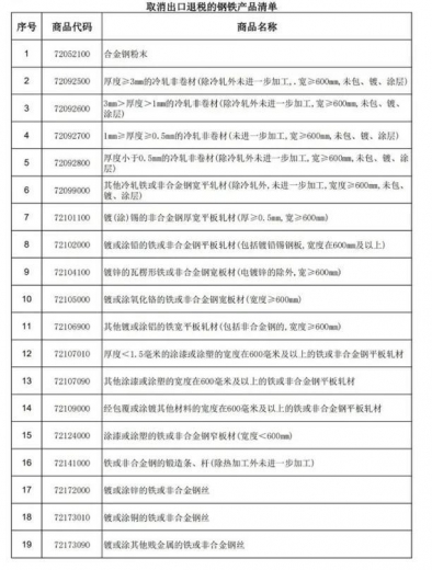
取消146种钢铁产品出口退税

《关于取消部分钢铁产品出口退税的公告》,自2021年5月1日起,取消部分钢铁产品出口退税。从名单来看,包含合金钢粉末、不锈钢板材等146项具体商品。这对于钢铁产品的出口企业来说,无疑将大大增加成本。

取消出口退税的钢铁产品清单如下:


重磅突发!中国宣布取消146种钢铁产品出口退税,5月1日起生效-1.jpg


重磅突发!中国宣布取消146种钢铁产品出口退税,5月1日起生效-2.jpg


重磅突发!中国宣布取消146种钢铁产品出口退税,5月1日起生效-3.jpg


重磅突发!中国宣布取消146种钢铁产品出口退税,5月1日起生效-4.jpg


重磅突发!中国宣布取消146种钢铁产品出口退税,5月1日起生效-5.jpg


重磅突发!中国宣布取消146种钢铁产品出口退税,5月1日起生效-6.jpg


重磅突发!中国宣布取消146种钢铁产品出口退税,5月1日起生效-7.jpg


重磅突发!中国宣布取消146种钢铁产品出口退税,5月1日起生效-8.jpg

在此情况下,产业格局向好、集中度提升,竞争格局将逐步优化。制造业需求强劲,仍将进一步提振钢材需求。

屋漏偏逢连夜雪。4月26日,加拿大最大货柜港蒙特利尔港(Montreal)码头工人宣布开始无限期大罢工,拒绝工作日加班和周末加班。

换言之,原本由蒙特利尔港码头工人提供货物装卸及码头服务项目都将暂时停止。蒙特利尔港务局表示,对无限期关闭港口营运将严重影响当地居民及小型企业营运深表遗憾。

去年8月,他们也搞了一次罢工,导致二十艘船转移到哈利法克斯港,总计有8万TEU货柜被移转到其他港口。但今年,面对沿着海岸线爆堵的北美港口,还能转移到哪里去呢?

4月22日,马士基发布公告称,其跨太航线船期在2021年严重延误,主要由于北美港口持续拥堵。而近期的亚洲港口拥堵、恶劣天气、苏伊士运河拥堵事件,又加剧了这一情况。这直接导致船舶的周转时间比常规情况增加了2至3周,使得部分从亚洲出发的航次的间隔时间超过了7天。

在公告中,马士基发布了调整后的航次,调整10条跨太航线的相关航次,涉及青岛、宁波、盐田、南沙、厦门、香港等中国港口,从今年5月起开始执行。

我是勤劳的外贸人,定期分享外贸资讯,关注我了解更多
*滑块验证:
您需要登录后才可以回帖 登录 | 注册

本版积分规则

关闭

站长推荐上一条 /2 下一条

QQ|Archiver|手机版|小黑屋|外贸精英网 ( 京ICP备19046145号 )

GMT+8, 2026-4-21 14:55

Powered by Discuz! X3.5 Licensed

Copyright © 2001-2026 Tencent Cloud.

快速回复 返回顶部 返回列表