2020年预归类考试实战课程

 找回密码
 注册

QQ登录

只需一步,快速开始

手机号码,快捷登录

手机号码,快捷登录

在线
客服

在线客服服务时间: 9:00-24:00

选择下列客服马上在线沟通:

快速
发帖

客服
热线

010-62010715
7*24小时客服服务热线

关注
微信

关务资讯公众号
顶部
海关AEO认证申请全攻略2022年预归类师考试秘籍中国船务课程视频2020年关务水平测试培训
申请进出口商品预归类视频!AEO认证政策解读商品归类在线解答海关AEO认证,100%通过
AEO认证服务网北京岸谷关务官网预归类服务-归类师权威操作预归类考试网
查看: 2390|回复: 0

2021年中国光伏电池行业产量规模及进出口情况分析

[复制链接]
发表于 2021-5-10 09:05:51 | 显示全部楼层 |阅读模式
【能源人都在看,点击右上角加'关注'】

2021年中国光伏电池行业产量规模及进出口情况分析-1.jpg

中国太阳能电池行业发展概况分析

我国太阳能电池产量总体呈逐年增长态势,2020年中国太阳能电池产量达到15728.6万千瓦,同比增长22.3%。其中江苏省太阳能电池产量高达5383.4万千瓦,位居全国第一。

我国太阳能电池进口数量及进口金额总体呈波动下降态势,2020年进口数量为3.92亿个,进口金额为2.3亿美元;太阳能电池出口数量及出口金额总体呈波动上涨态势,2020年出口数量为27.22亿个,出口金额为198亿美元。

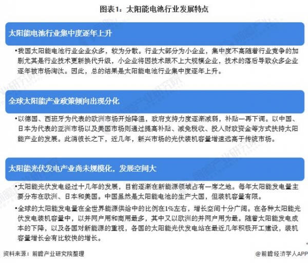
1、太阳能电池行业发展特点

太阳能电池又称为“太阳能芯片”或“光电池”,是一种利用太阳光直接发电的光电半导体薄片。它只要被满足一定照度条件的光照到,瞬间就可输出电压及在有回路的情况下产生电流。在物理学上称为太阳能光伏(Photovoltaic,缩写为PV),简称光伏。

我国太阳能电池行业近年来在节能环保的大环境和相关政策的扶持下迅速发展,其主要发展特点如下:

2021年中国光伏电池行业产量规模及进出口情况分析-2.jpg

2、2020年中国太阳能电池产量将近1.6亿千瓦

2014-2019年我国太阳能电池产量总体呈逐年增长态势,2019年我国太阳能电池产量为12862万千瓦,同比增长34%。截止至2020年中国太阳能电池产量达到15728.6万千瓦,同比增长22.3%。

2021年中国光伏电池行业产量规模及进出口情况分析-3.jpg

3、2020年太阳能电池产量区域分布情况

2020年江苏省太阳能电池产量高达5383.4万千瓦,远高于其他地区,位居全国第一。浙江、安徽太阳能电池产量分别为2860.6亿千瓦和2060.7亿千瓦,位居全国第二、第三。

2021年中国光伏电池行业产量规模及进出口情况分析-4.jpg

4、2020年中国太阳能电池进口情况

2014-2019年我国太阳能电池进口数量及进口金额总体呈波动下降态势。2019年我国太阳能电池进口数量为5.39亿个,进口金额为3.58亿美元;截止至2020年中国太阳能电池进口量达到3.92亿个,进口金额达到2.3亿美元。

2021年中国光伏电池行业产量规模及进出口情况分析-5.jpg

5、2020年中国太阳能电池出口情况

2014-2019年我国太阳能电池出口数量及出口金额总体呈波动增长态势。2019年我国太阳能电池出口数量为24.53亿个,出口金额为191.82亿美元;截止至2020年中国太阳能电池出口量为27.22亿个,出口金额达到198亿美元。

2021年中国光伏电池行业产量规模及进出口情况分析-6.jpg

来源:前瞻产业研究院

免责声明:以上内容转载自新能荟,所发内容不代表本平台立场。

全国能源信息平台联系电话:010-65367702,邮箱:hz@people-energy.com.cn,地址:北京市朝阳区金台西路2号人民日报社
*滑块验证:
您需要登录后才可以回帖 登录 | 注册

本版积分规则

关闭

站长推荐上一条 /2 下一条

QQ|Archiver|手机版|小黑屋|外贸精英网 ( 京ICP备19046145号 )

GMT+8, 2026-4-21 04:13

Powered by Discuz! X3.5 Licensed

Copyright © 2001-2026 Tencent Cloud.

快速回复 返回顶部 返回列表