海关AEO认证全流程服务,100%通过

 找回密码
 注册

QQ登录

只需一步,快速开始

手机号码,快捷登录

手机号码,快捷登录

在线
客服

在线客服服务时间: 9:00-24:00

选择下列客服马上在线沟通:

快速
发帖

客服
热线

010-62010715
7*24小时客服服务热线

关注
微信

关务资讯公众号
顶部
海关AEO认证申请全攻略2022年预归类师考试秘籍中国船务课程视频2020年关务水平测试培训
申请进出口商品预归类视频!AEO认证政策解读商品归类在线解答海关AEO认证,100%通过
AEO认证服务网北京岸谷关务官网预归类服务-归类师权威操作预归类考试网
查看: 2312|回复: 0

政策解读 | 新兴贸易业态海关通关指南

[复制链接]
发表于 2021-5-9 14:00:36 | 显示全部楼层 |阅读模式
走进“新兴贸易业态”
党的十九届五中全会明确提出推进贸易创新发展,跨境电商、市场采购作为模式和业态创新的重要内容,正成为各地外贸加速创新发展的重要引擎。

政策解读 | 新兴贸易业态海关通关指南-1.jpg

今天小编就带着大家一起快速了解一下跨境电商、市场采购模式下的通关小知识吧
市场采购篇


Part 01
什么是"市场采购"

政策解读 | 新兴贸易业态海关通关指南-2.jpg


政策解读 | 新兴贸易业态海关通关指南-3.jpg

Part 02
申报要求

政策解读 | 新兴贸易业态海关通关指南-4.jpg

Part 03
申报便利化

政策解读 | 新兴贸易业态海关通关指南-5.jpg

注意:有下列情形之一的商品不适用简化申报:
  1.需征收出口关税的;
  2.实施检验检疫的;
  3.海关另有规定不适用简化申报的


跨境电商零售进口篇
Part 01
什么是跨境电商零售进口

政策解读 | 新兴贸易业态海关通关指南-6.jpg


政策解读 | 新兴贸易业态海关通关指南-7.jpg

Part 02
税收

政策解读 | 新兴贸易业态海关通关指南-8.jpg

Part 03
消费总(限)额政策

政策解读 | 新兴贸易业态海关通关指南-9.jpg

Part 04
物流模式

政策解读 | 新兴贸易业态海关通关指南-10.jpg

Part 05
商品首次进口要求

政策解读 | 新兴贸易业态海关通关指南-11.jpg



跨境电商B2B出口篇
Part 01
什么是跨境电商B2B出口

政策解读 | 新兴贸易业态海关通关指南-12.jpg

Part 02
业务模式

政策解读 | 新兴贸易业态海关通关指南-13.jpg

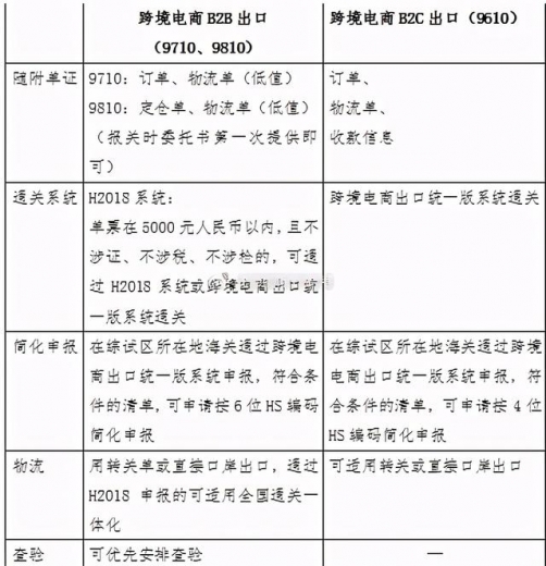
Part 03
与跨境电商零售出口区别

政策解读 | 新兴贸易业态海关通关指南-14.jpg

Part 04
企业管理

政策解读 | 新兴贸易业态海关通关指南-15.jpg


政策解读 | 新兴贸易业态海关通关指南-16.jpg
*滑块验证:
您需要登录后才可以回帖 登录 | 注册

本版积分规则

关闭

站长推荐上一条 /2 下一条

QQ|Archiver|手机版|小黑屋|外贸精英网 ( 京ICP备19046145号 )

GMT+8, 2026-4-21 04:12

Powered by Discuz! X3.5 Licensed

Copyright © 2001-2026 Tencent Cloud.

快速回复 返回顶部 返回列表