2020年预归类考试实战课程

 找回密码
 注册

QQ登录

只需一步,快速开始

手机号码,快捷登录

手机号码,快捷登录

在线
客服

在线客服服务时间: 9:00-24:00

选择下列客服马上在线沟通:

快速
发帖

客服
热线

010-62010715
7*24小时客服服务热线

关注
微信

关务资讯公众号
顶部
海关AEO认证申请全攻略2022年预归类师考试秘籍中国船务课程视频2020年关务水平测试培训
申请进出口商品预归类视频!AEO认证政策解读商品归类在线解答海关AEO认证,100%通过
AEO认证服务网北京岸谷关务官网预归类服务-归类师权威操作预归类考试网
查看: 1666|回复: 0

我国芒果产量及进出口情况分析,价格优势带动进口芒果竞争力提升

[复制链接]
发表于 2021-5-8 14:01:08 | 显示全部楼层 |阅读模式



我国芒果产量及进出口情况分析,价格优势带动进口芒果竞争力提升-1.jpg

一、我国芒果生产情况

芒果是全世界重要的热带水果之一,号称“热带果王”,早在唐朝就有相关的记载,由于芒果的果肉细滑、汁多味美,营养成分高,目前在水果市场芒果已经成为了热带水果销售的主要产品之一。一般而言芒果消费主要以鲜食为主,零售电商兴起以后以芒果干为代表的休闲加工食品层出不穷,近年来出现的包括芒果汁、芒果脆片和芒果酒等销量快速增长。由于国内市场芒果需求旺盛,芒果成为了海南、广西、广东、云南、福建等省重要的扶贫产业,产量明显增长。2012-2019年我国芒果产量从106.3万吨增长至245.5万吨,预计2020年产量将达到270万吨以上。各地对芒果产业园区的建设,起到辐射带动作用,对芒果产业的发展具有巨大带动作用。


我国芒果产量及进出口情况分析,价格优势带动进口芒果竞争力提升-2.jpg

资料来源:农业农村部,华经产业研究院整理
二、芒果产区分布
目前我国是全球第二大芒果生产国,产量约占全球的总产量的8.75%,全球第一大芒果生产国为印度,其产量占到总产量的39.4%。而近年来芒果加工食品消费明显上涨,国内加工原料供不应求,还需从东南亚国家大量进口。相对于经过长途运输的东南亚进口芒果,我国芒果在本国销售具有运输时间短、货架期长的优势,但在包装上净果率偏低则具有明显的劣势,降低了市场接受度。芒果作为易腐产品,品质的保持依赖于物流效率的高低,目前芒果的运输尚未实现全程冷链物流,对芒果的货架期影响较大,依然需要改进。


我国芒果产量及进出口情况分析,价格优势带动进口芒果竞争力提升-3.jpg

资料来源:联合国粮农组织,华经产业研究院整理
由于自然条件的限制,我国栽种芒果的省区主要有广东、广西、海南、云南、四川、福建、贵州、台湾。其中广西与海南是我国两大芒果生产的主产区,分别占我国芒果产量的32.3%与27.4%。其中海南种植的芒果品种很多,象牙芒、金煌芒、台农芒、贵妃芒、红玉芒、白玉芒、鸡蛋芒、青皮芒、吕宋芒、澳芒、秋芒、腰芒等。海南芒果的集中上市时期在每年的4—8月。广西主要栽种的芒果品种有台农1号、桂七芒、金煌芒、红象牙芒等,以中晚熟为主,上市一般在在6月上旬至9月中旬。此外像四川的攀枝花、云南元江、西双版纳等地也是国内重要的芒果产地。但是目前我国栽培品种中,中晚熟、晚熟的品种较多,品种结构单一,使得各地采摘收获期短,上市时间较集中,销售压力大,一定市场范围内市场竞争压力大,抵御风险的能力较低,产品的价格也会收到影响。

我国芒果产量及进出口情况分析,价格优势带动进口芒果竞争力提升-4.jpg

资料来源;公开资料整理
相关报告:华经产业研究院发布的《2021-2026年中国芒果种植市场供需现状及投资战略研究报告》;
三、进口芒果市场竞争力

随着中国—东盟自贸区的建立及“一带一路”倡议的提出,中国与东盟间的经贸往来更加密切。芒果作为东盟各国的优势产品,近几年大量出口中国,对我国芒果产业造成很大的冲击。2020年随着RCPE协议的签订加上疫情的影响,我国芒果进口量大增至84140吨,是之前数年进口的总额,同期出口量增至44407吨。目前在我国大陆市场上获得芒果准入资格的国家和地区主要有澳大利亚、巴基斯坦、秘鲁、越南、缅甸、菲律宾、泰国、厄瓜多尔、印度和中国台湾等10个,随着准入政策的变化,其他芒果生产国如果获得我国市场的 准入资格,我国芒果市场的竞争将会更加激烈,国内芒果将受到进口芒果更大的冲击。


我国芒果产量及进出口情况分析,价格优势带动进口芒果竞争力提升-5.jpg

资料来源:海关总署,华经产业研究院整理
从进口结构来看我国进口芒果主要来自越南与泰国,其中越南进口芒果占到进口总量的79.84%。越南芒果相比国内芒果而言有局部价格优势,从广东广西等部分地区零售市场来看,越南芒果品种主要是大青芒,价格相对海南芒果略低,较有竞争力;澳芒卖相比较好,价格较高,定位为中档市场;来自泰国的芒果如彩虹芒等定价较高,主要针对高端消费市场。而越南芒果供应期长且供应量充足,从每年的9月开始直至次年的6月结束,泰 国芒果出口的高峰期在2—3月,主要是因春节带来芒果的需求大量增加。相比较而言本土芒果上市集中在3-9月且包装净重远不及越南芒果。因此,从长远来看,越南芒果在同行竞争中拥有较强的竞争力,既有产品市场分级,且市场定位准确。

我国芒果产量及进出口情况分析,价格优势带动进口芒果竞争力提升-6.jpg

资料来源:海关总署,华经产业研究院整理
四、芒果产业发展制约因素
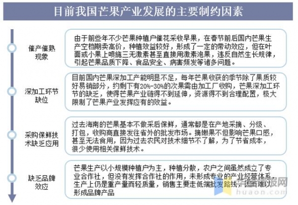
目前国内芒果种植主要存在的问题是规模偏小,芒果生产主要以家庭为单位,没有形成标准的芒果生产技术体系,尤其是新种植区,思想观念相对落后,栽培技术几乎空白,种苗来源不清且种植密度大。在基础设施上存在短板,如云南广西等主产区多种植在山地、坡地,无法进行机械化生产,水、路、电等农业基础设施不配套,滴灌或微喷灌、水肥等基础灌溉设施更是匮乏,施肥、用药、除草、采收全靠人工,劳动力投入过高导致生产成本偏高。另外就是市场信息不足,农民不能及时对产品结构进行调整,无法迎合市场需要,不利于产业发展和农民收入。信息的不流通也影响到我国芒果出口,使生产与贸易脱节,不利于市场发展。


我国芒果产量及进出口情况分析,价格优势带动进口芒果竞争力提升-7.jpg

资料来源:华经产业研究院整理
*滑块验证:
您需要登录后才可以回帖 登录 | 注册

本版积分规则

关闭

站长推荐上一条 /2 下一条

QQ|Archiver|手机版|小黑屋|外贸精英网 ( 京ICP备19046145号 )

GMT+8, 2026-4-21 06:21

Powered by Discuz! X3.5 Licensed

Copyright © 2001-2026 Tencent Cloud.

快速回复 返回顶部 返回列表