找回密码
 注册

QQ登录

只需一步,快速开始

手机号码,快捷登录

手机号码,快捷登录

在线
客服

在线客服服务时间: 9:00-24:00

选择下列客服马上在线沟通:

快速
发帖

客服
热线

010-62010715
7*24小时客服服务热线

关注
微信

关务资讯公众号
顶部
海关AEO认证申请全攻略2022年预归类师考试秘籍中国船务课程视频2020年关务水平测试培训
申请进出口商品预归类视频!AEO认证政策解读商品归类在线解答海关AEO认证,100%通过
AEO认证服务网北京岸谷关务官网预归类服务-归类师权威操作预归类考试网
查看: 1442|回复: 0

《上石分享》跨境电商物流市场—国际货运运营操作流程

[复制链接]
发表于 2021-5-4 15:21:43 | 显示全部楼层 |阅读模式
《上石分享》跨境电商物流市场—国际货运运营操作流程-1.jpg

传统的货运代理是按需服务,帮客户去寻源、谈价格和船期、预定航班(进出口主要环节及Shipment生命周期如图1-22所示),大多只是帮客户提供出口报关或者代理订舱,业务导流能力不足。因此,业务员广撒网,靠关系维持核心客户资源,但在票件交接后质量管控弱,模仿复制成本低,操作过程替代性强。专做同行货的货代也很多。
很多传统的专线公司和小包代理,当货量达到一定程度时,就绕开货代直接去航空公司包板、包舱甚至包机。传统货代拥有丰富的行业经验优势,深谙国际物流操作常识,同时很多新型电商物流企业对物流基本功是不够扎实的,不能把整个跨境物流链条通吃,往往需要寻找资源互补。
好的货代服务标准:不甩柜缺箱、舱位充足、价格厚道、账期超长、送达稳定、客服有问必答、积极理赔很多传统的空运/海运代理对于电商客户的需求并不了解,新市场业态的客户群、货源及业务流程等不尽相同,跨境物流主打包裹化服务,与终端客户接触,操作更精细化、计费更简单,需要一套完善的产品设计和成本控制。这是一个低价透明的市场,上游直采运能、下游直面用户,中间消除代理,自动化实现规模化边际,这些是很多传统货代所欠缺的。

《上石分享》跨境电商物流市场—国际货运运营操作流程-2.jpg

图1-22货运代理进出口主要环节及 Shipment生命周期
环节:「收货」→「理货」→「运输」→「报关」→「干线」→「清关」→「仓储」→「配送」
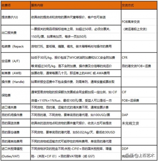
承运商对代理有一定的价格保护政策。如表1-18所示为国际空运交货术语及收费,以出口“门到门”完税后交货(Delivered Duty Paid,DDP)报价为例,进出口报关及费用等责任全部是由卖方承担的,在出口报关单上的“成交方式”一栏填CIF到岸价,运费栏 和保费栏都要填写。FBA头程运输,点到仓的干线运输过程几乎是传统货运DDP业务的翻版。很多中小货代会为客户提供个性化的配套服务,空运/海运出口报价的常见费用项,以海运为例,其除了运价,如改单、换单等单证费,理货、贴标、拆板、分货等操作费, 还有堆存、短泊、拆箱/掏箱、挂车等港杂费用及多种限制条款。从货物进入监管区、打单、报关、交单等环节是一个标准流程,可发挥的差异化服务空间有限。传统货代模式轻,仓储、提货及部分操作环节都可以外包。航空的地面服务代理负责货物上机前的安检、称重、打板、装箱和配合海关监管等作业。

《上石分享》跨境电商物流市场—国际货运运营操作流程-3.jpg

注:参考国际商会《INCOTERMS"国际贸易术语解释通则2010》
*滑块验证:
您需要登录后才可以回帖 登录 | 注册

本版积分规则

关闭

站长推荐上一条 /2 下一条

QQ|Archiver|手机版|小黑屋|外贸精英网 ( 京ICP备19046145号 )

GMT+8, 2026-4-22 19:08

Powered by Discuz! X3.5 Licensed

Copyright © 2001-2026 Tencent Cloud.

快速回复 返回顶部 返回列表