找回密码
 注册

QQ登录

只需一步,快速开始

手机号码,快捷登录

手机号码,快捷登录

在线
客服

在线客服服务时间: 9:00-24:00

选择下列客服马上在线沟通:

快速
发帖

客服
热线

010-62010715
7*24小时客服服务热线

关注
微信

关务资讯公众号
顶部
海关AEO认证申请全攻略2022年预归类师考试秘籍中国船务课程视频2020年关务水平测试培训
申请进出口商品预归类视频!AEO认证政策解读商品归类在线解答海关AEO认证,100%通过
AEO认证服务网北京岸谷关务官网预归类服务-归类师权威操作预归类考试网
查看: 1417|回复: 0

我国5月1日起钢铁进出口产品关税调整,进出口发展格局将发生变化

[复制链接]
发表于 2021-4-30 11:03:40 | 显示全部楼层 |阅读模式

自2021年5月1日起,调整部分钢铁产品关税,对生铁、粗钢、再生钢铁原料、铬铁等产品实行零进口暂定税率;适当提高硅铁、铬铁、高纯生铁等产品的出口关税,调整后分别实行25%出口税率、20%出口暂定税率、15%出口暂定税率。

我国5月1日起钢铁进出口产品关税调整,进出口发展格局将发生变化-1.jpg

从钢铁生产线来看,钢铁可分为长流程和短流程。长流程主要用来生产板材,采用铁矿石、冶金焦为原料,核心设备为高炉;短流程主要用来生产线材、棒材,采用废钢为原料,核心设备为电弧炉。

我国5月1日起钢铁进出口产品关税调整,进出口发展格局将发生变化-2.jpg

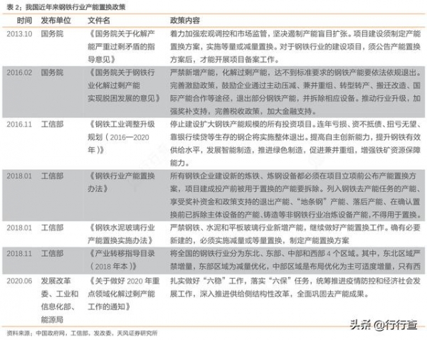
我国钢铁行业近几十年发展迅猛,产量不断增加,但在产能及产量逐年提高的同时,由于受国内外经济环境的影响,低技术水平、低附加值产能带来的供需失衡、产品结构不合理的问题也愈发严重。自2015年起,因钢铁市场需求疲软,“三去一补一降”供给侧改革、清理“地条钢”等去产能政策密集落地。

我国5月1日起钢铁进出口产品关税调整,进出口发展格局将发生变化-3.jpg

2019年,中国钢材产量为12.05亿吨,同比增长8.98%,产量再创历史新高。中国钢材产量大幅增长的时代已经过去,行业发展从产量增长转为产品结构变化。

我国5月1日起钢铁进出口产品关税调整,进出口发展格局将发生变化-4.jpg

小编:粥粥
*滑块验证:
您需要登录后才可以回帖 登录 | 注册

本版积分规则

关闭

站长推荐上一条 /2 下一条

QQ|Archiver|手机版|小黑屋|外贸精英网 ( 京ICP备19046145号 )

GMT+8, 2026-4-22 20:35

Powered by Discuz! X3.5 Licensed

Copyright © 2001-2026 Tencent Cloud.

快速回复 返回顶部 返回列表