2020年预归类考试实战课程

 找回密码
 注册

QQ登录

只需一步,快速开始

手机号码,快捷登录

手机号码,快捷登录

在线
客服

在线客服服务时间: 9:00-24:00

选择下列客服马上在线沟通:

快速
发帖

客服
热线

010-62010715
7*24小时客服服务热线

关注
微信

关务资讯公众号
顶部
海关AEO认证申请全攻略2022年预归类师考试秘籍中国船务课程视频2020年关务水平测试培训
申请进出口商品预归类视频!AEO认证政策解读商品归类在线解答海关AEO认证,100%通过
AEO认证服务网北京岸谷关务官网预归类服务-归类师权威操作预归类考试网
查看: 2209|回复: 0

2020年中国鱼胶产量、进出口及发展趋势分析,鱼胶进口增长明显

[复制链接]
发表于 2021-4-29 17:26:53 | 显示全部楼层 |阅读模式
2020年中国鱼胶产量、进出口及发展趋势分析,鱼胶进口增长明显-1.jpg

一、鱼胶的价值
鱼胶俗称鱼泡、鱼肚、压胞等,是各类鱼鳔的干制品,以富有胶质而著名。鱼胶具有补肾益精、养血止血、散瘀消肿等药理作用而,且鱼胶在饮食、药膳行业声名卓著,与燕窝、鱼翅齐名,自古便属于“海八珍”。

2020年中国鱼胶产量、进出口及发展趋势分析,鱼胶进口增长明显-2.jpg

资料来源:华经产业研究院整理

二、中国鱼胶行业市场现状分析
一些工业加工提取的鱼鳔副产品,是用普通鱼类作为加工原料,鱼胶的品种一般就是鱼的品种,据统计,截至2019年我国鱼类海水产品产量为1060.5万吨,同比下降2.84%,鱼类淡水产品产量为2686.4万吨,同比增长0.56%。

2020年中国鱼胶产量、进出口及发展趋势分析,鱼胶进口增长明显-3.jpg

资料来源:国家统计局,华经产业研究院整理

近年来随着国民生活水平的不断提升,越来越多的人开始注重养生,而鱼胶又具有良好的滋补作用和营养价值,导致其需求量不断增加,据统计,截至2020年我国鱼胶产量为7495万吨,同比增长0.97%。

2020年中国鱼胶产量、进出口及发展趋势分析,鱼胶进口增长明显-4.jpg

资料来源:公开资料整理

进出口数量方面,据统计,2014-2020年我国鱼胶进口量逐年增长、出口量呈逐年下降的趋势,截至2021年1-2月我国鱼胶进口量为195.3吨,同比增长14.03%,出口量为36吨,同比增长14.21%。计

2020年中国鱼胶产量、进出口及发展趋势分析,鱼胶进口增长明显-5.jpg

注:数据统计于海关编码35030090(鱼胶;其他动物胶)。
资料来源:中国海关,华经产业研究院整理

进出口金额方面,据统计,截至2021年1-2月我国鱼胶进口金额为13.3万美元,同比增长11.47%,出口金额为34.4万美元,同比增长53.57%。

2020年中国鱼胶产量、进出口及发展趋势分析,鱼胶进口增长明显-6.jpg

注:数据统计于海关编码35030090(鱼胶;其他动物胶)。
资料来源:中国海关,华经产业研究院整理

相关报告:华经产业研究院发布的《2021-2026年中国鱼胶市场调查研究及行业投资潜力预测报告》




2020年中国鱼胶产量、进出口及发展趋势分析,鱼胶进口增长明显-7.jpg

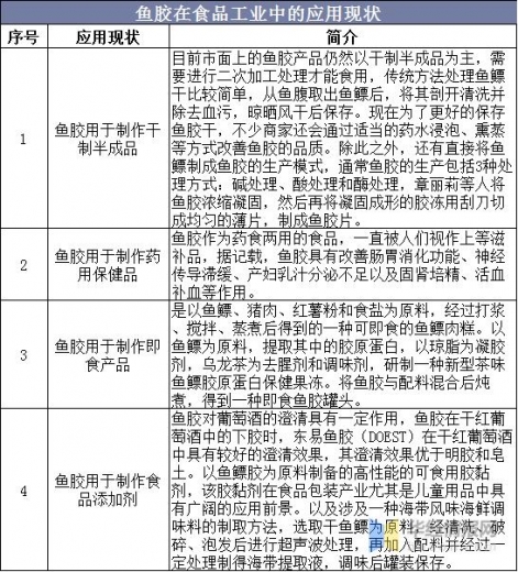
三、鱼胶在食品工业中的应用现状分析
目前,市场上的鱼胶产品以干制品为主,但不同品质的鱼胶在市场上的受欢迎程度相差较大,更大更厚的鱼胶更受青睐,且可以在市场上拍得高价,市场上品质上乘的黄唇鱼、鳌鱼胶等较为稀有,多用于收藏或者竞拍,普通民众食用则以红鱼胶、黄鱼胶、北海胶为主。

2020年中国鱼胶产量、进出口及发展趋势分析,鱼胶进口增长明显-8.jpg

资料来源:华经产业研究院整理

四、鱼胶产业前景展望
鱼胶作为一种美颜养生的滋补品逐渐为人们所认识,现有不少鱼胶产品已经投入生产,随着人们对优质胶原蛋白的追求,对鱼胶类产品的开发利用也具有较好的前景。鱼胶主要消费区为我国南部沿海地区,因加工复杂等原因未能打开市场,且市场上现有的鱼胶主要为黄唇鱼等少数鱼类,大部分鱼类的鱼鳔没有得到充分利用,虽然已经有很多研究尝试将鱼胶加工成不同的产品,但大多数产品无法投入生产或无法找到市场,鱼胶产品的开发和利用还处于实验室理论阶段,因此对于鱼胶产品的开发利用仍有较大的探索空间。
华经情报网隶属于华经产业研究院,专注大中华区产业经济情报及研究,目前主要提供的产品和服务包括传统及新兴行业研究、商业计划书、可行性研究、市场调研、专题报告、定制报告等。涵盖文化体育、物流旅游、健康养老、生物医药、能源化工、装备制造、汽车电子等领域,还深入研究智慧城市、智慧生活、智慧制造、新能源、新材料、新消费、新金融、人工智能、“互联网+”等新兴领域。
*滑块验证:
您需要登录后才可以回帖 登录 | 注册

本版积分规则

关闭

站长推荐上一条 /2 下一条

QQ|Archiver|手机版|小黑屋|外贸精英网 ( 京ICP备19046145号 )

GMT+8, 2026-4-22 20:35

Powered by Discuz! X3.5 Licensed

Copyright © 2001-2026 Tencent Cloud.

快速回复 返回顶部 返回列表