全归类师在线,免费帮你解决商品归类疑难问题

 找回密码
 注册

QQ登录

只需一步,快速开始

手机号码,快捷登录

手机号码,快捷登录

在线
客服

在线客服服务时间: 9:00-24:00

选择下列客服马上在线沟通:

快速
发帖

客服
热线

010-62010715
7*24小时客服服务热线

关注
微信

关务资讯公众号
顶部
海关AEO认证申请全攻略2022年预归类师考试秘籍中国船务课程视频2020年关务水平测试培训
申请进出口商品预归类视频!AEO认证政策解读商品归类在线解答海关AEO认证,100%通过
AEO认证服务网北京岸谷关务官网预归类服务-归类师权威操作预归类考试网
查看: 2929|回复: 0

增值税留抵退税三类政策的区别点及有关涉税问题处理

[复制链接]
发表于 2021-4-26 14:25:51 | 显示全部楼层 |阅读模式
作者:王文清 杜成娣
增值税留抵税额是纳税人已支付但未抵扣完的进项税额。我国过去一直实行留抵税额结转下期抵扣制度。2016年随着营改增的全面推开,进项抵扣范围不断扩大,纳税人的留抵税额呈现总量越积越多,长期滞留的留抵税额导致纳税人资金被占用、资本成本增加、扭曲企业经济活动,不利于企业竞争力的提升。对此,为了促进国内经济增长、减轻企业税收负担,激发市场活力、促进人员就业,2019年我国积极推行“减税降费”惠民、利国的财政政策,自2019年4月1日起,对纳税人增值税当期还不能抵扣、留着将来才能抵扣的进项税额,予以提前退还全额或部分的税收优惠政策。
一、留抵退税三类政策的不同比较
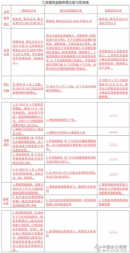
为贯彻落实党中央、国务院决策部署,推进增值税实质性减税,财政部、税务总局和海关总署三部门联合发布的《关于深化增值税改革有关政策的公告》(财政部税务总局 海关总署公告2019年第39号,以下简称“39号公告”)规定,自2019年4月1日起,试行增值税期末留抵税额退税制度。之后,又下发《财政部 税务总局关于明确部分先进制造业增值税期末留抵退税政策的公告》(财政部税务总局公告2019年第84号,以下简称“84号公告”),在39号公告的基础上,进一步放宽了部分先进制造业在留抵税额退税时间和退税金额方面的限制。同时,又针对2020年新型冠状病毒感染肺炎疫情下发《财政部 税务总局关于支持新型冠状病毒感染的肺炎疫情防控有关税收政策的公告》(财政部税务总局公告2020年第8号,以下简称“8号公告”),疫情防控重点保障物资生产企业可以按月向主管税务机关申请全额退还增值税增量留抵税额。具体比较上述三项留抵退税政策,按照一般情形企业、部分先进制造企业、疫情防控企业进行分类,在退税条件、适用对象、期限申报、退税计算等四个方面存在不同(详见“三类留抵退税政策比较与区别表”)。
(一) 三类留抵退税政策的区别
1.退税条件。一是一般情形企业。根据39号公告规定,必须满足以下五个条件:自2019年4月1日起,连续六个月与2019年3月底相比(按季纳税的,连续两个季度)增量留抵税额均大于零,且第六个月增量留抵税额不低于50万元;纳税信用等级为A级或者B级;申请退税前36个月未发生骗取留抵退税、出口退税或虚开增值税专用发票情形;申请退税前36个月未因偷税被税务机关处罚两次及以上;自2019年4月1日起未享受即征即退、先征后返(退)政策。该项政策自1984年实行增值税制度以来,首次在我国建立了常态化的留抵退税制度。二是部分先进制造企业。根据84号公告规定,必须满足以下五个条件:自2019年6月1日起,与2019年3月底的期末留抵相比,增量留抵税额大于零;纳税信用等级为A级或者B级;申请退税前36个月未发生骗取留抵退税、出口退税或虚开增值税专用发票情形;申请退税前36个月未因偷税被税务机关处罚两次及以上;自2019年4月1日起未享受即征即退、先征后返(退)政策。部分先进制造企业与一般情形企业相比放宽了留抵退税的条件,不再限制六个月的期限,也不再限制增量留抵税额大于50万元的规定。三是疫情防控企业。根据8号公告规定,自2020年1月1日起至2020年12月31日止,疫情防控重点保障物资生产企业可全额退还增量留抵税额,它与一般情形企业及部分先进制造企业相比,条件更加放宽,不再限制所要达到的各类基本要求。
2.适用对象。一是一般情形企业。主要是39号公告所规定的符合留抵退税条件的所有增值税一般纳税人,包括生产及流通型等企业。二是部分先进制造企业。根据84号公告规定,专指部分先进制造行业的增值税一般纳税人。与一般情形企业相比,只限于部分先进制造的生产型企业。三是疫情防控企业。根据8号公告规定,特指由省级及以上发展改革部门、工业和信息化部门确定疫情防控重点保障物资的增值税一般纳税人生产企业,不包括其他类型的企业或纳税人。
3.期限申报。一是一般情形企业。39号公告规定,自2019年4月1日起执行,最快的增量留抵退税是在2019年10月进行申报,从2020年开始一年度内最多退税两次;二是部分先进制造企业。84号公告规定,自2019年6月1日起执行, 2019年7月开始可按月申报增量留抵退税;三是疫情防控企业。8号公告规定,自2020年1月1日起至2020年12月31日止,可以按月增量留抵退税。此类企业设置了享受优惠政策的时间限定,如果期满后可按照一般情形企业及部分先进制造企业享受留抵退税的条件,对照执行。
4.退税计算。一是一般情形企业。允许退还的增量留抵税额=增量留抵税额×进项构成比例×60%,其中:增量留抵税额,是指与2019年3月底相比新增加的期末留抵税额。进项构成比例为2019年4月至申请退税前一税款所属期内已抵扣的增值税专用发票(含税控机动车销售统一发票)、海关进口增值税专用缴款书、解缴税款完税凭证注明的增值税额占同期全部已抵扣进项税额的比重。计算进项税额构成比例时,购进货物、发生劳务或者提供服务用于增值税非应税项目、免税项目、集体福利或者个人消费,进项税转出时,无需从进项税构成比例中扣减。二是部分先进制造企业。允许退还的增量留抵税额=增量留抵税额×进项构成比例,其增量留抵税额及进项构成比例与一般情形企业的确认相同,但计算退税时不再设定60%的占比。三是疫情防控企业。全额退还增值税增量留抵税额,与一般情形企业及部分先进制造企业相比,既不设定60%的占比也不按进项税额构成比例进行计算,其增量留抵税额是以2019年12月底相比新增加的期末留抵税额为计算依据,不同于一般情形企业及部分先进制造企业按2019年3月底相比新增加的期末留抵税额来进行计算增量留抵税额。

增值税留抵退税三类政策的区别点及有关涉税问题处理-1.jpg



(二)其他涉税问题处理
1.增值税发票扣税凭证规定。增量留抵退税主要与进项税额有关,按照《国家税务总局关于取消增值税扣税凭证认证确认期限等增值税征管问题的公告》(国家税务总局公告2019年第45号),增值税一般纳税人取得2017年1月1日及以后开具的增值税专用发票、海关进口增值税专用缴款书、机动车销售统一发票、收费公路通行费增值税电子普通发票,取消认证确认、稽核比对、申报抵扣的期限。纳税人在进行增值税纳税申报,应当通过本省(自治区、直辖市和计划单列市)增值税发票综合服务平台对上述扣税凭证信息进行用途确认。如果增值税一般纳税人取得2016年12月31日及以前开具的上述增值税扣税凭证,超过认证确认、稽核比对、申报抵扣期限,但符合规定条件的,仍可按照《国家税务总局关于逾期增值税扣税凭证抵扣问题的公告》(国家税务总局公告2011年第50号)、《国家税务总局关于进一步优化增值税、消费税有关涉税事项办理程序的公告》(国家税务总局公告2017年第36号)、《国家税务总局关于修改部分税收规范性文件的公告》(国家税务总局公告2018年第31号)、《国家税务总局关于未按期申报抵扣增值税扣税凭证有关问题的公告》(国家税务总局公告2011年第78号)规定,继续抵扣进项税额。
2.留抵税额的其他处理。一是转小规模纳税人时。根据《财政部税务总局关于增值税若干政策的通知》(财税〔2005〕165号)第六条规定,一般纳税人注销或被取消辅导期一般纳税人资格,转为小规模纳税人时,其存货不作进项税额转出处理,其留抵税额也不予以退税。同时,根据《国家税务总局关于统一小规模纳税人标准等若干增值税问题的公告》(国家税务总局公告2018年第18号)第四条规定,增值税一般纳税人转登记为小规模纳税人时,尚未申报抵扣的进项税额以及转登记日当期的期末留抵税额,计入“应交税费—待抵扣进项税额”核算。二是补缴税款时。根据《国家税务总局关于增值税一般纳税人用进项留抵税额抵减增值税欠税问题的通知》(国税发〔2004〕112号)规定,增值税一般纳税人拖欠增值税税款,如果纳税人有进项留抵税额,可用留抵税额抵减查欠税。三是发生资产重组时。根据《国家税务总局关于纳税人资产重组增值税留抵税额处理有关问题的公告》(国家税务总局公告2012年第55号)第一条规定,在资产重组过程中,将全部资产、负债和劳动力一并转让给其他增值税一般纳税人,并按程序办理注销税务登记的,其在办理注销登记前尚未抵扣的进项税额可结转至新纳税人处继续抵扣。
3.纳税信用级别确定。根据《国家税务总局关于取消增值税扣税凭证认证确认期限等增值税征管问题的公告》(国家税务总局公告2019年第45号)规定,纳税人适用增值税留抵退税政策,有纳税信用级别条件要求的,以纳税人向主管税务机关申请办理增值税留抵退税提交《退(抵)税申请表》时的纳税信用级别确定。
4.允许从一税两费计税基础中扣减事项。根据《财政部 税务总局关于增值税期末留抵退税有关城市维护建设税教育费附加政策的通知》(财税〔2018〕80号),对实行增值税期末留抵退税的纳税人,允许其从城市维护建设税、教育费附加和地方教育附加的计税(征)依据中扣除退还的增值税额。
二、落实留抵退税政策常态化的建议
(一)继续保持现行退税制度,跟进常态化发展
随着我国进一步加大对外开放、对内搞活,推进增值税等实质性减税,继续保持增值税留抵退税制度及常态化发展对深入研究增值税抵扣链条的完整性、引导性的意义非凡。在买方市场情况下,税赋向生产者转嫁,因此更少的税收负担有利于企业降成本、减压力、释放生产活力。一要继续扩宽留抵退税政策范围,加大减税力度。在现行增值税留抵退税制度的基础上,针对新的形势与发展,通过采取对生产、生活性服务业增加税收抵扣与留抵退税等配套措施,确保所有行业的税负只减不增。二是推进增值税等实质性减税,简化流程,简并手续。政策执行要简明易行,让企业增加“获得感”,特别是在经办人“易操作”、纳税人“易享受”方面,在纳税人享受的政策幅度内,借鉴个人所得税方面免征额概念,即在一定幅度和范围内,基于信息的完备,给居民以空间,在这个空间内,居民可以不用向税务机关报批,税务机关也可以不用每个居民都履行必要的手续,年末或一个纳税期内随时由居民来决定是否享受减免,享受多少减免,在期限内多退少补。这样,既可以提高效率,也可以兼顾公平。同时持续优化办税流程、提升网络办税水平。三是加大宣传力度,跟进政策辅导。减税降费是一项长期执行的政策,应当强化税收优惠政策落实力度,提高税收优惠政策落实质量,坚持大水漫灌和精准滴灌相结合,加强政策宣传辅导,让更多纳税人及时了解税收优惠政策具体内容,在直接影响纳税人享受政策效果的痛点上下功夫,聚集问题找准原因,开展精准“滴灌”式辅导,让纳税人掌握政策更精准、享受税收优惠更彻底、抵扣进项税额更充分、办理涉税事项更清楚,实现政策宣传和政策落实全覆盖,使符合条件的纳税人都能应享尽享留抵退税政策,使政策红利直达市场主体。
(二)继续深化改革找准弱点,视情突出区域发展
适当扩大增值税等实质性减税的权限,依据不同地区的社情、民情和民生需要等实际情况来科学、合理地进行资源配置,培养区域发展。一是区分地区。中国地域广阔,地区发展水平差异较大,客观上要求实行地区差别做法。建议对发达地区以促进企业转型升级为主。而欠发达地区尤其是贫困地区,在确保财政正常运转的同时,减少退税条件设制,让更多企业好退税、能退税、多退税的优惠政策,在财政负担方面采取地区差别做法很有必要性。二是区分行业。建议应立足国家宏观经济政策,对鼓励发展的行业实施应退尽退,对限制类行业实行部分退税,对淘汰类行业实行零退税。一方面可以减轻财政负担压力,另一方面也能让有限的财力用在刀刃上,不会造成资源的偏向流失。三是区分企业。当地方财力支持不足时,对技术实力强、就业多、产品前景良好的企业应当优先扶持,建议可以尝试对部分先进行业实行全额增量退税制度而不是按比例退税的做法,有重点的采取扶持。
(三)继续依法筹划引导目标,重点调整产业政策
帮助企业依法做好税收筹划,引导企业根据自己实际经营情况,适时用好留抵退税政策,统筹处理好资金与纳税之间的关系,处理好利润实现时间和资金时间价值关系,提高企业资金使用效益。
一是正确调整好税种与税负的关系,统筹用足用好税收优惠政策,加强企业成本核算,税金及附加核算,特别是增量留抵退税,相应扣减城市维护建设税、教育费附加、地方教育费用附加计税基础,避免应扣减未扣减多缴城市维护建设税、教育费附加、地方教育费用附加,从而也导致企业所得税多扣除税金及附加,因此要加强会计利润与税法利润的核算,促进企业风险最低化,效益最优化,利润最大化。
二是对房地产行业退税办法进行调整。建议将房地产行业从退税范围内剔除,一方面,房地产行业实行预售办法,企业在生产初期就收到部分甚至是全部产品货款,但目前的增值税征收办法并未实行收付实现制,没有要求纳税人就全部货款依税率计税,只是按照一定比率预缴税款,实行退税制度的紧迫性不强。另一方面房地产行业税收风险较大,较其他行业容易发生留抵骗税等增值税违法行为。
三是加强农产品生产企业留抵退税管理。为了扶持农业发展,国家对农业生产者自产农产品实行免税政策,同时为了照顾农产品加工企业,避免其因购进免税农产品无进项税金进而导致税负偏高,特别对不同产品采用按比例或全部抵扣进项的方式以减少企业负担的税负。虽然按现行增值税留抵退税计算,农产品抵扣进项税金的增值税普通发票以及自行填开的收购发票,在参与进项比例计算时本身存在较大缺陷,企业完全可以通过简单的筹划,如设立专门的收购公司等手段满足退税条件。对此,建议农产品初加工及销售企业应与经营常规性企业的留抵退税制度分开执行,可采取中央财政全额负担的办法或者不实行增值税留抵退税办法。
来源:出口退税、营改增与电商税收
*滑块验证:
您需要登录后才可以回帖 登录 | 注册

本版积分规则

关闭

站长推荐上一条 /2 下一条

QQ|Archiver|手机版|小黑屋|外贸精英网 ( 京ICP备19046145号 )

GMT+8, 2026-4-23 19:27

Powered by Discuz! X3.5 Licensed

Copyright © 2001-2026 Tencent Cloud.

快速回复 返回顶部 返回列表