找回密码
 注册

QQ登录

只需一步,快速开始

手机号码,快捷登录

手机号码,快捷登录

在线
客服

在线客服服务时间: 9:00-24:00

选择下列客服马上在线沟通:

快速
发帖

客服
热线

010-62010715
7*24小时客服服务热线

关注
微信

关务资讯公众号
顶部
海关AEO认证申请全攻略2022年预归类师考试秘籍中国船务课程视频2020年关务水平测试培训
申请进出口商品预归类视频!AEO认证政策解读商品归类在线解答海关AEO认证,100%通过
AEO认证服务网北京岸谷关务官网预归类服务-归类师权威操作预归类考试网
查看: 2110|回复: 0

我国卫生纸产量、进出口及发展趋势,低成本、高质量是发展方向

[复制链接]
发表于 2021-4-26 10:01:18 | 显示全部楼层 |阅读模式
我国卫生纸产量、进出口及发展趋势,低成本、高质量是发展方向-1.jpg

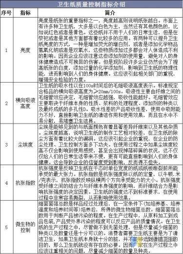
一、卫生纸质量控制指标介绍
卫生纸在人们的日常生活之中发挥着重大的作用,这是毋庸置疑的。现如今人们的生活水平不断提高,对于自己的生活质量有了更高的要求,对于自己生活中的物件质量提出了更高的要求也在情理之中。卫生纸广泛应用与人们的日常生活中,直接接触人们的身体,如果卫生纸的质量不达标,那么将会直接影响到人们的身体健康。近些年来各中小企业层出不穷,这虽然代表我国的经济朝着良好的方向发展,但是这些企业的产品质量却不是那么有保障,每年有那么多的企业被查封,其中不免会有卫生纸企业,所以做好质量控制不仅仅是对经济社会发展有好处,更关键的是能够保障人们的身体健康。
对于卫生纸质量控制主要从以下几个方面进行,卫生纸的定量、亮度、柔软度、尘埃度、抗张强度,横向吸液高度,等等都做了相应的规定。

我国卫生纸产量、进出口及发展趋势,低成本、高质量是发展方向-2.jpg

资料来源:华经产业研究院整理

二、中国卫生纸产业市场现状分析
卫生纸一般指日常生活中的厕用卫生纸,不包括擦手纸和厨房用纸,2015-2020年我国卫生纸原纸产量存在一定波动性,但总体呈增长趋势,据统计,2020年我国卫生纸原纸产量为461.8万吨,同比下降3.5%;截至2021年1-2月我国卫生纸原纸产量70.8万吨,同比增长32.4%。

我国卫生纸产量、进出口及发展趋势,低成本、高质量是发展方向-3.jpg

资料来源:国家统计局,华经产业研究院整理

进出口数量方面,据统计,2014-2020年我国卫生纸进口数量呈先增后减的趋势,截至2021年1-2月我国卫生纸进口数量为0.05万吨,同比增长38.64%;出口数量为4万吨,同比增长15.76%。

我国卫生纸产量、进出口及发展趋势,低成本、高质量是发展方向-4.jpg

资料来源:中国海关,华经产业研究院整理

进出口金额方面,据统计,截至2021年1-2月我国卫生纸进口金额为171万美元,同比增长94.59%;2021年1-2月我国卫生纸出口金额为7861.6万美元,同比增长5.07%。

我国卫生纸产量、进出口及发展趋势,低成本、高质量是发展方向-5.jpg

资料来源:中国海关,华经产业研究院整理

从我国各地区卫生纸进口情况来看,上海市是我国卫生纸进口额最大的地区,2020年上海市卫生纸进口量达到837.22吨,进口金额为248.21万美元;进口金额排第二的是山东省,2020年山东省卫生纸进口金额为117.58万美元;其次是浙江省,2020年浙江省卫生纸进口金额为105.07万美元。

我国卫生纸产量、进出口及发展趋势,低成本、高质量是发展方向-6.jpg

资料来源:中国海关,华经产业研究院整理

从我国各地区卫生纸出口情况来看,2020年广东省是我国卫生纸出口量最大的地区,出口量达到15.13万吨;出口量排第二的是山东省,2020年出口量为6.14万吨;其次是福建省,2020年出口量为2.09万吨。

我国卫生纸产量、进出口及发展趋势,低成本、高质量是发展方向-7.jpg

资料来源:中国海关,华经产业研究院整理

相关报告:华经产业研究院发布的《2021-2026年中国卫生纸市场供需现状及投资战略研究报告》

我国卫生纸产量、进出口及发展趋势,低成本、高质量是发展方向-8.jpg

三、卫生纸质量控制指标介绍
2018年6月7日,国家市场监督管理总局和中国国家标准化管理委员会发布GB/T20810—2018《卫生纸(含卫生纸原纸)》标准(以下简称新标准),代替GB/T20810—2006《卫生纸(含卫生纸原纸)》标准(以下简称旧标准),并于2019年7月1日开始正式实施。该标准安全指标更全面,物理性能要求更合理,进一步提高了卫生纸产品的安全性和舒适性,有助于引导和规范产业健康发展,更好地保护消费者的健康安全。
新旧标准相比主要有以下三方面变化(1)调整了产品分类及抗张指数、柔软度、亮度、尘埃度和偏差等指标要求。(2)增加了灰分、可迁移性荧光物质、重金属含量、球形耐破度、可分散性、掉粉率指标及相关测试方法。(3)修改完善了定量、抗张指数、柔软度、微生物和偏差测试方法。

我国卫生纸产量、进出口及发展趋势,低成本、高质量是发展方向-9.jpg

资料来源:公开资料整理


我国卫生纸产量、进出口及发展趋势,低成本、高质量是发展方向-10.jpg

资料来源:公开资料整理

四、卫生纸产业发展趋势分析
全球所有地区的卫生纸产量一直呈现增长趋势,尽管表现出不同的增长速率。两大尚未开发的卫生纸市场是非洲(南非除外)和印度,未来5年内市场平衡将不会改变。改进的热风干手器将继续取代擦手纸的销售业务。届时,预计西欧和北美的替代率将超过30%。卫生纸制造商的生产状况将越来越多地受到水和能源的获取渠道和成本的不确定性的制约。随着消费者和政府需求的增加,可持续发展措施将成为一个更大的因素。非木材纤维来源的扩大为简化和可持续的制浆过程提供了新的可能性。施加干强剂的新方法展现出提高卫生纸柔软性和生产效率的潜力。用于纤维改性和过程管理的酶应用将为卫生纸生产提供可持续发展的可能性。
卫生纸生产设备的不断进步、废纸原料供应量减少、更严格的环保要求等因素,将推动卫生纸产品向更高的产品质量和更低的生产成本方向发展。
华经情报网隶属于华经产业研究院,专注大中华区产业经济情报及研究,目前主要提供的产品和服务包括传统及新兴行业研究、商业计划书、可行性研究、市场调研、专题报告、定制报告等。涵盖文化体育、物流旅游、健康养老、生物医药、能源化工、装备制造、汽车电子、农林牧渔等领域,还深入研究智慧城市、智慧生活、智慧制造、新能源、新材料、新消费、新金融、人工智能、“互联网+”等新兴领域。
*滑块验证:
您需要登录后才可以回帖 登录 | 注册

本版积分规则

关闭

站长推荐上一条 /2 下一条

QQ|Archiver|手机版|小黑屋|外贸精英网 ( 京ICP备19046145号 )

GMT+8, 2026-4-22 23:52

Powered by Discuz! X3.5 Licensed

Copyright © 2001-2026 Tencent Cloud.

快速回复 返回顶部 返回列表