全归类师在线,免费帮你解决商品归类疑难问题

 找回密码
 注册

QQ登录

只需一步,快速开始

手机号码,快捷登录

手机号码,快捷登录

在线
客服

在线客服服务时间: 9:00-24:00

选择下列客服马上在线沟通:

快速
发帖

客服
热线

010-62010715
7*24小时客服服务热线

关注
微信

关务资讯公众号
顶部
海关AEO认证申请全攻略2022年预归类师考试秘籍中国船务课程视频2020年关务水平测试培训
申请进出口商品预归类视频!AEO认证政策解读商品归类在线解答海关AEO认证,100%通过
AEO认证服务网北京岸谷关务官网预归类服务-归类师权威操作预归类考试网
查看: 1500|回复: 0

2021年规范申报目录修订解读

[复制链接]
发表于 2021-4-20 17:19:41 | 显示全部楼层 |阅读模式
《中华人民共和国海关进出口商品规范申报目录》(以下简称《规范申报目录》)是企业正确填报商品申报要素的主要依据。为了增强商品申报要素设置的科学性、合理性和可操作性,海关总署关税司每年都会广泛征集全国海关和进出口企业的意见建议,对规范申报要素的设定、结构、内容等进行调整,包括删除、修改和新增三种。今天小编带大家一起来了解一下2021年《规范申报目录》的修订情况,便于企业及时调整报关单填报内容,避免不规范申报。


什么是规范申报



进出口商品规范申报,简称规范申报,是指进出口货物收发货人及其代理人在报关时,按照《规范申报目录》规定,在报关单“商品名称、规格型号”栏目中如实填写各项要素内容的行为。商品规范申报行为体现了企业守法合规的意愿和能力,能够有效提高通关数据质量,加快通关速度,促进贸易便利化。






修订解读

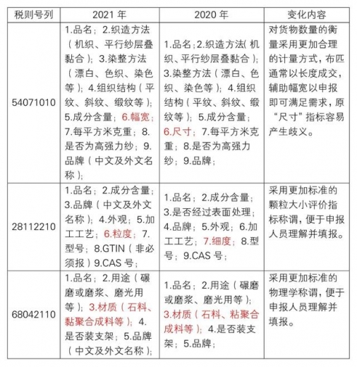
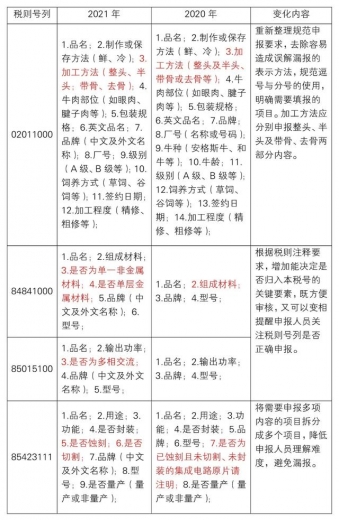
今年共对近800组规范申报内容进行了修订、完善,主要涉及进一步细化标准化填报项目、修改部分申报提示内容、完善申报项目表述等方面。小编为大家梳理一下:




(点击查看大图)
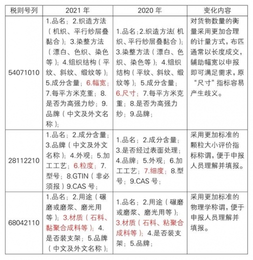
1

进一步细化、标准化填报项目

2021年规范申报目录修订解读-1.jpg



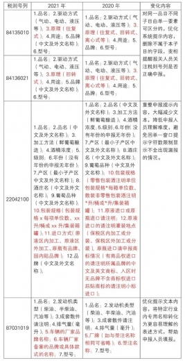
2

修改部分申报提示内容

2021年规范申报目录修订解读-2.jpg



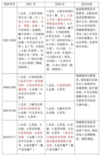
3

完善部分申报项目表述

2021年规范申报目录修订解读-3.jpg

解析:这部分主要是将相关表述替换为更加严谨、标准的表述,便于企业申报。
关注云报关AI报关,每日最新海关资讯送到你的面前,了解海关新规,通关更快捷。云报关AI导入15秒,超20申报要素精准识别,报关员最爱制单神器,上云报关AI制单,一人一天100单,关务人谁不爱。
*滑块验证:
您需要登录后才可以回帖 登录 | 注册

本版积分规则

关闭

站长推荐上一条 /2 下一条

QQ|Archiver|手机版|小黑屋|外贸精英网 ( 京ICP备19046145号 )

GMT+8, 2026-4-23 04:44

Powered by Discuz! X3.5 Licensed

Copyright © 2001-2026 Tencent Cloud.

快速回复 返回顶部 返回列表