找回密码
 注册

QQ登录

只需一步,快速开始

手机号码,快捷登录

手机号码,快捷登录

在线
客服

在线客服服务时间: 9:00-24:00

选择下列客服马上在线沟通:

快速
发帖

客服
热线

010-62010715
7*24小时客服服务热线

关注
微信

关务资讯公众号
顶部
海关AEO认证申请全攻略2022年预归类师考试秘籍中国船务课程视频2020年关务水平测试培训
申请进出口商品预归类视频!AEO认证政策解读商品归类在线解答海关AEO认证,100%通过
AEO认证服务网北京岸谷关务官网预归类服务-归类师权威操作预归类考试网
查看: 1616|回复: 0

2020年中国减速机产量、进出口及竞争格局,集中度有望快速提升

[复制链接]
发表于 2021-4-12 12:07:54 | 显示全部楼层 |阅读模式
2020年中国减速机产量、进出口及竞争格局,集中度有望快速提升-1.jpg

一、减速机行业产业链
减速机是一种由封闭在刚性壳体内的齿轮传动、蜗轮蜗杆传动所组成的独立部件,常用作原动件与工作机之间的减速传动装置。原动机包括电动机、内燃机、汽轮机等,电动机使用最多。减速机行业产业链上游为轴承、外壳、滚针及齿轮等零部件,下游广泛应用于食品工业、电力机械、建筑机械、冶金机械等行业。
减速机行业产业链示意图


2020年中国减速机产量、进出口及竞争格局,集中度有望快速提升-2.jpg

资料来源:华经产业研究院整理

二、中国减速行业市场现状分析
减速机需求和下游固定资产投资相关,2013-2016年我国减速机产量CAGR不到1%;受益于下游制造业自动化升级改造拉动,减速机需求逐步恢复,2015-2019年减速机产量CAGR为7.53%,特别是2019年产量增速超过50%,达到了近10年的高峰,截至2020年我国减速机产量为917万台,同比增长7.67%。

2020年中国减速机产量、进出口及竞争格局,集中度有望快速提升-3.jpg

资料来源:中国通用机械工业协会减变速机分会,华经产业研究院整理

我国减速机进出口产品种类主要有齿轮及其他变速、传动(84834090)、滚子螺杆传动装置(84834010)与行星齿轮减速器(84834020)。从进出口数量来看,据统计,截至2021年1-2月我国变速机进口量为2305.5万个,同比增长15.45%;出口数量为6332.9万个,同比增长67.63%。

2020年中国减速机产量、进出口及竞争格局,集中度有望快速提升-4.jpg

资料来源:中国海关,华经产业研究院整理

从进口产品结构来看,2021年1-2月我国齿轮及其他变速、传动进口量占比为97.69%,滚子螺杆传动装置进口占比1.99%,行星齿轮减速器进口占比0.33%。

2020年中国减速机产量、进出口及竞争格局,集中度有望快速提升-5.jpg

资料来源:中国海关,华经产业研究院整理

从出口产品结构来看,2021年1-2月我国齿轮及其他变速、传动出口量占比为92.08%,滚子螺杆传动装置出口占比2.74%,行星齿轮减速器出口占比5.18%。

2020年中国减速机产量、进出口及竞争格局,集中度有望快速提升-6.jpg

资料来源:中国海关,华经产业研究院整理

进出口金额方面,2014-2020年我国变速机进口额呈波动趋势,出口额呈增长趋势,据统计,截至2021年1-2月我国减速机进口金额为3.06亿美元,同比增长45.71%;出口金额为4.88亿美元,同比增长44.38%。

2020年中国减速机产量、进出口及竞争格局,集中度有望快速提升-7.jpg

资料来源:中国海关,华经产业研究院整理

相关报告:华经产业研究院发布的《2021-2026年中国减速机行业市场供需格局及行业前景展望报告》

2020年中国减速机产量、进出口及竞争格局,集中度有望快速提升-8.jpg

三、减速机行业竞争格局分析
行业竞争格局方面,全球减速机市场中高端市场被外资垄断,知名内资品牌主打中端市场。供给端可以分为外资,内资知名和内资小品牌三类厂商。
减速机行业竞争格局


2020年中国减速机产量、进出口及竞争格局,集中度有望快速提升-9.jpg

资料来源:公开资料整理

传统的制造强国,德国、意大利、日本等国家的减速机产品在材料、设计水平、质量控制、精度、功率密度、可靠性和使用寿命等方面处于行业领先地位。国际减速机行业的市场规模较大,市场参与者众多,行业竞争激烈,整体集中度低,行业两大巨头分别为SEW和弗兰德,其他国际知名减速机企业包括伦茨、布雷维尼、邦飞利、住友、诺德等。SEW、弗兰德等外资企业自20世纪90年代进入中国市场后,凭着技术优势和品牌效应,在行业中占据领先地位。

2020年中国减速机产量、进出口及竞争格局,集中度有望快速提升-10.jpg

资料来源:公开资料整理

我国减速机行业目前已基本形成了门类齐全、能满足下游行业配套需求的生产体系,成为中国机械基础零部件中规模最大的行业之一,为国民经济发展提供了重要的支撑和保障。通过持续的技术引进和大型减速机企业不断地研发攻关,在产品设计、工艺水平和质量控制等方面,已逐渐缩小与世界先进水平的差距,产品品质稳定,性价比较高。

2020年中国减速机产量、进出口及竞争格局,集中度有望快速提升-11.jpg

资料来源:公开资料整理

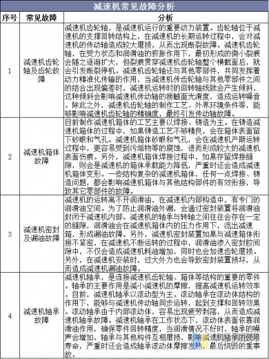
四、减速机常见故障分析
减速机作为重要的传动装置,在很多大型工业企业中都得到了广泛使用。如果减速机出现故障,将会造成生产企业停工停产,导致巨大经济损失。为了提高减速机的运转性能,需要针对减速机故障原因,科学地分析和处理,保障整条生产线正常运行。随着减速机故障处理能力的提高,在提高故障处理时间、降低故障发生率的同时,也能够为工业生产企业节约大量的维护成本支出。

2020年中国减速机产量、进出口及竞争格局,集中度有望快速提升-12.jpg

资料来源:华经产业研究院整理

五、减速机常见故障处理措施
1、加强减速机的质量管理
在引进减速机装置时,要保证减速机质量过关。减速机采购时,要确认生产加工企业是否具有减速机生产资质和能力,并通过科学合理的检测手段,对减速机的质量和性能进行全面有效的检验。减速机零部件型号要与减速机整体相吻合,在安装调试减速机时,需要严格按照减速机使用说明进行。减速机安装调试人员,要清晰了解和掌握减速机的注意事项,避免外界原因对减速机造成损伤。减速机的备用零部件,最好从原厂采购,以提高减速机各个构造之间的匹配程度。当没有原厂备用零件时,可以从其他厂采购,在采购过程中,除了要满足减速机的使用需要,还要对零部件的质量性能进行严格检查,以保证减速机在长期运转过程中,能够降低质量故障的发生率。
2、科学选择减速机润滑油
润滑油是减速机运转过程中必不可少的辅助材料,减速机的每一个零部件和构造,都需要润滑油的润滑作用才能够最大程度地发挥性能。在选择润滑油时,需要综合考虑减速机的实际需求,根据减速机说明书来选择相应的润滑油类型。在减速机的运转过程中,由于受到外部环境的影响,在特定情况下还需要在润滑油当中加入一定量的添加剂,以提高润滑油的性能。如当外界气温较低时,为了防止润滑油上冻,需要加入一些防止冷凝的添加剂。添加剂的使用量要根据实际情况决定,并不是越多越好,添加剂与润滑油的配比可以经过试验得出。
3、建立减速机的维护规范
减速机的使用过程中,日常的维护保养工作是十分必要的。在日常维护中,需要对减速机的使用频率、时间等进行全面准确地了解和掌握。根据减速机的使用情况来合理安排维护保养内容和间隔。减速机的维护工作具有较强的专业性,企业应当安排专人来实施维护工作[6]。维护人员在日常检查中,主要应当关注减速机的润滑油情况,如是否缺油、是否漏油等,还要对减速机转动轴、轴承、箱体等重要部位进行细致检查,一旦发现存在裂隙、砂眼等,要及时进行上报和修复。企业还应当与减速机厂商建立紧密联系,当减速机在使用过程和维护过程中,发现较大的故障情况,可以及时联系厂商委派专人进行故障维修指导,从而提高减速机的故障修复效率。
4、严格实施减速机的装配
减速机的装配是由大量成功的操作来完成的,一般来讲,影响装配精度的因素有:零件的加工精度、装配方法与装配技术、零件间的接触质量、旋转零件的不平衡等。因此,在装配前应该根据图纸要求选定正确的装配基准,制定合理的装配工艺,严格控制装配过程中清洗检查、安装连接、校正调整等环节的操作质量。在组装过程中,要注意以下几点:①装配前对零部件和箱体进行仔细清洗,检查零部件的尺寸和外观质量是否符合图纸的要求。②对减速机中轴承间隙、齿轮副轴向位置、齿轮啮合状况,齿轮侧隙等关键因素严格按照技术要求调整,从而保证接触精度和配合精度。③针对不同的装配工艺配合法,合理运用尺寸链的计算公式,保证装配精度。④试车时监测减速机转速、运转的灵活性、噪声、振动、温升等参数,从而减速机的装配质量和使用性能。
华经情报网隶属于华经产业研究院,专注大中华区产业经济情报及研究,目前主要提供的产品和服务包括传统及新兴行业研究、商业计划书、可行性研究、市场调研、专题报告、定制报告等。涵盖文化体育、物流旅游、健康养老、生物医药、能源化工、装备制造、汽车电子、农林牧渔等领域,还深入研究智慧城市、智慧生活、智慧制造、新能源、新材料、新消费、新金融、人工智能、“互联网+”等新兴领域。
*滑块验证:
您需要登录后才可以回帖 登录 | 注册

本版积分规则

关闭

站长推荐上一条 /2 下一条

QQ|Archiver|手机版|小黑屋|外贸精英网 ( 京ICP备19046145号 )

GMT+8, 2026-4-23 11:12

Powered by Discuz! X3.5 Licensed

Copyright © 2001-2026 Tencent Cloud.

快速回复 返回顶部 返回列表