全归类师在线,免费帮你解决商品归类疑难问题

 找回密码
 注册

QQ登录

只需一步,快速开始

手机号码,快捷登录

手机号码,快捷登录

在线
客服

在线客服服务时间: 9:00-24:00

选择下列客服马上在线沟通:

快速
发帖

客服
热线

010-62010715
7*24小时客服服务热线

关注
微信

关务资讯公众号
顶部
海关AEO认证申请全攻略2022年预归类师考试秘籍中国船务课程视频2020年关务水平测试培训
申请进出口商品预归类视频!AEO认证政策解读商品归类在线解答海关AEO认证,100%通过
AEO认证服务网北京岸谷关务官网预归类服务-归类师权威操作预归类考试网
查看: 1327|回复: 0

看完刘会计的这80笔进出口真账业务处理,工资直接从5K涨到9K!牛

[复制链接]
发表于 2021-4-9 19:33:22 | 显示全部楼层 |阅读模式
做进出口企业的会计薪资都比较高,但是进出口企业的账务处理对大部分会计来说,比较难,在出口退税、汇兑损益、转内销核算、外币核算等等这些会计分录都不会!刘会计为了拿高薪,熬夜整理了80笔进出口真账业务处理,工资直接从5K涨到9K!牛!想要学习的小伙伴,一起来看看吧!
进出口外贸企业账务处理(80笔)

包含四个部分:公司简介+主营业务+相关税费+账务处理。
一、企业简介

北京坤元商贸有限公司,成立于2018年10月,统一社会信用代码911004511236612366,开户银行:中国工商银行东大街支行,基本户账号:0101236819873540124,美元户账号:0101234527891011127。
二、主营业务

从事进出口贸易 , 出口业务采用出口当日汇率结算。
三、相关税费

企业属于增值税一般纳税人,除特别说明外,增值税税率均为13% ,出口退税率10%;城市维护建设税税率为7%,教育费附加为3%;企业所得税采取查账征收,按季申报,税率为25%。
个人所得税税率表(按扣除费用5000元及其他扣除项目后的金额为计税依据)

看完刘会计的这80笔进出口真账业务处理,工资直接从5K涨到9K!牛-1.jpg

四、账务处理

1、交纳上月个税
2019年5月5日,交纳上月代扣的个人所得税350.00元。

看完刘会计的这80笔进出口真账业务处理,工资直接从5K涨到9K!牛-2.jpg

【账务处理】
借:应交税费——应交个人所得税350
贷:银行存款——工行东大街支行(人民币)350
2、收货款
2019年5月6日,收到乌克兰安东诺夫公司结汇款5000美元,当天汇率为6.2658,结汇款美元账户转入人民币账户。期初应收账款余额33129.00元

看完刘会计的这80笔进出口真账业务处理,工资直接从5K涨到9K!牛-3.jpg


看完刘会计的这80笔进出口真账业务处理,工资直接从5K涨到9K!牛-4.jpg

【账务处理】
借:银行存款——工行东大街支行(人民币)31329
财务费用——汇兑费用1800
贷:应收账款——乌克兰安东诺夫33129
3、付保证金
2019年5月11日,转账支付对外经济贸易委员会保证金20000元。

看完刘会计的这80笔进出口真账业务处理,工资直接从5K涨到9K!牛-5.jpg

【账务处理】
借:其他应收款——对外经济贸易委员会20000
贷:银行存款——工行东大街支行(人民币)20000
4、采购纸板
2019年5月13日,从北京龙发造纸有限公司购入纸板500吨,每吨2000元,商品已入库,货款未付,收到增值税专用发票,上面注明的增值税额为130000元,已认证。

看完刘会计的这80笔进出口真账业务处理,工资直接从5K涨到9K!牛-6.jpg


看完刘会计的这80笔进出口真账业务处理,工资直接从5K涨到9K!牛-7.jpg

【账务处理】
借:库存商品——纸板1000000
应交税费——应交增值税(进项税额)130000
贷:应付账款——北京龙发造纸有限公司1130000
5、收出口退税
2019年5月23日,收到上批纸板出口退税款32500元。

看完刘会计的这80笔进出口真账业务处理,工资直接从5K涨到9K!牛-8.jpg

【账务处理】
借:银行存款——工行东大街支行(人民币)32500
贷:其他应收款——应收出口退税款32500
6、付运费
2019年5月21日,收到北京路通运输有限公司开具的增值税普通发票运费价税合计3090元,转账支付。

看完刘会计的这80笔进出口真账业务处理,工资直接从5K涨到9K!牛-9.jpg

【账务处理】
借:销售费用——运费3090
贷:银行存款——工行东大街支行(人民币)3090
7、出口纸板
2019年5月22日,出口乌克兰安东诺夫公司纸板500吨,每吨400美元,款未收。汇率6.6496.

看完刘会计的这80笔进出口真账业务处理,工资直接从5K涨到9K!牛-10.jpg

【账务处理】
借:应收账款——乌克兰安东诺夫1329920
贷:主营业务收入1329920
8、计提工资
9、计提社保

10、计提折旧

11、结转成本

12、计算出口退税

13、计算未退的进项转出额

14、期末调汇

......
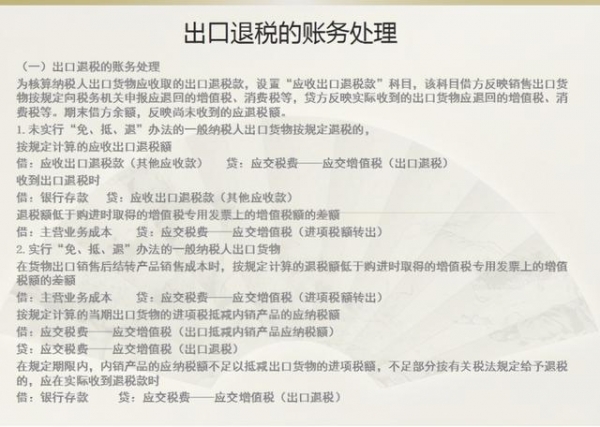
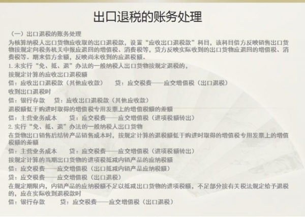
出口退税的账务处理


看完刘会计的这80笔进出口真账业务处理,工资直接从5K涨到9K!牛-11.jpg

外贸企业会计处理实务大汇总【完整详细篇】


看完刘会计的这80笔进出口真账业务处理,工资直接从5K涨到9K!牛-12.jpg

好了,篇幅有限,就不和大家一一展示了。

看完刘会计的这80笔进出口真账业务处理,工资直接从5K涨到9K!牛-13.jpg
*滑块验证:
您需要登录后才可以回帖 登录 | 注册

本版积分规则

关闭

站长推荐上一条 /2 下一条

QQ|Archiver|手机版|小黑屋|外贸精英网 ( 京ICP备19046145号 )

GMT+8, 2026-4-23 11:42

Powered by Discuz! X3.5 Licensed

Copyright © 2001-2026 Tencent Cloud.

快速回复 返回顶部 返回列表