找回密码
 注册

QQ登录

只需一步,快速开始

手机号码,快捷登录

手机号码,快捷登录

在线
客服

在线客服服务时间: 9:00-24:00

选择下列客服马上在线沟通:

快速
发帖

客服
热线

010-62010715
7*24小时客服服务热线

关注
微信

关务资讯公众号
顶部
海关AEO认证申请全攻略2022年预归类师考试秘籍中国船务课程视频2020年关务水平测试培训
申请进出口商品预归类视频!AEO认证政策解读商品归类在线解答海关AEO认证,100%通过
AEO认证服务网北京岸谷关务官网预归类服务-归类师权威操作预归类考试网
查看: 1456|回复: 0

2020中国钾肥产量、进出口分析,发展钾肥新品种具有重要意义

[复制链接]
发表于 2021-3-31 17:20:55 | 显示全部楼层 |阅读模式
一、钾肥行业产业链
我国钾矿资源贫乏且主要分布在青海和新疆,保证钾肥的可持续供应,是保障我国粮食安全的基石之一。钾肥行业产业链上游主要为光卤石、钾石盐、苦卤等,下游应用于农业。
钾肥行业产业链示意图


2020中国钾肥产量、进出口分析,发展钾肥新品种具有重要意义-1.jpg

资料来源:公开资料整理
二、中国钾肥行业市场现状分析
我国是世界钾肥消费大国之一,钾肥消费量占世界钾肥消费量的20%左右。产量方面,据统计,截至2020年中国农用氮、磷、钾化肥产量为5395.8万吨,同比下降5.9%。

2020中国钾肥产量、进出口分析,发展钾肥新品种具有重要意义-2.jpg

资料来源:国家统计局,华经产业研究院整理
2012-2015年我国农用钾肥施用折纯量呈增长态势,2016年开始我国农用钾肥施用折纯量呈下降态势,据统计,截至2020年我国农用钾肥施用折纯量为561.1万吨,同比增长4.9%。

2020中国钾肥产量、进出口分析,发展钾肥新品种具有重要意义-3.jpg

资料来源:国家统计局,华经产业研究院整理
从各省市钾肥施用量来看,2019年我国钾肥施用量前十省市依次为河南、广西、广东、湖南、山东、黑龙江、安徽、湖北、河北与福建。

2020中国钾肥产量、进出口分析,发展钾肥新品种具有重要意义-4.jpg

资料来源:国家统计局,华经产业研究院整理
由于我国可溶性钾资源缺乏,国产钾肥不能满足农业发展的需要,施用的钾肥(主要是氯化钾)要部分依靠进口来解决,因此,进口钾肥是我国钾肥市场的重要组成部分。据统计,截至2020年1-11月我国钾肥进口金额为20.42亿美元,出口金额为2.2亿美元。

2020中国钾肥产量、进出口分析,发展钾肥新品种具有重要意义-5.jpg

资料来源:中国海关,华经产业研究院整理
进出口政策主要分关税和非关税措施,非关税措施一个是数量限制,一个是经营权的限制。在数量管理上,加入WTO以前,我国对化肥进口实施严格的数量管理,当时叫作进口配额,加入WTO后,进口配额放开。在关税方面,钾肥的进口关税逐渐下调,从2015年9月1日起,国内化肥企业恢复征收增值税,进口钾肥也一并恢复了13%的增值税税率,该税率在2018年5月下调至10%,2019年4月起下调至9%。

2020中国钾肥产量、进出口分析,发展钾肥新品种具有重要意义-6.jpg

资料来源:中国无机盐工业协会,华经产业研究院整理
2019年,钾肥出口关税迎来重大利好,所有含钾肥料的出口关税均降为零,从2019年1月1日起,钾肥出口终于实现了零关税。从2008年征收30%的出口关税,到2019年彻底放开出口,标志着我国钾肥逐步走向市场化,同时也为国内过剩的加工型钾肥产品提供了新的商机。

2020中国钾肥产量、进出口分析,发展钾肥新品种具有重要意义-7.jpg

资料来源:中国无机盐工业协会,华经产业研究院整理
相关报告:华经产业研究院整理发布的《2020-2025年中国钾肥行业发展趋势预测及投资规划研究报告》



2020中国钾肥产量、进出口分析,发展钾肥新品种具有重要意义-8.jpg

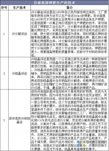
三、中国钾肥生产技术分析
目前在国际上钾肥的生产方法有许多,在钾肥的生产中对于化学物质的沉淀、提取、浸出以及膜分离法都有相似的缺点:毒性高,试剂昂贵、制取流程繁杂、对于制取设备的要求很
严格、对于杂质的分离不够彻底的等等。在最近几年来,国际上常用的生产钾肥的生产方法包括冷分解浮法、冷结晶浮法以及反相浮冷却结晶法等生产方法。

2020中国钾肥产量、进出口分析,发展钾肥新品种具有重要意义-9.jpg

资料来源:华经产业研究院整理
四、中国钾肥行业发展建议
综合我国钾肥行业资源、产供销、进出口形势,如果70%~80%的钾肥需求量依赖进口,我国不但会再次失去钾肥话语权,而且会危及粮食安全和国家稳定。因此,我国钾肥行业仍应坚持国产、境外、进口“三条腿”走路的发展战略。
1、国产钾肥
(1)保护好国内宝贵的可溶性钾资源
从我国钾资源的实际条件来看,必须严格限制国内以可溶性钾资源为原料的新装置的建设,进一步提高产能集中度,产量维持在8000~9000kt/a;2025年以后,逐步将国产量降低至5000kt/a的水平。我国青海、新疆的氯化钾、硫酸钾装置的产能已经达到现有资源量承载的极限规模,为了确保国产钾肥的可持续发展,应利用好现有的装置,保持较高的开工率。
(2)大力扶持难溶性钾资源的开发应用
像重视可溶性钾资源一样重视难溶性钾资源的地质勘查工作,尽快查明难溶性钾资源的类型、储量、品位和空间分布,建立难溶性钾资源的评价标准和勘探规范。
继续优化现有难溶性钾资源制肥生产工艺流程和配套设备,建立标准化生产流水线,进一步降低能耗和成本,提高产品质量。作为可溶性钾资源不足的补充,建议加大难溶性钾资源生产硅钙钾镁肥的开发力度。
设立专项推广基金并制定鼓励政策,将产品融入大农业闭合产业链中进行销售,对难溶性钾资源制肥企业和销售企业给予金融、减免税等方面的支持。
适时建立难溶性钾资源制肥工程中心和健康土壤产业联盟,进一步推动难溶性钾资源的市场开发进程,满足日益增长的土壤健康需求。
2、尽快建成以加拿大为核心的境外钾肥基地
对已经在境外取得的30个钾资源项目进行甄别,筛选出优质项目;呼吁在国家政策(如成立专门的投资基金)支持下,有能力的企业对接有优势、风险基本释放完毕的境外钾肥项目;境外钾肥项目要与当地钾肥企业多沟通,争取合作发展。
3、大力发展钾肥新品种
我国农田土壤日益贫瘠化的原因之一是土壤中的中微量元素不足,如果直接补充镁、硫和氯元素,添加量不易控制。而硫酸钾镁肥、氯化钾镁肥和低含量钾肥中含有作物必需的多种中微量元素,大力发展此类钾肥新品种,对改良土壤、提高农产品品质具有重要意义。
华经情报网隶属于华经产业研究院,专注大中华区产业经济情报及研究,目前主要提供的产品和服务包括传统及新兴行业研究、商业计划书、可行性研究、市场调研、专题报告、定制报告等。涵盖文化体育、物流旅游、健康养老、生物医药、能源化工、装备制造、汽车电子等领域,还深入研究智慧城市、智慧生活、智慧制造、新能源、新材料、新消费、新金融、人工智能、“互联网+”等新兴领域。
*滑块验证:
您需要登录后才可以回帖 登录 | 注册

本版积分规则

关闭

站长推荐上一条 /2 下一条

QQ|Archiver|手机版|小黑屋|外贸精英网 ( 京ICP备19046145号 )

GMT+8, 2026-4-23 22:30

Powered by Discuz! X3.5 Licensed

Copyright © 2001-2026 Tencent Cloud.

快速回复 返回顶部 返回列表