海关AEO认证全流程服务,100%通过

 找回密码
 注册

QQ登录

只需一步,快速开始

手机号码,快捷登录

手机号码,快捷登录

在线
客服

在线客服服务时间: 9:00-24:00

选择下列客服马上在线沟通:

快速
发帖

客服
热线

010-62010715
7*24小时客服服务热线

关注
微信

关务资讯公众号
顶部
海关AEO认证申请全攻略2022年预归类师考试秘籍中国船务课程视频2020年关务水平测试培训
申请进出口商品预归类视频!AEO认证政策解读商品归类在线解答海关AEO认证,100%通过
AEO认证服务网北京岸谷关务官网预归类服务-归类师权威操作预归类考试网
查看: 1499|回复: 0

【商品检验】一篇读懂进口危险化学品

[复制链接]
发表于 2021-3-26 17:48:51 | 显示全部楼层 |阅读模式
【商品检验】一篇读懂进口危险化学品-1.jpg

危险化学品安全是安全生产的重中之重。危险化学品有毒有害、易燃易爆、腐蚀等危险特性,其生产、储存、使用、运输危险性大,如果进口危险品伪报、瞒报、错报,极易造成人身伤害和财产损失,引发社会公共安全事故。

1.什么是危险化学品

【商品检验】一篇读懂进口危险化学品-2.jpg

危险化学品,是指具有毒害、腐蚀、爆炸、燃烧、助燃等性质,对人体、设施、环境具有危害的剧毒化学品和其他化学品。

【商品检验】一篇读懂进口危险化学品-3.jpg

危险化学品目录,由国务院安全生产监督管理部门会同国务院工业和信息化、公安、环境保护、卫生、质量监督检验检疫、交通运输、铁路、民用航空、农业主管部门,根据化学品危险特性的鉴别和分类标准确定、公布,并适时调整。通俗来讲,列入《危险化学品目录》的产品就是危险化学品。

根据《危险化学品安全管理条例》,机构改革后海关负责对进出口危险化学品及其包装实施检验。

2.判定依据及分类

【商品检验】一篇读懂进口危险化学品-4.jpg

以《危险化学品目录》为判定标准,基于《全球化学品统一分类和标签制度》(GHS)分类原则,将危险化学品危险特性分为物理危害、健康危害、环境危害3大类,29项。

【商品检验】一篇读懂进口危险化学品-5.jpg

【商品检验】一篇读懂进口危险化学品-6.jpg

【商品检验】一篇读懂进口危险化学品-7.jpg

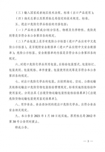
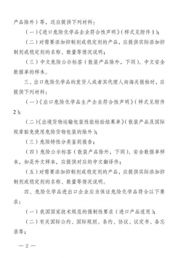
3.海关监管要求

依据《中华人民共和国进出口商品检验法实施条例》、《危险化学品安全管理条例》、海关总署《关于进出口危险化学品及其包装检验监管有关问题的公告》(2020年第129号)等有关规定,列入《危险化学品目录》(2015版)中的产品,无论其是否列入《法检目录》均属于法定检验商品。

【商品检验】一篇读懂进口危险化学品-8.jpg

【商品检验】一篇读懂进口危险化学品-9.jpg

【商品检验】一篇读懂进口危险化学品-10.jpg

【商品检验】一篇读懂进口危险化学品-11.jpg

滑动查看更多

海关对进口危险化学品采取口岸“批批验核+抽批检测”的检验监管模式,进口危险化学品的收货人或其代理人应当向海关申请检验。

【商品检验】一篇读懂进口危险化学品-12.jpg

4.如何正确申报进口危险化学品

进口危险化学品的收货人或者其代理人报关时,填报事项应包括危险类别、包装类别(散装产品除外)、联合国危险货物编号(UN编号)、联合国危险货物包装标记(包装UN标记)(散装产品除外)等,还应提供下列材料。

1.《进口危险化学品企业符合性声明》

【商品检验】一篇读懂进口危险化学品-13.jpg

2.抑制剂、稳定剂情况说明

对需要添加抑制剂或稳定剂的产品,应提供实际添加抑制剂或稳定剂的名称、数量等情况说明。

3.中文危险公示标签

【商品检验】一篇读懂进口危险化学品-14.jpg

中文安全数据单样本

【商品检验】一篇读懂进口危险化学品-15.jpg

TIPS

危险化学品进口企业应当保证危险化学品符合以下要求:

(1)我国国家技术规范的强制性要求;

(2)有关国际公约、国际规则、条约、协议、议定书、备忘录等;

(3)海关总署以及原质检总局指定的技术规范、标准。

5.进口危化品不实申报典型案例

案例一:未如实申报

某海关在对某公司进口的水性漆进行查验时,发现其未按照危险化学品进行申报,但产品组分信息中含有《危险化学品目录》(2015版)中列明成分、且包装标识中含有危险图示信息,怀疑其属于危险化学品。为进一步确定产品的危险特性,查验人员取样送实验室进行危险特性分类鉴别。经实验室检测,该批货物为3类易燃液体,UN编号1263,属于《危险化学品目录》(2015版)第2828条,对应品名为“含易燃溶剂的合成树脂、油漆、辅助材料、涂料等制品[闭杯闪点≤60℃]”。针对企业未对其进口货物按照危险化学品申报的行为,该海关已移交至相关部门进行后续处置。

案例二:未使用危险货物包装

2020年10月22日,某海关对1批申报品名为涂料的货物检验时发现,该批货物为桶装,现场无渗漏、破损等现象,已加贴中文危险公示标签。货物UN编号1263,属于3类易燃液体,列入《危险化学品目录》(2015版)中第2828条目,属于危险化学品,应使用危险货物包装。根据国际海运危险货物规则,经审核MSDS,需至少使用Ⅲ类危包,但该批货物包装上没有联合国危险货物UN包装标记,不符合包装运输要求。该海关判定该批货物包装不合格,并按照规定实施包装技术整改。

案例三:包装类别与危险特性不符

2020年11月23日,某公司申报向口岸海关进口一批金属除油粉。口岸海关查验发现,该批货物所使用的包装为III类包装,但货物申报时提供的安全数据单显示该批货物需要使用包装类别等于或高于II类的包装进行运输。经抽样送实验室检测,危险特性分类鉴别报告显示该批货物应使用包装类别等于或高于II类的包装进行运输。该海关依法依规责令企业进行技术整改,监督其更换救助包装,经重新检验合格后放行。
注:部分图片来源于网络
供稿单位:济南海关

【商品检验】一篇读懂进口危险化学品-16.jpg
【商品检验】世界水日,让我们一起关注水效标识
【商品检验】春耕时节进农机,这些细节要注意
【商品检验】您的进口旧机电指南,请查收
【商品检验】再生钢铁原料进口
新版《关于进出口危险化学品及其包装检验监管有关问题的公告》解读
进出口危险化学品企业注意了!
通关指南丨出口危险化学品及其包装检验监管
提醒丨危化品进出口风险不容忽视
危险化学品的护航之旅
安全生产月,海关在行动

【商品检验】一篇读懂进口危险化学品-17.jpg
*滑块验证:
您需要登录后才可以回帖 登录 | 注册

本版积分规则

关闭

站长推荐上一条 /2 下一条

QQ|Archiver|手机版|小黑屋|外贸精英网 ( 京ICP备19046145号 )

GMT+8, 2026-4-24 03:08

Powered by Discuz! X3.5 Licensed

Copyright © 2001-2026 Tencent Cloud.

快速回复 返回顶部 返回列表