海关AEO认证全流程服务,100%通过

 找回密码
 注册

QQ登录

只需一步,快速开始

手机号码,快捷登录

手机号码,快捷登录

在线
客服

在线客服服务时间: 9:00-24:00

选择下列客服马上在线沟通:

快速
发帖

客服
热线

010-62010715
7*24小时客服服务热线

关注
微信

关务资讯公众号
顶部
海关AEO认证申请全攻略2022年预归类师考试秘籍中国船务课程视频2020年关务水平测试培训
申请进出口商品预归类视频!AEO认证政策解读商品归类在线解答海关AEO认证,100%通过
AEO认证服务网北京岸谷关务官网预归类服务-归类师权威操作预归类考试网
查看: 1275|回复: 0

解读︱企业收到《海关价格磋商通知书》应该怎么办?

[复制链接]
发表于 2021-3-16 11:25:53 | 显示全部楼层 |阅读模式
解读︱企业收到《海关价格磋商通知书》应该怎么办?-1.jpg






进出口企业收到《海关价格磋商通知书》,怎么办?

莫慌,6项小指引帮到您~

Q1


海关在什么情况下会发出《中华人民共和

国海关价格磋商通知书》?

海关经审核,不接受申报价格拟使用除成交价格法以外的估价方法估价的情况下,会制发《中华人民共和国海关价格磋商通知书》。











解读︱企业收到《海关价格磋商通知书》应该怎么办?-2.jpg

Q2


企业如何接收《海关价格磋商通知书》等

审价文书?

根据《中华人民共和国海关总署公告》(2018年第9号),海关总署在全国海关推广审价作业单证无纸化。企业可通过中国电子口岸网站——中国电子口岸执法系统——海关事务联系系统,接收和反馈海关价格质疑通知书、价格磋商通知书、价格磋商记录表等审价文书及随附单证资料电子数据,并可接收和查看估价告知书。

Q3


三、企业收到《海关价格磋商通知书》应

该怎么办?

企业应自收到《海关价格磋商通知书》之日起5个工作日内与海关进行磋商,磋商内容将成为海关的估价依据。

海关提醒

企业未在通知规定的时限内与海关进行磋商的,视为其放弃价格磋商的权利,海关可以直接使用《中华人民共和国海关审定进出口货物完税价格办法》(海关总署第213号令,以下简称《审价办法》)规定的方法审查确定进出口货物的完税价格。



Q4


海关与企业进行价格磋商,双方无法达成

共识,海关会如何处理??

价格磋商是一种行政行为,它不同于传统行政主体单方决定的行政行为模式,是海关和企业的双方行为。价格磋商的目的是海关在保守企业商业秘密的基础上,双方的信息得到交流,以便确定海关估价的适当依据,有利于保障企业的合法权益。价格磋商不是海关与企业之间的讨价还价,目的也不在于达成一个双方都可以接受的价格,而是交换彼此掌握的价格信息,以期结合各种估价方法,确定被估货物完税价格。如果企业无法提供符合估价条件的数据,海关将依法进行估价,这也是价格磋商结果的一种具体体现形式。

海关提醒

考虑到一方面企业有可能获得相同或类似进口货物完税价格的信息,而进口地海关却不掌握此类信息;另一方面,海关可能掌握相同或类似进口货物完税价格的信息,而进口商却不易获得此类信息,因此关企之间充分的信息交流,可较好地解决信息不对称所引起的争议。

Q5


价格磋商是海关估价的法定程序吗?

海关在使用成交价格以外的估价方法确定完税价格时,均应与企业开展价格磋商。

价格磋商中,海关与企业主要就以下内容进行交流:

1.双方各自掌握的与被估货物有关的各种价格资料、产品信息和市场情况;

2.双方各自掌握的相同或类似货物的各种价格资料、产品信息和市场情况;

3.双方各自掌握的与被估货物、相同或类似货物成交价格有关的所有交易背景资料,包括成交数量、商业水平、运输方式和运输距离等;

4.其他与被估货物价格相关的内容。

海关提醒

进口货物的成交价格不符合《审价办法》规定的,或者成交价格不能确定的,海关经了解有关情况,并且与纳税义务人进行价格磋商后,依次以下列方法审查确定该货物的完税价格:(一)相同货物成交价格估价方法;(二)类似货物成交价格估价方法;(三)倒扣价格估价方法;(四)计算价格估价方法;(五)合理方法。



小贴士
纳税义务人向海关提供有关资料后,可以提出申请,颠倒“倒扣价格估价方法”和“计算价格估价方法”的适用次序。


海关提醒

出口货物的成交价格不能确定的,海关经了解有关情况,并且与纳税义务人进行价格磋商后,依次以下列价格审查确定该货物的完税价格:(一)同时或者大约同时向同一国家或者地区出口的相同货物的成交价格;(二)同时或者大约同时向同一国家或者地区出口的类似货物的成交价格;(三)根据境内生产相同或者类似货物的成本、利润和一般费用(包括直接费用和间接费用)、境内发生的运输及其相关费用、保险费计算所得的价格;(四)按照合理方法估定的价格。

Q6


价格磋商可能会有几种结果?

海关履行价格磋商程序后,会得出以下几种结论:

1.企业提供的价格信息真实、可信,并符合相关估价方法使用要求的,可以在企业提供的信息的基础上审查确定进出口货物的完税价格;

2.有理由认为企业提供的信息不真实、不可信或不能满足相关估价方法使用要求的,按照海关掌握的价格资料审查确定进出口货物完税价格;

3.企业放弃价格磋商权利的,根据海关掌握的资料审查确定进出口货物的完税价格。

小贴士
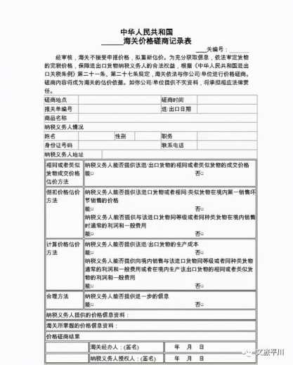
海关与企业进行价格磋商,应当制作《中华人民共和国海关价格磋商记录表》。其作用是以书面的形式交换海关与纳税义务人彼此掌握的信息,以切实保障进出口企业的合法权益。












解读︱企业收到《海关价格磋商通知书》应该怎么办?-3.jpg

供稿/ 海关总署关税征管司、海关总署税收征管局(广州)、广州海关(部分图片源于网络)

监制/ 陶永

审校/ 刘畅

编辑/ 雷煦

美术编辑/ 卫昊


解读︱企业收到《海关价格磋商通知书》应该怎么办?-4.jpg
*滑块验证:
您需要登录后才可以回帖 登录 | 注册

本版积分规则

关闭

站长推荐上一条 /2 下一条

QQ|Archiver|手机版|小黑屋|外贸精英网 ( 京ICP备19046145号 )

GMT+8, 2026-4-24 09:29

Powered by Discuz! X3.5 Licensed

Copyright © 2001-2026 Tencent Cloud.

快速回复 返回顶部 返回列表