海关AEO认证全流程服务,100%通过

 找回密码
 注册

QQ登录

只需一步,快速开始

手机号码,快捷登录

手机号码,快捷登录

在线
客服

在线客服服务时间: 9:00-24:00

选择下列客服马上在线沟通:

快速
发帖

客服
热线

010-62010715
7*24小时客服服务热线

关注
微信

关务资讯公众号
顶部
海关AEO认证申请全攻略2022年预归类师考试秘籍中国船务课程视频2020年关务水平测试培训
申请进出口商品预归类视频!AEO认证政策解读商品归类在线解答海关AEO认证,100%通过
AEO认证服务网北京岸谷关务官网预归类服务-归类师权威操作预归类考试网
查看: 1472|回复: 0

财政部、海关总署联合发布重要通知!明确海南自贸港这份清单

[复制链接]
发表于 2021-3-10 14:09:47 | 显示全部楼层 |阅读模式
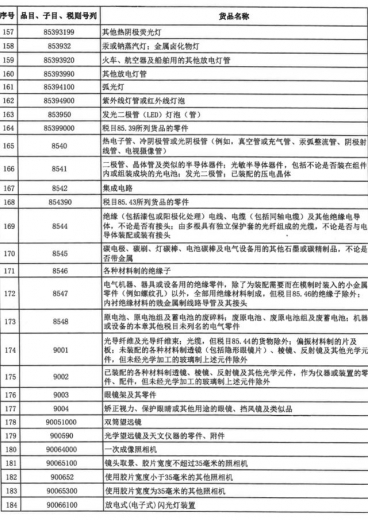
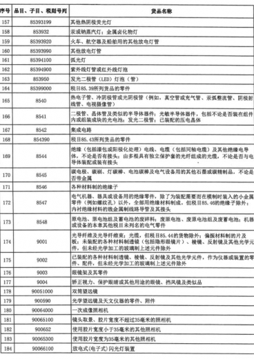
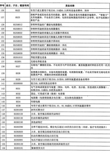
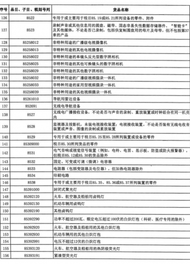
财政部、海关总署联合发布《关于明确海南自由贸易港“零关税”自用生产设备相关产品范围的通知》,进一步明确《关于海南自由贸易港自用生产设备“零关税”政策的通知》(详情点击:海南自贸港“零关税”负面清单出台!清单外生产设备三税全免!)中相关家用电器及设备零件、部件、附件、元器件产品清单。

在日前财政部、海关总署、税务总局联合出台的《关于海南自由贸易港自用生产设备“零关税”政策的通知》中,第二条明确规定:生产设备包括《中华人民共和国进出口税则》第八十四、八十五和九十章中除家用电器及设备零件、部件、附件、元器件外的其他商品;第六条明确规定:财政部、海关总署将会同有关部门另行明确第二条中家用电器及设备零件、部件、附件、元器件商品范围。

本次明确家用电器及设备零件、部件、附件、元器件产品清单共226个子目,意味着《中华人民共和国进出口税则》第八十四、八十五和九十章中除本次清单的226个子目之外,都可以享受自用生产设备“零关税”政策。









财政部、海关总署联合发布重要通知!明确海南自贸港这份清单-1.jpg

财政部、海关总署联合发布重要通知!明确海南自贸港这份清单-2.jpg

财政部、海关总署联合发布重要通知!明确海南自贸港这份清单-3.jpg

财政部、海关总署联合发布重要通知!明确海南自贸港这份清单-4.jpg

财政部、海关总署联合发布重要通知!明确海南自贸港这份清单-5.jpg

财政部、海关总署联合发布重要通知!明确海南自贸港这份清单-6.jpg

财政部、海关总署联合发布重要通知!明确海南自贸港这份清单-7.jpg

财政部、海关总署联合发布重要通知!明确海南自贸港这份清单-8.jpg

点击可查看大图
此前报道>>

海南自贸港“零关税”负面清单出台!清单外生产设备三税全免!

来源:海南自由贸易港官方微信公众号

编辑:莫景云

值班主任:史晓晖

财政部、海关总署联合发布重要通知!明确海南自贸港这份清单-9.jpg

好奇记者是怎么工作的?来,给你看微信聊天截图
海南:44项调整!从省到市县、园区!

在看你就赞赞我!
*滑块验证:
您需要登录后才可以回帖 登录 | 注册

本版积分规则

关闭

站长推荐上一条 /2 下一条

QQ|Archiver|手机版|小黑屋|外贸精英网 ( 京ICP备19046145号 )

GMT+8, 2026-4-24 18:10

Powered by Discuz! X3.5 Licensed

Copyright © 2001-2026 Tencent Cloud.

快速回复 返回顶部 返回列表