找回密码
 注册

QQ登录

只需一步,快速开始

手机号码,快捷登录

手机号码,快捷登录

在线
客服

在线客服服务时间: 9:00-24:00

选择下列客服马上在线沟通:

快速
发帖

客服
热线

010-62010715
7*24小时客服服务热线

关注
微信

关务资讯公众号
顶部
海关AEO认证申请全攻略2022年预归类师考试秘籍中国船务课程视频2020年关务水平测试培训
申请进出口商品预归类视频!AEO认证政策解读商品归类在线解答海关AEO认证,100%通过
AEO认证服务网北京岸谷关务官网预归类服务-归类师权威操作预归类考试网
查看: 1346|回复: 0

海南自贸港“零关税”生产设备如何申报使用?海关总署发布重要公告

[复制链接]
发表于 2021-3-6 15:01:58 | 显示全部楼层 |阅读模式
来源:海南自由贸易港

日前,为贯彻落实《海南自由贸易港建设总体方案》,根据《财政部 海关总署 税务总局关于海南自由贸易港自用生产设备“零关税”政策的通知》(详情点击:海南自贸港“零关税”负面清单出台!清单外生产设备三税全免!)。

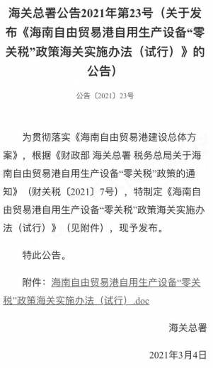
海关总署发布《海南自由贸易港自用生产设备“零关税”政策海关实施办法(试行)》(2021年第23号公告,明确了海南自贸港“零关税”自用生产设备的申报、管理、使用等重要事项!

主 要 内 容

一、“零关税”自用生产设备如何申报?

企业申报进口“零关税”自用生产设备时,进口报关单“申报地海关”应填报“海口海关”下设的隶属海关或业务现场的关区名称及代码(不含“三沙海关”);“征免性质”填报为“零关税自用生产设备”(代码:491),自愿缴纳进口环节增值税和消费税的,应当在报关时将“征免性质”填报为“零关税自用生产设备(缴纳进口环节税)”(代码:493);“监管方式”填报为“一般贸易”(0110);征减免税方式填报为“随征免性质”(代码:5);“消费使用单位”填报企业名称。

二、“零关税”自用生产设备如何管理?

“零关税”自用生产设备实行“一企一账”管理。符合享受政策条件的企业在首次申报“零关税”自用生产设备进口前,应按《中华人民共和国海关报关单位注册登记管理规定》有关规定在海关注册登记,并在国际贸易“单一窗口”中“海南零关税进口生产设备、交通工具平台”系统完善企业账户信息。

三、“零关税”自用生产设备如何使用?

“零关税”自用生产设备仅限符合政策规定条件的企业在海南自由贸易港内自用,并依法接受海关监管。监管年限为3年,监管年限自货物放行之日起计算,监管年限届满自动解除海关监管。除海关总署另有规定外,在海关监管年限内,企业应当按政策规定和海关规定保管、使用“零关税”自用生产设备。

四、符合享受政策条件的企业名单如何确认?

符合享受政策条件的企业名单和《关于海南自由贸易港自用生产设备“零关税”政策的通知》附件涵盖行业的企业名单,由海南省发展改革、工业和信息化等主管部门会同海南省财政厅、海口海关、国家税务总局海南省税务局确定后,通过国际贸易“单一窗口”向海口海关传输企业名单。在实现联网传输企业名单前,由海南省相关主管部门将上述企业名单函告海口海关。

全 文 如 下

海南自贸港“零关税”生产设备如何申报使用?海关总署发布重要公告-1.jpg

海南自贸港“零关税”生产设备如何申报使用?海关总署发布重要公告-2.jpg

海南自贸港“零关税”生产设备如何申报使用?海关总署发布重要公告-3.jpg

海南自贸港“零关税”生产设备如何申报使用?海关总署发布重要公告-4.jpg

海南自贸港“零关税”生产设备如何申报使用?海关总署发布重要公告-5.jpg
*滑块验证:
您需要登录后才可以回帖 登录 | 注册

本版积分规则

关闭

站长推荐上一条 /2 下一条

QQ|Archiver|手机版|小黑屋|外贸精英网 ( 京ICP备19046145号 )

GMT+8, 2026-4-24 16:27

Powered by Discuz! X3.5 Licensed

Copyright © 2001-2026 Tencent Cloud.

快速回复 返回顶部 返回列表