全归类师在线,免费帮你解决商品归类疑难问题

 找回密码
 注册

QQ登录

只需一步,快速开始

手机号码,快捷登录

手机号码,快捷登录

在线
客服

在线客服服务时间: 9:00-24:00

选择下列客服马上在线沟通:

快速
发帖

客服
热线

010-62010715
7*24小时客服服务热线

关注
微信

关务资讯公众号
顶部
海关AEO认证申请全攻略2022年预归类师考试秘籍中国船务课程视频2020年关务水平测试培训
申请进出口商品预归类视频!AEO认证政策解读商品归类在线解答海关AEO认证,100%通过
AEO认证服务网北京岸谷关务官网预归类服务-归类师权威操作预归类考试网
查看: 1524|回复: 0

报告|从海关程序、SPS及贸易救济三方面详解亚洲货物贸易规则

[复制链接]
发表于 2021-2-22 07:39:13 | 显示全部楼层 |阅读模式
报告|从海关程序、SPS及贸易救济三方面详解亚洲货物贸易规则-1.jpg

自由贸易协定:亚洲的选择
博鳌亚洲论坛日前发布了《自由贸易协定:亚洲的选择》报告。《自由贸易协定:亚洲的选择》报告系统研究了涉及亚洲经济体的主要自由贸易协定,分析研判了自由贸易协定对亚洲经济体的影响,并为促进自由贸易协定在亚洲的更好落实、推动区域经济一体化进程提出了政策建议。
本公号将陆续分享报告中的精彩内容,报告第四章第一节,主要从市场准入、原产地规则、海关程序和便利化、卫生与植物卫生措施和技术性贸易壁垒以及贸易救济措施方面,对亚洲经济体参与的主要自由贸易协定货物贸易规则进行了比较分析。今天分享的是报告在该章节中对后面三方面的解析。(注:报告中所呈现的相关统计数据仅截至报告发布当日。)

报告|从海关程序、SPS及贸易救济三方面详解亚洲货物贸易规则-2.jpg

# 海关程序与贸易便利化

海关程序与贸易便利化是影响货物贸易的重要因素。亚洲的自由贸易协定均包含单独
的海关程序与贸易便利化章节,其内容以高透明度、促进便利化、加强合作等方面为主。

(1) 透明度要求

在透明度方面,亚洲的自由贸易协定一般要求以互联网或印刷等方式,及时公布海关法律、法规和一般行政程序等信息;设立一个或多个咨询点,接受利益相关人提出的咨询。TPP/CPTPP、韩国—美国FTA、中国—韩国FTA和中国—瑞士FTA进一步要求,提前公布拟采用的海关事务普遍适用的法律,并向利益相关人提供评论机会。中国—韩国FTA要求海关法律或程序的重大修改应及时向另一方通报。印度—日本CEPA也要求当海关法律法规修改时,在修改生效前使利益相关人可随时获得修改信息。此外,日本—欧盟EPA还要求,成员方酌情规定海关当局及其他贸易相关机构应与贸易商及其他利益相关方进行定期磋商;中国—瑞士FTA要求考虑企业需求,特别是关注中小企业利益,并要求法律法规在公布与生效之间留出合理时间。

报告|从海关程序、SPS及贸易救济三方面详解亚洲货物贸易规则-3.jpg

报告|从海关程序、SPS及贸易救济三方面详解亚洲货物贸易规则-4.jpg

(2) 便利化要求

亚洲的自由贸易协定大多要求成员方简化海关程序,实施便利通关措施,包括预裁定、货物放行、快运货物等方面。

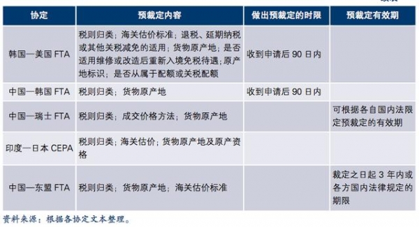
在预裁定方面,很多协定均包含对货物税则归类、海关估价标准以及货物原产地的预裁定(见表4.4),如TPP/CPTPP、日本—欧盟EPA、印度—日本CEPA、中国—东盟FTA等;韩国—美国FTA的预裁定还涉及退税、延期纳税或其他关税减免的适用,是否适用维修或改造后重新入境免税待遇,以及货物是否从属于配额或关税配额等。部分协定还规定了做出预裁定的期限,如海合会—新加坡FTA要求收到申请后60日内,韩国—美国FTA和中国—韩国FTA要求收到申请后90日内,TPP/CPTPP要求收到申请后150日内。

对于预裁定的有效期,海合会—新加坡FTA规定不少于2年,TPP/CPTPP规定至少3年,中国—东盟FTA规定3年或各方国内法律规定的期限,中国—瑞士FTA也规定根据国内法限定预裁定的有效期。

在货物放行方面,各协定大多要求简化海关程序,迅速放行货物,允许提前进行电子申报和信息处理,并允许货物凭担保放行,如新加坡—欧盟FTA、日本—欧盟EPA、中国—瑞士FTA等。TPP/CPTPP、韩国—美国FTA和中国—韩国FTA进一步要求尽可能在货物抵达48小时内放行,并允许货物在抵达地点放行,而无须临时转移仓库或其他设施。此外,TPP/CPTPP、韩国—美国FTA和中国—韩国FTA还包括快运货物条款,要求采用单独和快速的海关程序,允许提交的一份单独舱单中包含一票快件中所有货物,允许特定货物以最少文件通关,且适用时不考虑快件的重量或海关价值。其中,TPP/CPTPP明确要求快件在提交必要的海关单证后6小时内放行,而韩国—美国FTA进一步将这一时限缩减至4小时,且对价值为200美元及以下的快运货物不征收关税或其他税金。

此外,各协定大多包含风险管理条款,要求海关查验集中于高风险货物,简化低风险货物的通关和移动。TPP/CPTPP、韩国—美国FTA、中国—韩国FTA和中国—东盟FTA包含自动化条款,要求建立电子通关系统,采用国际标准便利货物放行。

(3) 海关合作

在海关合作方面,亚洲的自由贸易协定大多要求成员方就海关事务进行信息交换与执法合作,部分协定具体列出海关合作的重点领域。如TPP/CPTPP和韩国—美国FTA要求在进出口规定和海关估价协定的实施和运用、进出口禁止或限制、违反海关法律行为的调查和预防等方面开展合作;在合理怀疑存在违法活动时,请求提供特定保密信息;在最佳实践和风险技术管理、国际供应链标准执行、简化海关程序、提高海关人员业务技能、改善法律法规执行情况等方面提供技术性建议和协助;设立海关合作联系渠道,包括建立联络点,快速和安全地交换信息;韩国—美国FTA还要求开展联合培训项目,加强海关实验室技术方面的交流。新加坡—欧盟FTA要求在简化海关程序、知识产权保护、过境运输和转运以及与工商界关系等方面交换信息;制定与进出口和其他海关程序有关的联合倡议,并确保向工商界提供有效服务;在确保和便利国际贸易供应链方面进行海关合作;酌情建立相互承认的风险管理技术、风险标准、安全控制和贸易伙伴关系计划,包括数据传输和共同利益等方面;在世界贸易组织和世界海关组织(WCO)等国际组织中加强立场协调。印度—日本CEPA和日本—欧盟EPA要求加强贸易数据方面的合作;中国—瑞士FTA还包含边境部门合作条款。

此外,新加坡—欧盟FTA、日本—欧盟EPA、中国—韩国FTA、中国—瑞士FTA、印度—日本CEPA还专门设立相关委员会或分委会,具体负责海关程序和贸易便利化措施的执行并解决实施中发生的问题。

报告|从海关程序、SPS及贸易救济三方面详解亚洲货物贸易规则-5.jpg

# 卫生与植物卫生措施和技术性贸易壁垒
卫生与植物卫生措施(SPS)主要是指动植物检疫和食品安全领域所采取的卫生措施;技术性贸易壁垒(TBT)主要涉及标准、技术法规和合格评定程序等方面的措施。WTO通过《实施卫生与植物卫生措施协定》(《SPS协定》)和《技术性贸易壁垒协定》(《TBT协定》)协调各国制定和实施SPS和TBT措施,促进和维护多边贸易发展。亚洲的自由贸易协定大多包含SPS与TBT章节,普遍确认了成员方的权利与义务,要求成员方在保护人类和动植物生命健康以及产品质量和安全的同时,不会对国际贸易构成不必要的障碍,要求提高相关措施的透明度,加强等效性和一致性,设立联络点以及SPS委员会和TBT委员会,加强合作与信息交换。

(1) 透明度要求

在SPS方面,各协定大多要求提高相关措施的透明度,及时公布和通报,并为利益相关方提供合理评议机会。TPP/CPTPP要求在官方公报或网页上以电子方式向公众发布SPS草案,并向利益相关方提供至少60日的评议期,还要求在SPS措施最终版本公布与生效之间留出超过6个月的期限;新加坡—欧盟FTA规定,应成员方要求,应在15日内提供特定产品进口条件及授权进度信息,通过联络点进行信息交换;日本—欧盟EPA也要求确保进口要求、检查程序的透明度,提供进口要求、产品授权进展、检查频率等信息。

如一方认为另一方采取的措施可能对贸易造成或已经造成不必要的障碍,可书面请求进行技术磋商。TPP/CPTPP要求在行政程序及双边或其他现有机制无法解决时使用技术磋商,收到请求后7日内确认,确认后30日内召开会议,尽可能在申请后180日内解决;中国—瑞士FTA要求提出书面请求后60日内进行技术磋商,紧急情况下20日内进行;新加坡—欧盟FTA要求提交请求30日内结束;日本—欧盟EPA要求一方提出请求后另一方立即答复,收到答复后90日内完成。

为保护人类和动植物生命健康,部分协定还允许在特殊情况下采取紧急措施,但需要尽快通知另一方。新加坡—欧盟FTA要求在紧急措施实施24小时内通知,并在通知后15日内进行磋商;日本—欧盟EPA要求允许另一方提出书面评论,必要时开展技术磋商;TPP/CPTPP要求在6个月内对该措施的科学基础进行审议。

在TBT方面,各协定大多要求及时通报技术法规与合格评定程序,给予公众和利益相关方至少60日的评议期,TPP/CPTPP和日本—欧盟EPA还要求在技术法规发布与生效之间留出至少6个月的时间间隔。从法规公布范围来看,TPP/CPTPP不仅要求公布中央政府机构有关技术法规与合格评定程序的所有提案及最终版本,还要求公布中央政府下一级地方政府的有关技术法规与合格评定程序的所有提案及最终版本。从其他成员方参与来看,TPP/CPTPP和韩国—美国FTA规定,应以与己方人员同样的条件允许另一方人员参与制定标准、技术规范及合格评定程序;日本—欧盟EPA允许另一方的人员参与咨询程序。

(2) 等效性与一致性

在SPS方面,各协定在管理与实施程序上鼓励采用国际标准,支持对相关措施开展壁垒等效性评估。从进口要求来看,新加坡—欧盟FTA规定,进口要求应适用于成员方全部领土,并以适当的、非歧视的方式适用于进口产品,对进口产品的检查应基于与卫生和植物卫生相关的风险,不得无故拖延,并将其对贸易的影响减至最小;日本—欧盟EPA还进一步规定,应对进口要求和进口程序进行审查,充分交换有害生物相关信息,允许采用替代性SPS措施,并鼓励采用电子认证以促进贸易。从等效互认来看,成员方认可SPS措施的等效性,要求在可行且适当的范围内,参考国际标准对相关措施或体制进行等效互认。同时,TPP/CPTPP要求在合理时间内开始等效评估,如得到等效认可,则应进行书面交流并在合理时间内实施;新加坡—欧盟FTA和日本—欧盟FTA进一步规定,在确定等效性的情况下,成员方可约定简化的SPS证书模板。

在TBT方面,各协定大多要求取消不必要的技术性贸易壁垒,简化程序,尽可能采用国际标准,并以国际标准作为技术法规或合格评定程序的基础,并加强合格评定结果的互认。日本—欧盟EPA要求尽可能广泛地统一标准,尽量采用国际标准,避免不必要的重复,遵循WTO/TBT良好法规惯例,承认技术法规等效性,还要求根据2001年签署的《欧共体与日本互认协议》扩大双方在产品、适用法规、合格评定机构等方面的适用范围。例如,双方就机动车的产品安全和环境保护国际标准互认达成一致,在医疗设备、纺织品标签、烧酒和葡萄酒等领域,日本将采取欧盟使用的国际标准,或是确保其标准和技术法规尽可能以国际标准为基础。韩国—美国FTA要求加强包括联合国欧洲经济委员会世界车辆法规协调论坛在内的双边合作,以协调汽车环保性能及安全标准。印度—日本CEPA要求探讨电子产品互认安排的可行性,确认技术法规的等效性。TPP/CPTPP针对葡萄酒和烈酒、信息及通信技术产品、药品、化妆品、医疗设备、预包装食品和食品添加剂的专有配方、有机产品等特定产品的规制拟定了专门的附件,要求在这些产品的贸易管理中采取共同做法,以推动区域内立法路径的一致性。新加坡—欧盟FTA也制定了电子产品附件,就电子产品的安全性和电磁兼容性所涉及的标准、技术法规与合格评定程序做出规定,要求采用国际标准,原则上不要求强制性第三方合格评定。

报告|从海关程序、SPS及贸易救济三方面详解亚洲货物贸易规则-6.jpg

# 贸易救济措施
贸易救济通常包括反倾销、反补贴和保障措施。WTO已形成以《反倾销协定》《补贴和反补贴协定》《保障措施协定》为主的一套较为完整的贸易救济规则体系,对于各类措施的实施条件、实施程序、监督机制等均有较为明确的规定,既能够使受到进口影响的一方合法使用贸易救济措施保护国内产业,也能使受到贸易救济调查的出口方维护出口权利。贸易救济措施是在合理的情况下对国内产业进行的保护手段,国际金融危机以来,由于贸易保护主义有抬头倾向,贸易救济措施的使用问题受到广泛关注。亚洲国家签订的自由贸易协定大多包含贸易救济章节,且将WTO的相关规则纳入其中。

(1) 保障措施保障措施是贸易救济的重要方式之一。

亚洲的自由贸易协定普遍规定,如果由于关税的削减或取消导致一方产品进口数量绝对或相对增加,且对国内产业造成严重损害或严重损害威胁,则该成员方可实施保障措施,即中止关税减让,并将产品关税提高至最惠国税率水平或关税减让表的基本税率水平。各协定普遍适用WTO框架下的全球保障措施,并规定不得同时对同一产品实施全球保障措施与双边保障措施。

双边保障措施一般要求在自由贸易协定的过渡期内实施,但各协定对过渡期的规定不尽相同,如TPP/CPTPP是协定生效起3年或产品降税期间,中国—瑞士FTA是协定生效起5年内或实现零关税后3年,中国—东盟FTA是完成降税后5年,新加坡—欧盟FTA是协定生效起10年,韩国—美国FTA和中国—韩国FTA是协定生效起10年或产品降税期间,日本—欧盟EPA是完成降税后10年。

从保障措施的调查期限来看,一般要求调查应在发起之日起1年内完成,如新加坡—欧盟FTA、日本—欧盟EPA、韩国—美国FTA和中国—韩国FTA。从保障措施的实施期限来看,大多协定规定最初实施不得超过2年,在必要情况下可延长,延长期多为1年至2年,总期限为3年至4年,例如,TPP/CPTPP、韩国—美国FTA、中国—瑞士FTA规定总期限不超过3年,新加坡—欧盟FTA、日本—欧盟EPA、中国—韩国FTA规定不超过4年;而中国—东盟FTA规定最初实施时间不得超过3年,可最多延长1年。TPP/CPTPP、日本—欧盟EPA、韩国—美国FTA、中国—韩国FTA还规定,若保障措施的预计期限超过1年,应定期逐步放宽限制。

对于已经实施过保障措施的产品,TPP/CPTPP和韩国—美国FTA规定不得再次实施保障措施,而其他协定大多规定了不得再次实施保障措施的期限,如新加坡—欧盟FTA是先前保障措施期限的一半,日本—欧盟EPA是与先前实施保障措施期限相等的期限且至少为1年,中国—韩国FTA、中国—瑞士FTA是与先前实施保障措施期限相等的期限且至少为2年;中国—瑞士FTA还规定对于同一产品不得实施多于两次双边保障措施。

此外,新加坡—欧盟FTA、日本—欧盟EPA、韩国—美国FTA、中国—韩国FTA、中国—瑞士FTA允许采取临时保障措施,即在延迟会造成难以弥补的损害的紧急情况下,一方可根据主管机关对于保障措施实施条件的初步裁定,采取临时保障措施,但期限不得超过200日;韩国—美国FTA进一步规定,初步裁定前应给利益相关方至少20日提供证据和意见,启动调查之日起至少45日后才可适用临时措施。

(2) 反倾销和反补贴亚洲的自由贸易协定大多保留在WTO

项下有关反倾销、反补贴的权利和义务。从调查的通知时间来看,TPP/CPTPP和中国—韩国FTA要求发起调查前至少7日向另一方提供书面通知,日本—欧盟EPA要求至少提前10日,新加坡—欧盟FTA要求至少提前15日。新加坡—欧盟FTA和日本—欧盟EPA特别规定进行反倾销和反补贴调查时要考虑公众利益,新加坡—欧盟FTA还要求遵守从低征税规则。中国—韩国FTA明确规定,在反倾销调查计算倾销幅度时不使用第三国替代价值的方法,包括在确定正常价值和出口价格时不使用替代价格或替代成本。韩国—美国FTA和中国—韩国FTA还要求成立贸易救济委员会,监督贸易救济措施的实施,并加强合作交流。此外,由于各协定大多适用WTO规则,因而在争端解决方面一般不适用协定的争端解决机制。
图片来源:pexels

报告|从海关程序、SPS及贸易救济三方面详解亚洲货物贸易规则-7.jpg
立足亚洲 面向世界
传递论坛最新动态 促进亚洲深度合作
全球重要对话的传达者 亚洲共同发展的瞭望者
*滑块验证:
您需要登录后才可以回帖 登录 | 注册

本版积分规则

关闭

站长推荐上一条 /2 下一条

QQ|Archiver|手机版|小黑屋|外贸精英网 ( 京ICP备19046145号 )

GMT+8, 2026-4-25 01:04

Powered by Discuz! X3.5 Licensed

Copyright © 2001-2026 Tencent Cloud.

快速回复 返回顶部 返回列表