全归类师在线,免费帮你解决商品归类疑难问题

 找回密码
 注册

QQ登录

只需一步,快速开始

手机号码,快捷登录

手机号码,快捷登录

在线
客服

在线客服服务时间: 9:00-24:00

选择下列客服马上在线沟通:

快速
发帖

客服
热线

010-62010715
7*24小时客服服务热线

关注
微信

关务资讯公众号
顶部
海关AEO认证申请全攻略2022年预归类师考试秘籍中国船务课程视频2020年关务水平测试培训
申请进出口商品预归类视频!AEO认证政策解读商品归类在线解答海关AEO认证,100%通过
AEO认证服务网北京岸谷关务官网预归类服务-归类师权威操作预归类考试网
查看: 2792|回复: 0

《海关认证企业标准》之物流运输企业单项标准出台,快了解一下吧

[复制链接]
发表于 2021-1-22 12:23:45 | 显示全部楼层 |阅读模式
来源:12360海关热线

物流运输企业认证标准出台

2020年12月30日,海关总署发布《关于公布的公告》(海关总署公告2020年第137号),出台水运、航空和公路物流运输企业单项认证标准,自2021年3月1日起实施。

链接直达:海关总署公告2020年第137号丨关于公布《海关认证企业标准》的公告

《海关认证企业标准》之物流运输企业单项标准出台,快了解一下吧-1.jpg

《海关认证企业标准》之物流运输企业单项标准出台,快了解一下吧-2.jpg

《海关认证企业标准》之物流运输企业单项标准出台,快了解一下吧-3.jpg

此次单项标准中所称水运物流运输企业、航空物流运输企业、公路物流运输企业,是指已经在海关办理注册登记或者备案手续,直接负责运输工具经营管理,从事水运、航空、公路跨境物流运输业务或者境内海关监管货物物流运输业务的企业。

《海关认证企业标准》之物流运输企业单项标准出台,快了解一下吧-4.jpg

海关认证企业标准采取“1+N” 模式,物流运输企业申请适用海关认证企业管理的,应当同时符合《海关认证企业标准》中的通用标准和对应的单项标准。

输12

物流运输企业的单项认证标准

具体有哪些内容呢?

物流运输企业单项标准包括三大部分:内部控制、守法规范和贸易安全。下面就以公路物流运输企业的高级认证标准为例,给大家介绍一下。

PART1:内部控制标准

一 组织架构控制

AEO

标准

关注点:

企业需专门设置公共安全管理部门,建立部门职责分工书面文件,明确部门的具体职责分工、管理架构、岗位设置等内容。

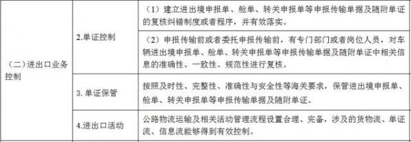
二 进出口业务控制

《海关认证企业标准》之物流运输企业单项标准出台,快了解一下吧-5.jpg

关注点:

1.单证控制:建立单证复核纠错的制度,制定相应程序,明确复核内容、要求和发现错漏的处理程序。

2.单证保管:电子版单证与纸质单证均可,可依据不同单证类型,制定差异化保管制度。

3.进出口活动:建立物流运输及相关活动流程管理的书面文件,明确流程管理中岗位设置、岗位职责、管理要求等内容。

三 内部审计控制

《海关认证企业标准》之物流运输企业单项标准出台,快了解一下吧-6.jpg

关注点:

1.运输食品、动植物产品的,应建立制度,依据相关安全要求,明确运输应达到的条件及责任部门、管理要求、档案资料保管等内容。

2.运输冷藏、冷冻食品(含动植物产品)的运输工具,需配备实时温度监控设备。

3.建立疫情疫病防控及检疫物的封存或销毁处理制度,制定运输工具上的动植物性废弃物及其存放场所、容器的除害处置程序,并具备相应能力。

四 信息系统控制

《海关认证企业标准》之物流运输企业单项标准出台,快了解一下吧-7.jpg

关注点:

1.信息系统:相关系统包含物流运输工具管理、申报传输、客户管理、物流管理、财务管理等方面,系统实现可记录、可追溯、可查询、可分析、可预警的功能。

2.数据管理:明确数据管理部门(岗位),采取措施确保相关数据及时、准确、完整、规范录入系统。系统数据自海关接受电子数据申报传输之日起保存3年以上。

PART2:守法规范标准

五 遵守法律法规

《海关认证企业标准》之物流运输企业单项标准出台,快了解一下吧-8.jpg

六 进出口业务规范

海关依据企业守法和进出口业务规范情况认定其是否符合守法规范标准。企业应当配合海关了解相关情况。企业对海关认定结论有异议的,可以向海关说明情况,并提供相关证明材料。

PART3:贸易安全标准

七 场所安全控制

《海关认证企业标准》之物流运输企业单项标准出台,快了解一下吧-9.jpg

关注点:

1.出入口:车辆、人员进出企业的出入口,配备人员驻守,驻守人员数量应满足出入管理需要,驻守人员具备一定安全风险识别和应急处置能力。

2.建筑结构:应能有效防止非法闯入,定期对建筑物进行检查和修缮并留存相关记录。

3.照明:出入口,货物、物品装卸和仓储区、围墙周边等区域配备充足照明,定期检查照明情况、修缮照明设备并留存相关记录。

4.视频监控:视频监控范围覆盖出入口,货物、物品装卸和仓储区等指定区域。采取措施防止未经许可人员、车辆进入货物、物品装卸和仓储区。

5.仓储区域:具有仓储设施,货物分类存放。设置隔离设施,防止任何未经许可人员进入。

6.锁闭装置及钥匙保管:所有的内外窗户和大门都设有足够数量的锁闭装置,明确责任部门,对钥匙的发放与回收实施登记管理。

八 人员安全控制

1.建立进出境运输车辆工作人员健康和传染性疾病就医管理制度,明确责任部门(岗位)、工作职责、管理要求、应急处置和档案资料保管等内容。

2.聘用驾驶员前,对其是否有走私犯罪和走私行为进行调查并留存相关记录。

九 商业伙伴安全控制

《海关认证企业标准》之物流运输企业单项标准出台,快了解一下吧-10.jpg

关注点:

1.建立评估商业伙伴的书面制度并制定相应程序,以守法规范和贸易安全为重点,对商业伙伴进行全面评估并留存相关记录。

2.应根据商业伙伴的不同类型,从守法规范和贸易安全两个方面有针对性地设置评估、检查指标,积极运用各种措施,保障所获取信息的真实性和准确性,确保供应链安全。



货物、物品安全控制

《海关认证企业标准》之物流运输企业单项标准出台,快了解一下吧-11.jpg

关注点:

1.核实运输的货物、物品品名、数量等信息,确保与单证信息相符,关键交接环节设置签名等保护制度。

2.对需由海关实施数量、重量检验的进出口商品,应建立配合海关实施检验的书面制度和措施,明确责任部门(岗位)、工作职责、档案资料保管等内容。

3.建立货物、物品发生溢、短装等异常现象时的报告、处置制度和程序,明确责任部门、报告对象、处置流程、档案资料保管等内容。

十一

集装箱安全控制

《海关认证企业标准》之物流运输企业单项标准出台,快了解一下吧-12.jpg

关注点:

1.集装箱检查:装货前,采用“七点检查法”对集装箱进行检查并做好登记。集装箱检查人员应了解检查目的,掌握检查技能。

2.集装箱封条:指定专人负责封条管理和登记,建立施加和检验封条的书面制度、制定相应程序,以及异常报告机制,所提供封条需符合或者超出现行PAS ISO 17712标准,进出境厢式货车应全程施加封条。

3.集装箱存储:存储于安全区域,采取措施防止未经许可的进入和改装。

十二

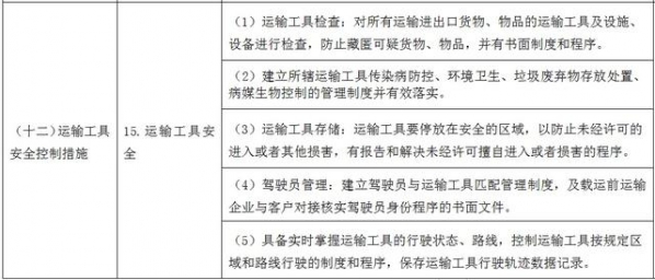
运输工具安全控制

《海关认证企业标准》之物流运输企业单项标准出台,快了解一下吧-13.jpg

关注点:

1.设有运输工具检查的书面制度和程序,重点检查藏匿可疑货物、物品情况并留存相关记录。

2.建立运输工具传染病防控、环境卫生、垃圾废弃物存放处置、病媒生物控制的管理制度并具备相应能力。

3.建立驾驶员与运输工具匹配管理制度,明确责任部门(岗位)、匹配方式和档案资料保管等内容,建立对接客户核实驾驶员身份程序的书面文件。

4.具备控制运输工具行驶区域和路线的制度和程序,明确责任部门(岗位)、管理要求、档案资料保管等内容,具有掌握运输工具行驶状态与路线的能力。

重点提示

已经适用海关认证企业管理的水运物流运输企业、航空物流运输企业、公路物流运输企业,请对照应适用的通用标准和单项标准进行自我评估和规范改进。自2021年9月1日起,海关将对上述海关认证企业开展重新认证。

供稿单位:济南海关

注:部分图片来源于网络
*滑块验证:
您需要登录后才可以回帖 登录 | 注册

本版积分规则

关闭

站长推荐上一条 /2 下一条

QQ|Archiver|手机版|小黑屋|外贸精英网 ( 京ICP备19046145号 )

GMT+8, 2026-5-22 00:40

Powered by Discuz! X3.5 Licensed

Copyright © 2001-2026 Tencent Cloud.

快速回复 返回顶部 返回列表