2020年预归类考试实战课程

 找回密码
 注册

QQ登录

只需一步,快速开始

手机号码,快捷登录

手机号码,快捷登录

在线
客服

在线客服服务时间: 9:00-24:00

选择下列客服马上在线沟通:

快速
发帖

客服
热线

010-62010715
7*24小时客服服务热线

关注
微信

关务资讯公众号
顶部
海关AEO认证申请全攻略2022年预归类师考试秘籍中国船务课程视频2020年关务水平测试培训
申请进出口商品预归类视频!AEO认证政策解读商品归类在线解答海关AEO认证,100%通过
AEO认证服务网北京岸谷关务官网预归类服务-归类师权威操作预归类考试网
查看: 2440|回复: 0

自贸区之保税物流中心AB篇——异同

[复制链接]
发表于 2021-1-21 18:19:42 | 显示全部楼层 |阅读模式
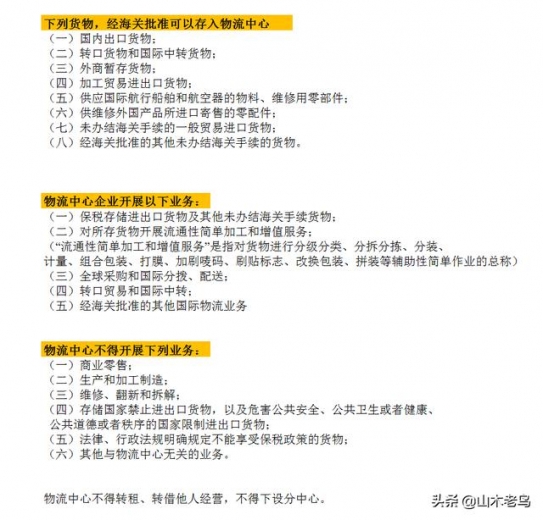
1.定义

保税物流中心(A型)(以下简称物流中心A),是指经海关批准,由中国境内企业法人经营、专门从事保税仓储物流业务的保税监管场所。

保税物流中心(B型)(以下简称物流中心B)是指经海关批准,由中国境内一家企业法人经营,多家企业进入并从事保税仓储物流业务的保税监管场所。

物流中心经营企业不得在本物流中心内直接从事保税仓储物流的经营活动。
2.异篇


自贸区之保税物流中心AB篇——异同-1.jpg

图片来源:作者整理

3.同篇


自贸区之保税物流中心AB篇——异同-2.jpg

图片来源:作者整理

结语:

物流中心A就是保税仓库的2.0版,在设立条件仓储面积上做“升级”规定,在监管和通关方面基本一致的。和物流中心B最大的不同是,A中心必须是经营企业进行实际的保税业务运营,而B中心是经营企业不可以直接从事,必须是入驻中心的企业才可以。B中心的经营企业就像一个入驻企业的“管家”,负责物流中心的运营管理。

网购成为很多人的日常,买进口商品也不算什么新鲜事了,而跨境购中所说的保税仓发货,“保税仓”其实是说物流中心B的仓库发出的(或者是特殊监管区域,会继续讲)。和之前说的保税仓是两个完全不一样的,称之为跨境仓,更为合适。

全国保税物流中心(B型)名单获取地址:海关总署网站--首栏:总署概况--自贸区和特殊区域发展司

参考资料:

1.海关总署.海关总署令第235号(关于公布《海关总署关于修改部分规章的决定》的令)2017.12.20;《中华人民共和国海关对保税物流中心(A型)的暂行管理办法》;《中华人民共和国海关对保税物流中心(B型)的暂行管理办法》

本文属于原创,转载转发请注明出处,谢谢~
声明: 本文图片来源于版权方,任何网站、报刊、电视台、公司、组织、个人未经版权方许可,不得部分或全部使用。
*滑块验证:
您需要登录后才可以回帖 登录 | 注册

本版积分规则

关闭

站长推荐上一条 /2 下一条

QQ|Archiver|手机版|小黑屋|外贸精英网 ( 京ICP备19046145号 )

GMT+8, 2026-4-25 18:37

Powered by Discuz! X3.5 Licensed

Copyright © 2001-2026 Tencent Cloud.

快速回复 返回顶部 返回列表