2020年预归类考试实战课程

 找回密码
 注册

QQ登录

只需一步,快速开始

手机号码,快捷登录

手机号码,快捷登录

在线
客服

在线客服服务时间: 9:00-24:00

选择下列客服马上在线沟通:

快速
发帖

客服
热线

010-62010715
7*24小时客服服务热线

关注
微信

关务资讯公众号
顶部
海关AEO认证申请全攻略2022年预归类师考试秘籍中国船务课程视频2020年关务水平测试培训
申请进出口商品预归类视频!AEO认证政策解读商品归类在线解答海关AEO认证,100%通过
AEO认证服务网北京岸谷关务官网预归类服务-归类师权威操作预归类考试网
查看: 1184|回复: 0

2021税则税目调整一览表

[复制链接]
发表于 2021-1-15 17:32:19 | 显示全部楼层 |阅读模式
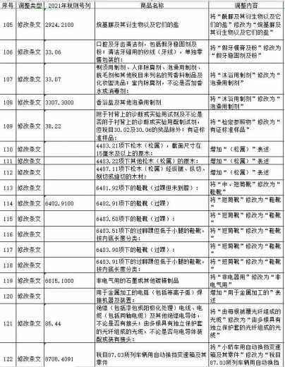
2021年1月13日,海关总署关税征管司更新了《2021税则税目调整一览表》一起来看看有那些新增子目与删除子目。

2021税则税目调整一览表-1.jpg


2021税则税目调整一览表-2.jpg


2021税则税目调整一览表-3.jpg


2021税则税目调整一览表-4.jpg


2021税则税目调整一览表-5.jpg


2021税则税目调整一览表-6.jpg


2021税则税目调整一览表-7.jpg


2021税则税目调整一览表-8.jpg
*滑块验证:
您需要登录后才可以回帖 登录 | 注册

本版积分规则

关闭

站长推荐上一条 /2 下一条

QQ|Archiver|手机版|小黑屋|外贸精英网 ( 京ICP备19046145号 )

GMT+8, 2026-4-25 22:16

Powered by Discuz! X3.5 Licensed

Copyright © 2001-2026 Tencent Cloud.

快速回复 返回顶部 返回列表