全归类师在线,免费帮你解决商品归类疑难问题

 找回密码
 注册

QQ登录

只需一步,快速开始

手机号码,快捷登录

手机号码,快捷登录

在线
客服

在线客服服务时间: 9:00-24:00

选择下列客服马上在线沟通:

快速
发帖

客服
热线

010-62010715
7*24小时客服服务热线

关注
微信

关务资讯公众号
顶部
海关AEO认证申请全攻略2022年预归类师考试秘籍中国船务课程视频2020年关务水平测试培训
申请进出口商品预归类视频!AEO认证政策解读商品归类在线解答海关AEO认证,100%通过
AEO认证服务网北京岸谷关务官网预归类服务-归类师权威操作预归类考试网
查看: 1099|回复: 0

新版《关于进出口危险化学品及其包装检验监管有关问题的公告》

[复制链接]
发表于 2020-12-30 20:01:24 | 显示全部楼层 |阅读模式
新版《关于进出口危险化学品及其包装检验监管有关问题的公告》-1.jpg



近日,海关总署发布了《关于进出口危险化学品及其包装检验监管有关问题的公告》(2020年第129号公告,以下简称129号公告),并将于2021年1月10日实施,原质检总局2012年第30号公告同时废止。



129号和30号公告相比有哪些明显变化?

变化一:明确了检验范围

变化二:明确了报关填报

变化三:明确了出口包装豁免条款

变化四:明确了企业主体责任

变化五:明确了安全要求

新版《关于进出口危险化学品及其包装检验监管有关问题的公告》-2.jpg

变化一:明确了检验范围

新版《关于进出口危险化学品及其包装检验监管有关问题的公告》-3.jpg

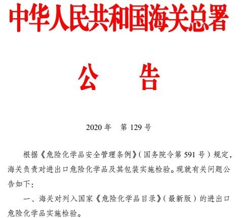
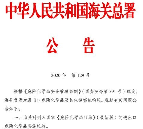
129号公告第一条明确了海关对列入《危险化学品目录》(最新版)的进出口危险化学品实施检验,主要变化是:《危险化学品目录》替代了《危险化学品名录》。

新版《关于进出口危险化学品及其包装检验监管有关问题的公告》-4.jpg

2015年,《危险化学品目录》(2015版)的出台替代了《危险化学品名录》,因此本次公告做了更新。将来《危险化学品目录》也会不断更新,因此129号公告直接注明执行最新版,这也解决了后续因版本更新,而导致的监管范围调整滞后的问题。

变化二:明确了报关填报

新版《关于进出口危险化学品及其包装检验监管有关问题的公告》-5.jpg

129号公告的第二条强调了进口危险化学品收货人的安全责任,明确规定了在报关时,需如实填报危险类别、包装类别(散装除外)、联合国危险货物编号(UN编号)、联合国危险货物包装标记(包装UN标记)(散装除外)。

2020年12月24日,单一窗口发布了关于规范进口危险化学品申报的通知。自2021年1月10日起,HS编码涉及危险化学品的产品必须在“货物属性”栏勾选“散装危险化学品”、“件装危险化学品”和“非危险化学品”中的一项才可继续申报。同时对“危险货物信息”栏填写进行规定。

新版《关于进出口危险化学品及其包装检验监管有关问题的公告》-6.jpg

新版《关于进出口危险化学品及其包装检验监管有关问题的公告》-7.jpg

其中危险类别、包装类别、UN编号可以从安全数据单的第14部分获取信息,如示图:

新版《关于进出口危险化学品及其包装检验监管有关问题的公告》-8.jpg

包装UN标记为货物实际使用的包装上的UN标记,需要进口企业提前与国外发货人沟通获取相关信息。如示图:

新版《关于进出口危险化学品及其包装检验监管有关问题的公告》-9.jpg

新版《关于进出口危险化学品及其包装检验监管有关问题的公告》-10.jpg

注意

特别提醒原来安全数据单不规范、符合性声明填写不准确的企业,现在129号公告已明确填报,因此填报内容一定要规范、准确。如企业所进口的为非受限制按照普通货物运输的危险化学品,可按照申报系统的提示操作,无需填写上述信息。

变化三:明确了出口包装豁免条款

新版《关于进出口危险化学品及其包装检验监管有关问题的公告》-11.jpg

129号公告第三条第(二)条款新增了豁免条款,如果出口危险化学品符合国际规章(例如,联合国《关于危险货物运输的建议书 规章范本》、《国际海运危险货物规则》等)中免予使用危险货物包装的要求,在申报时无需提供《出境货物运输包装性能检验结果单》。

变化四:明确了企业主体责任

新版《关于进出口危险化学品及其包装检验监管有关问题的公告》-12.jpg

129号公告第四条明确了企业的主体责任,企业应当保证进出口危险化学品符合相关要求,且删除了原来第30号公告中“贸易合同中高于本条(一)至(四)规定的技术要求”,不再把商业上的贸易合同作为危险化学品的检验依据。

新版《关于进出口危险化学品及其包装检验监管有关问题的公告》-13.jpg

129号公告附件1《进口危险化学品企业符合性声明》增加了产品的危险种类填报,以及明确了企业申报货物危险特性与包装类别一致性的责任。

全面提升危险化学品安全生产工作水平,必须明确企业责任主体,强化责任落实。

变化五:明确了安全要求

129号公告第五条关于进出口危险化学品检验内容,只保留了原来30号公告中的安全要求,更加聚焦“安全”要求,不再关注相关的品质、数量、重量等项目,检验的目的和重点一目了然。

供稿:上海海关商品检验处
*滑块验证:
您需要登录后才可以回帖 登录 | 注册

本版积分规则

关闭

站长推荐上一条 /2 下一条

QQ|Archiver|手机版|小黑屋|外贸精英网 ( 京ICP备19046145号 )

GMT+8, 2026-4-28 16:21

Powered by Discuz! X3.5 Licensed

Copyright © 2001-2026 Tencent Cloud.

快速回复 返回顶部 返回列表