全归类师在线,免费帮你解决商品归类疑难问题

 找回密码
 注册

QQ登录

只需一步,快速开始

手机号码,快捷登录

手机号码,快捷登录

在线
客服

在线客服服务时间: 9:00-24:00

选择下列客服马上在线沟通:

快速
发帖

客服
热线

010-62010715
7*24小时客服服务热线

关注
微信

关务资讯公众号
顶部
海关AEO认证申请全攻略2022年预归类师考试秘籍中国船务课程视频2020年关务水平测试培训
申请进出口商品预归类视频!AEO认证政策解读商品归类在线解答海关AEO认证,100%通过
AEO认证服务网北京岸谷关务官网预归类服务-归类师权威操作预归类考试网
查看: 822|回复: 0

海关总署:部分医疗物资不再实施出口商品检验

[复制链接]
发表于 2020-12-3 15:55:23 | 显示全部楼层 |阅读模式
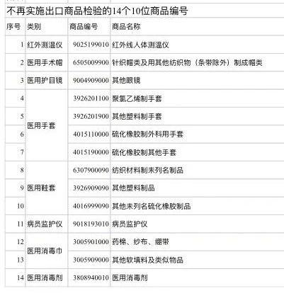
据“海关发布”微信公众号12月3日消息,根据《中华人民共和国进出口商品检验法》及其实施条例,自本公告发布之日起,对“9025199010”等14个10位商品编号项下的医疗物资(详见附件)不再实施出口商品检验。其中商品编号3005901000和3005909000项下属于危险货物的、商品编号3808940010项下属于危险化学品的,仍按出口危险货物或出口危险化学品检验监管要求执行。

海关总署:部分医疗物资不再实施出口商品检验-1.jpg
*滑块验证:
您需要登录后才可以回帖 登录 | 注册

本版积分规则

关闭

站长推荐上一条 /2 下一条

QQ|Archiver|手机版|小黑屋|外贸精英网 ( 京ICP备19046145号 )

GMT+8, 2026-4-28 00:16

Powered by Discuz! X3.5 Licensed

Copyright © 2001-2026 Tencent Cloud.

快速回复 返回顶部 返回列表