全归类师在线,免费帮你解决商品归类疑难问题

 找回密码
 注册

QQ登录

只需一步,快速开始

手机号码,快捷登录

手机号码,快捷登录

在线
客服

在线客服服务时间: 9:00-24:00

选择下列客服马上在线沟通:

快速
发帖

客服
热线

010-62010715
7*24小时客服服务热线

关注
微信

关务资讯公众号
顶部
海关AEO认证申请全攻略2022年预归类师考试秘籍中国船务课程视频2020年关务水平测试培训
申请进出口商品预归类视频!AEO认证政策解读商品归类在线解答海关AEO认证,100%通过
AEO认证服务网北京岸谷关务官网预归类服务-归类师权威操作预归类考试网
查看: 3539|回复: 7

资深会计师亲自带你走一走企业办理出口退税的5大手续,其实不难

[复制链接]
发表于 2020-6-15 21:46:04 | 显示全部楼层 |阅读模式
企业想要做大做强,就不能只局限与国内市场。当企业足够成熟,就可以考虑向更广阔的国外市场拓展。

那么一个企业想要走向国际化,想要对外出口产品的话,办理出口企业,有哪些手续呢?

小编特意请教某四大事务所资深会计师,排版整理了这份关于企业办理出口退税的5大手续,分享给大家。

(文末有完整版PPT资料)
首先了解一下办理出口企业时会涉及到的几个部门:


资深会计师亲自带你走一走企业办理出口退税的5大手续,其实不难-1.jpg

企业办理出口退税的相关5大手续:

一、对外贸易经营者备案登记


资深会计师亲自带你走一走企业办理出口退税的5大手续,其实不难-2.jpg

申请备案登记的4个流程

资深会计师亲自带你走一走企业办理出口退税的5大手续,其实不难-3.jpg

注意:

1、对外贸易经营者备案登记表”的填写要求

资深会计师亲自带你走一走企业办理出口退税的5大手续,其实不难-4.jpg

2、领取证书企业应提供的资料有哪些

资深会计师亲自带你走一走企业办理出口退税的5大手续,其实不难-5.jpg

二、出口退“免”税资格认定流程

出口退“免"税资格认定流程图如下:

资深会计师亲自带你走一走企业办理出口退税的5大手续,其实不难-6.jpg

需知

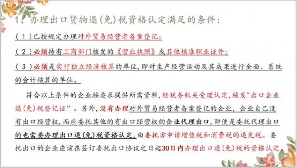
1、办理出口货物退(免)税资格认定满足的条件

资深会计师亲自带你走一走企业办理出口退税的5大手续,其实不难-7.jpg

2、办理时需提供的资料有哪些

资深会计师亲自带你走一走企业办理出口退税的5大手续,其实不难-8.jpg

三、进出口货物收发货人海关注册登记........

1、关于进出口货物收发货人海关注册登记........

2、办理注册登记需要提供的资料有哪些........

.......
四、出口企业电子口岸入网登记........

1、开通电子口岸,主要是为了查询、下载出口报关信息,开通程序如下:........

........
五、开通外汇收支申报及货物贸易外汇监测系统........

........

很可惜,篇幅限制,内容不能完全展现出来,完整PPT资料已经为大家精心整理好了,需要的朋友,可以自行领取。

资深会计师亲自带你走一走企业办理出口退税的5大手续,其实不难-9.jpg

领取方式:

下方评论区评论:“6”,并点我头像私我:“出口退税”,就可以自行领到了哦!
发表于 2020-6-15 21:46:14 | 显示全部楼层
资料怎么领取
发表于 2020-6-15 21:46:58 | 显示全部楼层
6
发表于 2020-6-15 21:47:13 | 显示全部楼层
转发了
发表于 2020-6-15 21:47:23 | 显示全部楼层
6
发表于 2020-6-15 21:48:10 | 显示全部楼层
6
发表于 2020-6-15 21:48:56 | 显示全部楼层
6
发表于 2020-6-15 21:49:37 | 显示全部楼层
6
*滑块验证:
您需要登录后才可以回帖 登录 | 注册

本版积分规则

关闭

站长推荐上一条 /2 下一条

QQ|Archiver|手机版|小黑屋|外贸精英网 ( 京ICP备19046145号 )

GMT+8, 2026-5-14 12:46

Powered by Discuz! X3.5 Licensed

Copyright © 2001-2026 Tencent Cloud.

快速回复 返回顶部 返回列表