全归类师在线,免费帮你解决商品归类疑难问题

 找回密码
 注册

QQ登录

只需一步,快速开始

手机号码,快捷登录

手机号码,快捷登录

在线
客服

在线客服服务时间: 9:00-24:00

选择下列客服马上在线沟通:

快速
发帖

客服
热线

010-62010715
7*24小时客服服务热线

关注
微信

关务资讯公众号
顶部
海关AEO认证申请全攻略2022年预归类师考试秘籍中国船务课程视频2020年关务水平测试培训
申请进出口商品预归类视频!AEO认证政策解读商品归类在线解答海关AEO认证,100%通过
AEO认证服务网北京岸谷关务官网预归类服务-归类师权威操作预归类考试网
查看: 2876|回复: 2

来喽!资深退税专员编写的2020出口退税流程“新鲜出炉”,超详细

[复制链接]
发表于 2020-6-15 15:26:28 | 显示全部楼层 |阅读模式
出口退税是国家为企业提供的一种税收优惠政策,符合出口退税条件和标准的,纳税人都是会按照规定的时间进行办理退税事宜的。

来喽!资深退税专员编写的2020出口退税流程“新鲜出炉”,超详细-1.jpg

那么,问题来了,出口退税要怎么操作呢?小编给大家准备了,资深退税专员编写的超完整2020年出口退税详细操作流程,很完整的退税办理步骤,供大家参考!
一、什么是出口退税?


来喽!资深退税专员编写的2020出口退税流程“新鲜出炉”,超详细-2.jpg

二、出口退税详细操作流程


来喽!资深退税专员编写的2020出口退税流程“新鲜出炉”,超详细-3.jpg


来喽!资深退税专员编写的2020出口退税流程“新鲜出炉”,超详细-4.jpg


来喽!资深退税专员编写的2020出口退税流程“新鲜出炉”,超详细-5.jpg

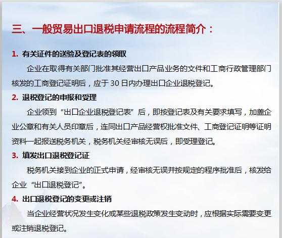
三、一般贸易出口退税申请流程的流程简介


来喽!资深退税专员编写的2020出口退税流程“新鲜出炉”,超详细-6.jpg

四、一般贸易出口退税申请流程的申请条件


来喽!资深退税专员编写的2020出口退税流程“新鲜出炉”,超详细-7.jpg

五、一般贸易出口退税申请流程的申请范围


来喽!资深退税专员编写的2020出口退税流程“新鲜出炉”,超详细-8.jpg

六、一般贸易出口退税申请流程的申报要求

1、企业出口退税必须报送申报报表

来喽!资深退税专员编写的2020出口退税流程“新鲜出炉”,超详细-9.jpg

七、出口退税进货分批申报单的办理


来喽!资深退税专员编写的2020出口退税流程“新鲜出炉”,超详细-10.jpg


来喽!资深退税专员编写的2020出口退税流程“新鲜出炉”,超详细-11.jpg

八、一般贸易出口退税申请流程的资料要求


来喽!资深退税专员编写的2020出口退税流程“新鲜出炉”,超详细-12.jpg

九、2020最新出口退税率表


来喽!资深退税专员编写的2020出口退税流程“新鲜出炉”,超详细-13.jpg

........

好啦,完整详细的出口退税流程都在这啦,关注我,每天更新会计资讯,助你升职加薪快人一步!

来喽!资深退税专员编写的2020出口退税流程“新鲜出炉”,超详细-14.jpg
发表于 2020-6-15 15:27:25 | 显示全部楼层
文档
发表于 2020-6-15 15:27:50 | 显示全部楼层
转发了
*滑块验证:
您需要登录后才可以回帖 登录 | 注册

本版积分规则

关闭

站长推荐上一条 /2 下一条

QQ|Archiver|手机版|小黑屋|外贸精英网 ( 京ICP备19046145号 )

GMT+8, 2026-4-21 00:54

Powered by Discuz! X3.5 Licensed

Copyright © 2001-2026 Tencent Cloud.

快速回复 返回顶部 返回列表