海关AEO认证全流程服务,100%通过

 找回密码
 注册

QQ登录

只需一步,快速开始

手机号码,快捷登录

手机号码,快捷登录

在线
客服

在线客服服务时间: 9:00-24:00

选择下列客服马上在线沟通:

快速
发帖

客服
热线

010-62010715
7*24小时客服服务热线

关注
微信

关务资讯公众号
顶部
海关AEO认证申请全攻略2022年预归类师考试秘籍中国船务课程视频2020年关务水平测试培训
申请进出口商品预归类视频!AEO认证政策解读商品归类在线解答海关AEO认证,100%通过
AEO认证服务网北京岸谷关务官网预归类服务-归类师权威操作预归类考试网
查看: 4618|回复: 14

出口退税调了,乙烯 、丙烯、苯乙烯都上调至13%(附清单)

[复制链接]
发表于 2020-3-23 19:11:58 | 显示全部楼层 |阅读模式
【能源人都在看,点击右上角加'关注'】

出口退税调了,乙烯 、丙烯、苯乙烯都上调至13%(附清单)-1.jpg

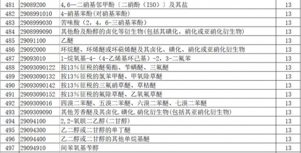
3月17日,财政部、国家税务总局发布《关于提高部分产品出口退税率的公告》,公告将从3月20日起实施。

乙烯、丙烯、1-丁烯、2-丁烯、异戊二烯、乙炔、环己烷、邻二甲苯、间二甲苯、苯乙烯、乙苯、乙二醇、丙二醇、丁二醇等化工品,都调整了出口退税,并且出口退税率设置为13%

其中,

乙烯首次由10%上调至13%,

丙烯由9%上调至13%,

苯乙烯由10%上调至13%。

小编为您摘选了部分退税率调整产品清单中的化工产品,以飨读者。

出口退税调了,乙烯 、丙烯、苯乙烯都上调至13%(附清单)-2.jpg

出口退税调了,乙烯 、丙烯、苯乙烯都上调至13%(附清单)-3.jpg

出口退税调了,乙烯 、丙烯、苯乙烯都上调至13%(附清单)-4.jpg

出口退税调了,乙烯 、丙烯、苯乙烯都上调至13%(附清单)-5.jpg

出口退税调了,乙烯 、丙烯、苯乙烯都上调至13%(附清单)-6.jpg

出口退税调了,乙烯 、丙烯、苯乙烯都上调至13%(附清单)-7.jpg

出口退税调了,乙烯 、丙烯、苯乙烯都上调至13%(附清单)-8.jpg

出口退税调了,乙烯 、丙烯、苯乙烯都上调至13%(附清单)-9.jpg

出口退税调了,乙烯 、丙烯、苯乙烯都上调至13%(附清单)-10.jpg

出口退税调了,乙烯 、丙烯、苯乙烯都上调至13%(附清单)-11.jpg

免责声明:以上内容转载自微LINK化工,所发内容不代表本平台立场。

全国能源信息平台联系电话:010-65367702,邮箱:hz@people-energy.com.cn,地址:北京市朝阳区金台西路2号人民日报社
发表于 2020-3-23 19:12:39 | 显示全部楼层
应该调低而不是调高,这样不攒钱又倾销迟早出问题
发表于 2020-3-23 19:12:48 | 显示全部楼层
不会又有国家告我们倾销产品吧?
发表于 2020-3-23 19:13:22 | 显示全部楼层
又是化工
发表于 2020-3-23 19:14:00 | 显示全部楼层
从此国外人民用上了又便宜又好的产品
发表于 2020-3-23 19:14:30 | 显示全部楼层
主要是外汇都用来买高价铁矿石和原油了!现在没有多少外汇了!
发表于 2020-3-23 19:15:19 | 显示全部楼层
那到底是涨价还是跌价
发表于 2020-3-23 19:16:16 | 显示全部楼层
这是在补贴外国消费者
发表于 2020-3-23 19:16:21 | 显示全部楼层
不懂,
如果美元泛滥,
我们出口换美元要来何用
发表于 2020-3-23 19:16:41 | 显示全部楼层
化工污染大,又喜欢爆炸,为什么还要大力发展?
发表于 2020-3-23 19:17:07 | 显示全部楼层
大力提高炼化产能,认真污染国内环境
发表于 2020-3-23 19:18:00 | 显示全部楼层
赚外汇用的
发表于 2020-3-23 19:18:08 | 显示全部楼层
按说中国价格已经够低了,还要再低?
发表于 2020-3-23 19:18:18 | 显示全部楼层
混合二甲苯竟然没有
发表于 2020-3-23 19:18:40 | 显示全部楼层
出口外国的在减税!在国内的要加税?这是什么意思
*滑块验证:
您需要登录后才可以回帖 登录 | 注册

本版积分规则

关闭

站长推荐上一条 /2 下一条

QQ|Archiver|手机版|小黑屋|外贸精英网 ( 京ICP备19046145号 )

GMT+8, 2026-5-14 10:46

Powered by Discuz! X3.5 Licensed

Copyright © 2001-2026 Tencent Cloud.

快速回复 返回顶部 返回列表