全归类师在线,免费帮你解决商品归类疑难问题

 找回密码
 注册

QQ登录

只需一步,快速开始

手机号码,快捷登录

手机号码,快捷登录

在线
客服

在线客服服务时间: 9:00-24:00

选择下列客服马上在线沟通:

快速
发帖

客服
热线

010-62010715
7*24小时客服服务热线

关注
微信

关务资讯公众号
顶部
海关AEO认证申请全攻略2022年预归类师考试秘籍中国船务课程视频2020年关务水平测试培训
申请进出口商品预归类视频!AEO认证政策解读商品归类在线解答海关AEO认证,100%通过
AEO认证服务网北京岸谷关务官网预归类服务-归类师权威操作预归类考试网
查看: 2136|回复: 0

干货满满!在平潭,进口化妆品要这样报检!

[复制链接]
发表于 2020-3-23 17:25:23 | 显示全部楼层 |阅读模式
近日,有网友向平潭网咨询:, D$ z5 e8 d2 S- ^
3 r0 j% b5 y$ a8 K, I) C( @: b7 g
进口化妆品报检需要哪些材料?
4 F3 t6 v$ {/ C! d! v5 u
. }# l- V/ ^4 f/ _4 B# O" i/ f3 w办理的程序复杂吗?1 ^% m3 v! w/ W5 V+ Y

9 w+ W% o$ _; s来来来,小伙伴们,
* ^' l  {4 Z% Z  i. R2 m' i  a
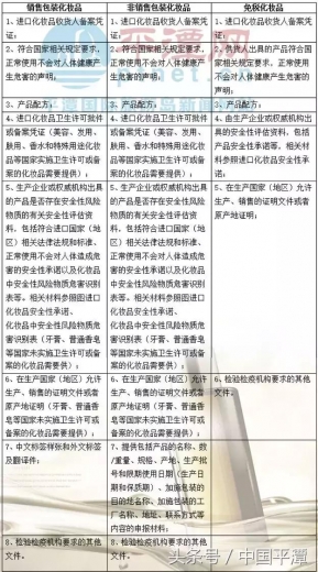
) l6 b) e9 ^. \0 G  [$ n5 h往下看你就知道啦!“政策帮你问”小分队收到问题后,咨询了澳前口岸服务大楼的工作人员。工作人员介绍:进口化妆品所需的报检材料,根据产品的类别可分为三类,且每类所需的报检材料不一样。
+ R3 o0 ~6 h; J* p* _0 o! y( e, M
所需的具体材料如下:
$ Y8 S9 b# U( e6 u. b" I
  G+ e# I$ C2 y5 m' f, J 干货满满!在平潭,进口化妆品要这样报检!-1.jpg
$ T* ^( k3 K, G, G) P
2 |2 ]8 A2 Q- G" Q材料可网上提交也可现场提交
1 b- {1 k7 {- z

    4 J* b& z. @4 o& Y& m: Q* i7 _4 k1. 网上提交6 g1 G( P8 b" b1 o% m
! H" M+ L5 Y& P6 v+ ^% j& x- U
干货满满!在平潭,进口化妆品要这样报检!-2.jpg
7 X. k& A+ Q2 U# y( j4 R3 i1 L
. R" k1 k$ w! p以上这些材料在网上就可进行提交报检。通过登录全国检验检疫无纸化系统扫描并上传相关报检单据,通过全国无纸化报检系统,足不出户便可完成报检手续并获取电子通关单数据。
9 c. o) M* f, x. A

    6 t: f0 a7 C& K3 F6 G2. 现场提交. T3 ^% Z5 n* Y- u7 z- D
3 z2 U( n8 {% `6 e- m
若小伙伴想亲自去现场提交材料,则可前往以下地址办理:* f1 K4 c1 J. a+ ]8 P% [% N4 m
4 l( t* j  g# x8 M
办理地址1:澳前口岸服务大楼5 V6 k9 W9 e% @

- P; ~- j: g/ Z2 P办理地址2:二线卡口检务窗口7 r( `4 Z( ~# p/ O2 Z# \: ?
8 _5 N# O: r* C' O  _
来源:平潭网 林爱真
*滑块验证:
您需要登录后才可以回帖 登录 | 注册

本版积分规则

关闭

站长推荐上一条 /2 下一条

QQ|Archiver|手机版|小黑屋|外贸精英网 ( 京ICP备19046145号 )

GMT+8, 2026-4-21 11:05

Powered by Discuz! X3.5 Licensed

Copyright © 2001-2026 Tencent Cloud.

快速回复 返回顶部 返回列表