2020年预归类考试实战课程

 找回密码
 注册

QQ登录

只需一步,快速开始

手机号码,快捷登录

手机号码,快捷登录

在线
客服

在线客服服务时间: 9:00-24:00

选择下列客服马上在线沟通:

快速
发帖

客服
热线

010-62010715
7*24小时客服服务热线

关注
微信

关务资讯公众号
顶部
海关AEO认证申请全攻略2022年预归类师考试秘籍中国船务课程视频2020年关务水平测试培训
申请进出口商品预归类视频!AEO认证政策解读商品归类在线解答海关AEO认证,100%通过
AEO认证服务网北京岸谷关务官网预归类服务-归类师权威操作预归类考试网
查看: 1730|回复: 0

政策帮你问|出口化妆品报检要怎么办!这份详细攻略为你解答!

[复制链接]
发表于 2020-3-22 22:30:34 | 显示全部楼层 |阅读模式
?本文约926字,阅读全文约需3分钟0 V0 v9 T) ]7 R

& S, r/ b- [, I) o* g: C  n近日,有网友致电平潭网:4 z8 S) `6 W8 D. o0 e. i
- `1 S4 \* n; e! J) [
若想出口化妆品到境外,- Q* P3 r3 p3 ^5 J" B0 E9 c5 K
- X. t% w- c/ z4 \- K. F5 \2 W
报检时需要哪些材料?, a1 H  ~( c  c2 p$ l
/ g* R5 a0 b1 R" H
具体有哪些流程?
2 w2 d8 `3 n% Q7 Z
4 {9 ~( O! u2 Q1 Y" M6 Z$ ]2 D4 b“莫方”!帮你问小分队准备了详细攻略!( s! l. y) \# T0 `1 R
7 L  Y( |/ P, F. o
请往下看!
0 R* d% n. T" o
3 W3 n' v# E: B  \3 f" |# a帮你问小分队来到了平潭出入境检验检疫局。据工作人员介绍:“出口化妆品的企业,需进行生产企业备案、报检,检验检疫局工作人员将进行现场查验和抽样送检、出证、进行监督管理等。”' |% b) t/ u! i5 j) g8 {/ q4 b+ r
" ]2 e" |2 t7 E
首次出口化妆品报检流程0 C' \: X8 m1 ?& o3 L. r
& d) q, Z3 q4 z7 k4 S7 y, M% T
政策帮你问|出口化妆品报检要怎么办!这份详细攻略为你解答!-1.jpg
0 X" U3 P" X6 G0 W1 W0 ]) B9 F, _7 ^
政策帮你问|出口化妆品报检要怎么办!这份详细攻略为你解答!-2.jpg
( A+ Y: v8 F" q- q& u! I* @, p
% B5 n7 y! Y3 i. K图1 化妆品中安全性风险物质危害识别表; a! a. ?- e# M1 Q. B

" g: D: l0 A: _7 q3 v' W$ Z' ~6 f) Z可扫描下列链接下载图 1 文档。
9 k  V4 r- _& l+ V( d7 E" K# }8 `; M4 e2 b! ]
http://www.fjciq.gov.cn/jyj/resource/cms/2013/09/2013092705461116267.doc1 |. v+ E& ~- W4 `" i
3 C' {: E4 \+ |5 R) v7 c
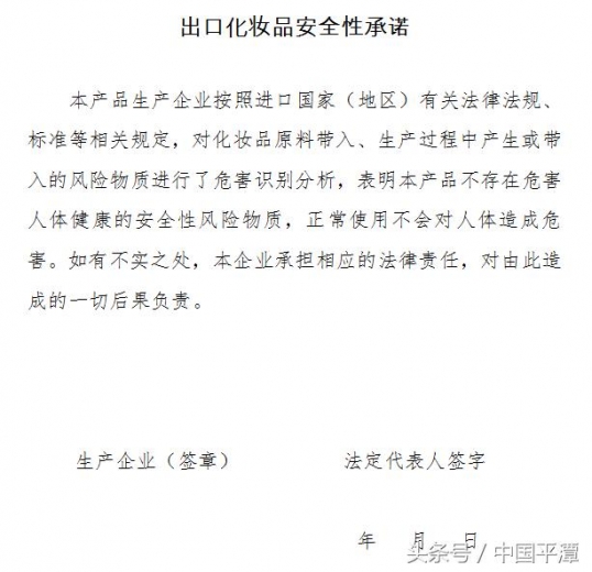
政策帮你问|出口化妆品报检要怎么办!这份详细攻略为你解答!-3.jpg 7 D' U* B4 C* B* m  P

, D' X7 t' X5 X* K, ?: R$ s图2 出口化妆品安全性承诺
, I; F2 N  L$ o- I% Q7 s- U+ _+ E: {/ I) L6 J
可扫描下列链接下载图 2 文档。
" c8 z* T( m! E% B* E  f9 L* ]9 C6 N% M% r
http://www.fjciq.gov.cn/jyj/resource/cms/2013/09/2013092705463925537.doc
4 ]4 X& x* {- H" h8 ~" @& |$ F( ]0 {5 W1 j% j- a0 H% h
请注意以下情况- r4 j, |( e: o0 \1 L* c

    $ O: T% A! q7 _  g) r1. 材料清单中提交复印件的,应同时交验正本;: f& S# P: Z0 ?& S
    ! M4 M. W; B2 b4 M; I" m! e. A, k
    2. 出口化妆品生产企业应当建立原料采购、验收、使用管理制度,要求供应商提供原料的合格证明;. Y8 ~8 e- J/ l; U) f$ d. J

    / w0 d0 _# ~8 o/ U. e: i& r3. 出口化妆品生产企业应当建立生产记录档案,如实记录化妆品生产过程中的安全管理情况;' Q1 u4 e+ e1 G7 R. Z; Z: m

    ) L) w( Q3 y+ H, {' z2 T4. 出口化妆品生产企业应当建立检验记录制度,依照相关规定要求对其出口的化妆品进行检验,确保产品合格;
    1 M* H8 y, p- a4 i% n
      ~/ L5 j9 L5 ~/ }" M; k; M: `+ q5. 上述记录应当真实,保存期不得少于2年。; P* c- I, r1 A  Y

2 `' d! T: L4 T办理地址:平潭综合实验区出入境检验检疫局
*滑块验证:
您需要登录后才可以回帖 登录 | 注册

本版积分规则

关闭

站长推荐上一条 /2 下一条

QQ|Archiver|手机版|小黑屋|外贸精英网 ( 京ICP备19046145号 )

GMT+8, 2026-4-21 11:05

Powered by Discuz! X3.5 Licensed

Copyright © 2001-2026 Tencent Cloud.

快速回复 返回顶部 返回列表