全归类师在线,免费帮你解决商品归类疑难问题

 找回密码
 注册

QQ登录

只需一步,快速开始

手机号码,快捷登录

手机号码,快捷登录

在线
客服

在线客服服务时间: 9:00-24:00

选择下列客服马上在线沟通:

快速
发帖

客服
热线

010-62010715
7*24小时客服服务热线

关注
微信

关务资讯公众号
顶部
海关AEO认证申请全攻略2022年预归类师考试秘籍中国船务课程视频2020年关务水平测试培训
申请进出口商品预归类视频!AEO认证政策解读商品归类在线解答海关AEO认证,100%通过
AEO认证服务网北京岸谷关务官网预归类服务-归类师权威操作预归类考试网
查看: 1444|回复: 0

中华人民共和国农业部公告 第2272号

[复制链接]
发表于 2015-7-22 13:47:40 | 显示全部楼层 |阅读模式
本帖最后由 shiba 于 2015-7-22 13:49 编辑

                   中华人民共和国农业部公告 第2272号                                            
                                        日期:2015-07-14 00:00 发布单位:农业部兽医局 来源:

下载文件:请看原文链接     农业部公告2272带红头.ceb    公告附件(说明书和标签) 2015.6.29.doc

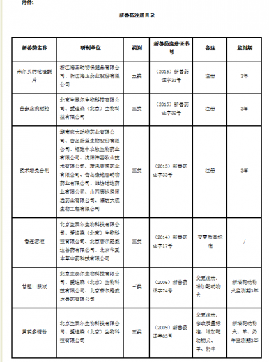
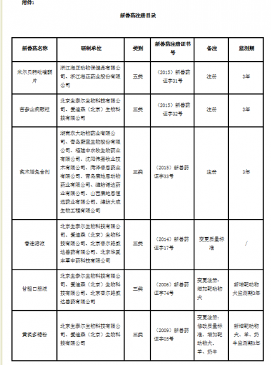
  根据《兽药管理条例》和《兽药注册办法》规定,经审查,批准浙江海正动物保健品有限公司等13家单位申报的米尔贝肟吡喹酮片等3种兽药产品为新兽药,现核发《新兽药注册证书》,并发布产品质量标准、说明书和标签,自发布之日起执行。
  批准北京生泰尔生物科技有限公司等4家单位申报的香连溶液等3种兽药产品的变更注册,并发布修订后的产品质量标准、说明书和标签,自发布之日起执行。此前发布的同品种兽药质量标准同时废止。
  特此公告。
  附件:1.新兽药注册目录
  2.质量标准
  3.说明书和标签

  农业部
  2015年7月3日
附件.png


原文链接

*滑块验证:
您需要登录后才可以回帖 登录 | 注册

本版积分规则

关闭

站长推荐上一条 /2 下一条

QQ|Archiver|手机版|小黑屋|外贸精英网 ( 京ICP备19046145号 )

GMT+8, 2026-4-29 08:24

Powered by Discuz! X3.5 Licensed

Copyright © 2001-2026 Tencent Cloud.

快速回复 返回顶部 返回列表