海关AEO认证全流程服务,100%通过

 找回密码
 注册

QQ登录

只需一步,快速开始

手机号码,快捷登录

手机号码,快捷登录

在线
客服

在线客服服务时间: 9:00-24:00

选择下列客服马上在线沟通:

快速
发帖

客服
热线

010-62010715
7*24小时客服服务热线

关注
微信

关务资讯公众号
顶部
海关AEO认证申请全攻略2022年预归类师考试秘籍中国船务课程视频2020年关务水平测试培训
申请进出口商品预归类视频!AEO认证政策解读商品归类在线解答海关AEO认证,100%通过
AEO认证服务网北京岸谷关务官网预归类服务-归类师权威操作预归类考试网
查看: 4263|回复: 4

捆扎带的归类争议

[复制链接]
发表于 2014-9-10 10:01:27 | 显示全部楼层 |阅读模式
本帖最后由 cicifox 于 2014-9-10 10:03 编辑

商品描述:捆扎带,截面矩形,用直径超过1mm的塑料单丝编织而成 用于捆扎货物


归类疑问:1.根据第十一类类注(七)排除:截面尺寸超过1毫米的塑料单丝和表面宽度超过5毫米的塑料扁 条及类似品(例如,人造草)(第三十九章),  以及上述单丝或扁条的缏条、织物、篮筐或柳条编结品(第四十六章)

        2.但第46章总注释排除条款第4款排除:线、绳、索、缆,即使是编结而成或用未纺纤维制成的(品目56.07)
         
发表于 2014-9-17 01:15:32 | 显示全部楼层
个人认为,5607的归类时在十一类的大前提下,针对这个捆扎带,归入5607的捆扎带是用“截面尺寸不超过1毫米的塑料单丝或表面宽度不超过5毫米的塑料扁 条及类似品”编织而成。如果超出这个范围,就要按46章来归类了。所以,你说的这种捆扎带,个人建议归46章。
发表于 2014-9-17 13:00:09 | 显示全部楼层
关键要看此产品是否符合线、绳、索、缆.
如不是线、绳、索、缆.归入46,反之归5607
发表于 2014-10-6 10:52:23 | 显示全部楼层
1.根据商品描述符合46章的品目条文
2根据规则一、六。个人认为应归入46章
发表于 2019-3-1 10:10:58 | 显示全部楼层
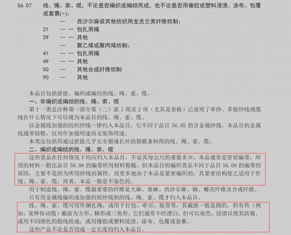
根据46章品目注释的总注释,完全可以排除46章的可能。只能走十一类,按照单一的材质(用直径超过1mm的塑料单丝编织而成)和用途(用于捆扎货物)符合5607的品目描述及要求。

46章品目注释的总注释

46章品目注释的总注释
5607品目注释.png
*滑块验证:
您需要登录后才可以回帖 登录 | 注册

本版积分规则

关闭

站长推荐上一条 /2 下一条

QQ|Archiver|手机版|小黑屋|外贸精英网 ( 京ICP备19046145号 )

GMT+8, 2026-4-26 14:25

Powered by Discuz! X3.5 Licensed

Copyright © 2001-2026 Tencent Cloud.

快速回复 返回顶部 返回列表