全归类师在线,免费帮你解决商品归类疑难问题

 找回密码
 注册

QQ登录

只需一步,快速开始

手机号码,快捷登录

手机号码,快捷登录

在线
客服

在线客服服务时间: 9:00-24:00

选择下列客服马上在线沟通:

快速
发帖

客服
热线

010-62010715
7*24小时客服服务热线

关注
微信

关务资讯公众号
顶部
海关AEO认证申请全攻略2022年预归类师考试秘籍中国船务课程视频2020年关务水平测试培训
申请进出口商品预归类视频!AEO认证政策解读商品归类在线解答海关AEO认证,100%通过
AEO认证服务网北京岸谷关务官网预归类服务-归类师权威操作预归类考试网
查看: 87628|回复: 0

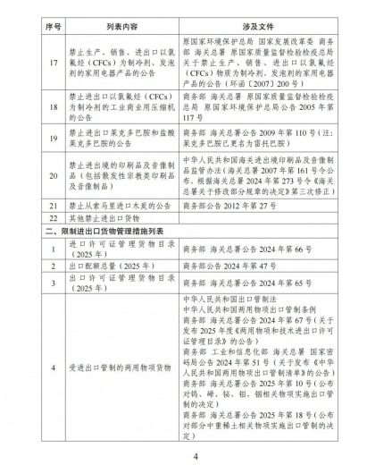
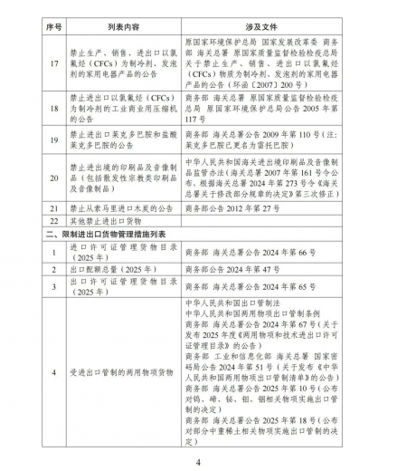
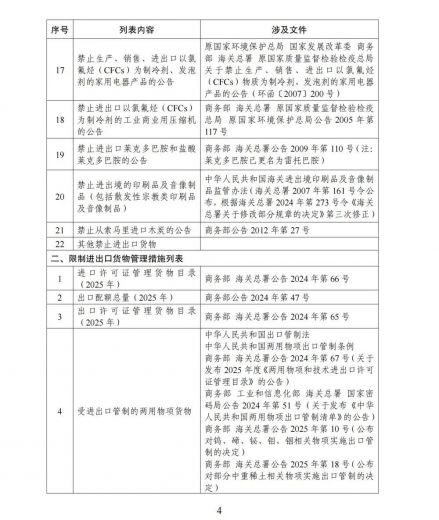
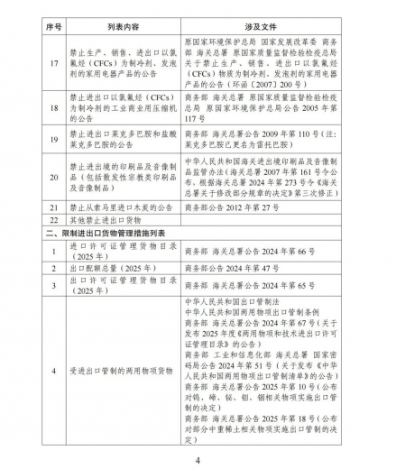
海南封关后,禁止、限制进出口货物清单

[复制链接]
发表于 2025-8-6 20:13:10 | 显示全部楼层 |阅读模式
点击上方蓝字关注我们不定期分享有趣的商品归类及关务合规知识,感谢关注
. O) g1 S9 [1 e$ a* F6 Q& B    2025 年 12 月 18 日,海南自贸港封关正式启动,在封关的诸多政策调整中,《海南自由贸易港禁止、限制进出口货物、物品清单》的出台备受瞩目。这份清单首次全面系统地梳理了国家现行实施禁止、限制管理措施的进出口货物及物品范围,让经营主体能清晰掌握管理边界。" u' X) g3 |( t4 [9 z  F7 X

$ O* U3 d. s6 Z0 g& c* Z6 I3 G点击直接下载清单:4 g# {+ G% p7 q! V) t
海南自由贸易港禁止、限制进出口货物、物品清单.pdf
  ?: I: F/ |( g% B7 o  C2 e w1.jpg ! i4 |+ c+ ?- p' }8 \
! |/ b% Q" {" Q& h/ l6 {
w2.jpg
- W0 }/ N6 [0 X$ W- y8 y) }5 S
  Q$ m% |( @; Q9 \2 L$ { w3.jpg " ]' N7 o4 z# S; u. u; @

1 r3 P7 Z0 n! ^5 T  j% L) _ w4.jpg
% r+ Z4 c3 H3 c; Q* }4 B. G' w8 B, v8 M2 e5 s
w5.jpg 3 t9 [1 e5 V: Q* R% v4 ?/ K) ^8 P2 W
5 {( l) ]  q2 Z
w6.jpg
# s+ X* N) T- c6 n' h( n! J$ V7 @& ]4 [* f7 l1 P4 l* `6 U7 }  S
w7.jpg
% \% {" H0 F7 K/ Z- Q3 o! E7 F. |9 k' @( G" T2 _6 o& ]: Z1 k
w8.jpg ) D9 O# z6 a1 d! E: W0 B* J
' {* F3 A/ ], k
w9.jpg 0 P; u. I8 ^/ t! Q' n
0 k, `' R0 h, k( k, ], D, @
w10.jpg . T1 t; c9 _+ z/ W0 Y" V

2 {! m. o1 E" ^! y; Z* ?文章来源:商务部公告2025年第43号
. V( f  ]- d4 I5 B由于公众号改变了推送规则,为了能正常接收最新消息,欢迎大家经常互动,比如点在看、转发或者留言。" t$ T. c; Q6 M' \8 d- e' U" E2 S

- j; ^1 Z$ ?5 B' c5 O$ W1 a, [ w11.jpg 5 F5 K9 i0 r* z: x$ X5 k- }0 f9 L
$ j# P# f6 ^* E! v+ l$ _5 F; ?
关务咨询热线:13789072282(微信同号)
' r: ^( c3 F1 @9 L( v
+ Y- ?7 x  {4 X0 |9 M · 服务内容 ·
0 M2 E, |! A' G2 Y5 m/ k3 G7 N1 c. r# ~6 Y
商品归类、关务咨询、税政调研、; Y8 W7 J4 e) M% p: j( w

# k1 ^+ |0 J/ P1 @) Y& b; j& R! w保税仓、合规审计、通关、查验代办业务
: x& ~/ [! W/ B  U+ a6 U/ T5 w; K& S
往期推荐
% l% e( d0 @; |6 c- @/ R7 w1 h' M( g5 F
买单出口彻底再见!新规重点解读与企业合规之路咋走?
2 K- ?# `  A+ S  g
$ e9 `  Q4 p% I0 H5 X; E/ q3 K4 n一文看懂:如何计算,查询出口到美国,自美进口货物的关税解读《关税条例》与《关税法》条文比对修订变化
6 Y% l8 q! O8 s. \美国出口管制与制裁清单全解析(含清单)
) ?) y8 |8 b* }; K5 v
6 W& \4 u: {0 C/ a美国新增123个制裁清单!涉及中国企业(附2018-2024年清单)( X3 t  _# W4 @2 @- @+ T. U
常见申报品名涉两用物项成分高频产品盘点,(附清单)海关总署解读:美加征在途货物豁免报关要求,加贸手账册专项标记要求! M5 l0 {1 m! V; V( _. ?& a0 T3 S
两用物项70个常见问题解答& n+ z% k+ G; m

5 Y" ]/ O* D5 ?- {, f速看!应对美国关税变动,5个政策要点与关键节点解读
0 U( b2 h5 f# b% y5 V4 q) P; m4 S: l, _: U& E& }
2025年进出口许可证目录,两用物项进出口许可证管理目录(附件下载); \( X$ f8 O0 v/ ]) `- q! i" b
) X! s( T, I" V7 P& t, [, K
更新:俄罗斯过境禁运清单(附341项海关编码)
. p% o8 S; Y. }, r+ k- _' U, J
$ e' L2 m( @* ~" T免责声明▼ 本微信公众号所发表内容,凡注明来源的,其版权均归属于原出处所有(未注明版权或者无法查证版权的,归属于网络搜集整理)。转载内容(音视频、文字内容等)只以分享关务合规及商品归类及信息传播为目的,仅供参考,不代表本平台认同其观点及立场,其内容的真实性、准确性及合法性,由阅读者各位自行判断、自行负责。任何依照本公众号内容去指导自身企业运营活动实操的行为都属于企业自身行为,所产生的一切法律后果均与本公众号无关。如认为本公众号内容涉及版权问题,请即刻与本公众号联系或后台留言,我们将第一时间核实后做删除处理
*滑块验证:
您需要登录后才可以回帖 登录 | 注册

本版积分规则

关闭

站长推荐上一条 /2 下一条

QQ|Archiver|手机版|小黑屋|外贸精英网 ( 京ICP备19046145号 )

GMT+8, 2025-12-30 10:51

Powered by Discuz! X3.5 Licensed

Copyright © 2001-2025 Tencent Cloud.

快速回复 返回顶部 返回列表