全归类师在线,免费帮你解决商品归类疑难问题

 找回密码
 注册

QQ登录

只需一步,快速开始

手机号码,快捷登录

手机号码,快捷登录

在线
客服

在线客服服务时间: 9:00-24:00

选择下列客服马上在线沟通:

快速
发帖

客服
热线

010-62010715
7*24小时客服服务热线

关注
微信

关务资讯公众号
顶部
海关AEO认证申请全攻略2022年预归类师考试秘籍中国船务课程视频2020年关务水平测试培训
申请进出口商品预归类视频!AEO认证政策解读商品归类在线解答海关AEO认证,100%通过
AEO认证服务网北京岸谷关务官网预归类服务-归类师权威操作预归类考试网
查看: 3232|回复: 0

海关监管作业场所、场地、指定监管场地差别

[复制链接]
发表于 2021-6-13 07:35:46 | 显示全部楼层 |阅读模式
01定义:
海关监管作业场所:
是指由企业负责经营管理,供进出境运输工具或者境内承运海关监管货物的运输工具进出、停靠,从事海关监管货物的进出、装卸、储存、集拼、暂时存放等有关经营活动,符合《海关监管作业场所设置规范》,办理相关海关手续的场所。
集中作业场地:
是指从事海关监管货物的进出、装卸、储存、集拼、暂时存放等有关经营活动,基本符合《海关监管作业场所(场地)设置规范》,有一定环境条件或检验、检疫专业要求,因经营主体、属性等因素不具备“海关监管作业场所”管理条件,办理相关海关手续的作业场地。
海关指定监管场地:
是指符合海关监管作业场所(场地)的设置规范,满足动植物疫病疫情防控需要,对特定进境高风险动植物及其产品实施查验、检验、检疫的监管作业场地。
02类型:
监管作业场所:
● 水路运输类海关监管作业场所
● 公路运输类海关监管作业场所
● 航空运输类海关监管作业场所
● 铁路运输类海关监管作业场所
● 快递类海关监管作业场所

海关监管作业场所、场地、指定监管场地差别-1.jpg

图|水路运输类监管作业场所 (码头)

海关监管作业场所、场地、指定监管场地差别-2.jpg

图|快递类监管作业场所
集中作业场地:
● 旅客通关作业场地
● 邮检作业场地
● 进境动物隔离检疫场

海关监管作业场所、场地、指定监管场地差别-3.jpg

图|进境动物隔离检疫场 (装卸区)

海关监管作业场所、场地、指定监管场地差别-4.jpg

图|进境动物隔离检疫场 (隔离养殖区)
指定监管场地:
● 进境肉类指定监管场地
● 进境冰鲜水产品指定监管场地
● 进境粮食指定监管场地
● 进境水果指定监管场地
● 进境食用水生动物指定监管场地
● 进境植物种苗指定监管场地
● 进境原木指定监管场地
● 进境动物隔离检疫场
● 其他进境高风险动植物及其产品指定监管场地

海关监管作业场所、场地、指定监管场地差别-5.jpg

图|进境肉类指定监管场地 (仓库)

海关监管作业场所、场地、指定监管场地差别-6.jpg

图|进境肉类指定监管场地 (查验区)

海关监管作业场所、场地、指定监管场地差别-7.jpg

图|进境植物种苗(罗汉松)指定监管场地
03区别:
概念不同
监管作业场所是依据海关法第三十八条,为满足监管货物的仓储要求实施的场地管理制度。
指定监管场地是依据动植物检疫法、商品检验法实施条例,为防范特定高风险动植物及其产品疫情疫病等检疫风险,实施的管理制度。
管理体系不同
监管作业场所是为满足监管货物仓储要求建设的,并且实行“海关监管货物仓储”的行政许可审批(监管作业场所注册)制度。
指定监管场地是为满足高风险动植物及其产品进境的检验检疫监管需要建设的,不进行行政许可审批。
设立程序不同
监管作业场所执行行政许可法规定的“申请-受理-审批-决定”的法定程序。
指定监管场地是执行非行政许可、非审批的管理模式,执行地方政府立项-海关评估、企业申请验收-海关实地验收-公布合格名单的管理程序。
相互关系
指定监管场地可设置在监管作业场所之内,作为监管作业场所的一个功能区或作业区。
指定监管场地也可以独立存在,不涉及海关监管货物仓储的作为海关集中作业场地,涉及海关监管货物仓储的应当申请注册成为海关监管作业场所。
04指定监管场地申请手续:
一、政府立项
拟设立指定监管场地的有关单位或企业,应当事先提请省级人民政府(以下简称“地方政府”)组织开展可行性评估和立项;地方政府牵头建立国门生物安全、食品安全保障机制和重大动物疫病、重大植物疫情、重大食品安全事件等突发事件的应急处理工作机制,以及检疫风险的联防联控制度。
二、海关评估、企业申请验收
地方政府组织开展指定监管场地设立的可行性和立项,形成立项申请,函商直属海关提出评估意见。
直属海关组成专家组初审,由监管、动植、食品专家组成。通过初审的,函报海关总署。
海关总署复审、提出批复意见。海关总署立项批复之日起2年内完成建设并向直属海关申请验收。
三、海关实地验收
经营企业或经营单位向直属海关申请与验收,直属海关组成验收工作组,应由监管、动植、食品专家组成,包括资料审核、实地验核。
通过预验收的函请海关总署组织验收。
海关总署组织专家组开展验收工作,包括资料审核、实地验核。
四、公布合格名单
验收通过的报请海关总署领导批准,在海关门户网站公布指定监管场地名单。
05常见问题解答:
Q:有企业想从事特定高风险动植物及其产品进口(如:肉类、粮食等)查验、仓储等业务,该如何申请?
A:企业应申请设立相应的指定监管场地和监管作业场所,申请设立指定监管场地和申请注册监管作业场所可同时进行;对于指定监管场地设置在已有监管作业场所之内的,仅需申请设立指定监管场地,其监管作业场所的注册资质不受影响。
Q:企业想从事种猪进口业务,是否需要地方政府组织立项?
A:非国家隔离检疫场的指定监管场地,无需提请地方政府组织立项,经营企业按照海关监管作业场所(场地)相关设置规范规划建设隔离检疫场,具备验收条件后向海关申请验收。
06最新海关监管场地名单:
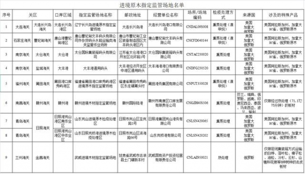
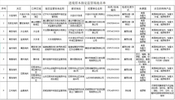
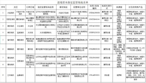
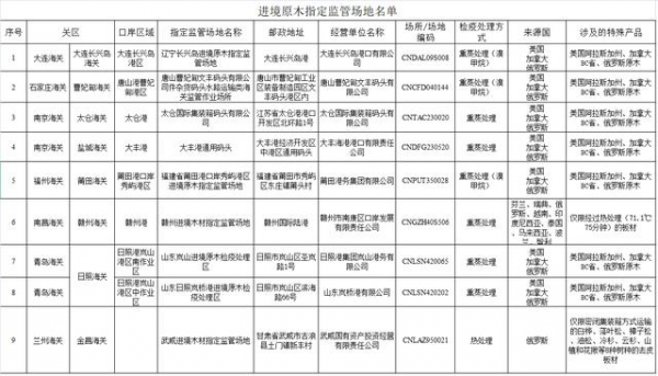
附件一:进境原木指定监管场地名单

海关监管作业场所、场地、指定监管场地差别-8.jpg

附件下载链接:
http://www.customs.gov.cn/customs/ztzl86
/302310/2394720/3336359/index.html
附件二:进境植物种苗指定监管场地名单

海关监管作业场所、场地、指定监管场地差别-9.jpg

附件下载链接:
http://www.customs.gov.cn/customs/ztzl86
/302310/2394720/3428914/index.html
附件三:进境粮食指定监管场地名单
附件下载地址:
http://www.customs.gov.cn/customs/ztzl86
/302310/2394720/3508707/index.html
附件四:进境食用水生动物
附件下载地址:
http://www.customs.gov.cn/customs/ztzl86
/302310/2394720/3577260/index.html
附件五:进境冰鲜水产品指定监管场地名单
附件下载地址:
http://www.customs.gov.cn/customs/ztzl86
/302310/2394720/3629504/index.html
附件六:进境水果指定监管场地名单
附件下载地址:
http://www.customs.gov.cn/customs/ztzl86
/302310/2394720/3647586/index.html
附件七:进境肉类指定监管场地名单
附件下载地址:
http://www.customs.gov.cn/customs/ztzl86
/302310/2394720/3647591/index.html


》》》最前沿的外贸行业资讯,最权威的外贸行业数据,最全面的外贸工具,最实用的外贸实操技能分享,尽在外贸头条,各大应用市场可搜索下载,欢迎下载试用!
声明:若有来源标注错误或侵犯了您的合法权益,请邮件(wmtoutiao@ecidh.com)与我们联系并删除!
*滑块验证:
您需要登录后才可以回帖 登录 | 注册

本版积分规则

关闭

站长推荐上一条 /2 下一条

QQ|Archiver|手机版|小黑屋|外贸精英网 ( 京ICP备19046145号 )

GMT+8, 2025-12-13 02:11

Powered by Discuz! X3.5 Licensed

Copyright © 2001-2025 Tencent Cloud.

快速回复 返回顶部 返回列表