全归类师在线,免费帮你解决商品归类疑难问题

 找回密码
 注册

QQ登录

只需一步,快速开始

手机号码,快捷登录

手机号码,快捷登录

在线
客服

在线客服服务时间: 9:00-24:00

选择下列客服马上在线沟通:

快速
发帖

客服
热线

010-62010715
7*24小时客服服务热线

关注
微信

关务资讯公众号
顶部
2022年预归类师考试秘籍中国船务课程视频2020年关务水平测试培训申请进出口商品预归类
视频!AEO认证政策解读商品归类在线解答海关AEO认证,100%通过AEO认证服务网
北京岸谷关务官网预归类服务-归类师权威操作预归类考试网 
查看: 2028|回复: 0

12月26日金关二期加工贸易系统更新,升级核注清单生成报关单等

[复制链接]
发表于 2020-3-27 09:44:50 | 显示全部楼层 |阅读模式
金关二期加工贸易预录入系统将于2018年12月26日18:00-19:00更新,具体内容如下:

涉及系统:

金关二期加工贸易账册、金关二期加工贸易手册、金关二期特殊监管区域、金关二期保税物流管理系统

更新内容:

一、加工贸易账册系统支持电子账册、账册报核大数据量报文导入,导入接口请到电子口岸下载:

http://www.chinaport.gov.cn/gg/zgdzkasjzx/16009.htm

二、升级核注清单生成报关单功能

1、核注清单支持报关单关检融合字段界面导入和报文导入;

2、核注清单生成后的报关单可直接在查询界面查询,在高级查询中将无法查询。

三、加工贸易手册报核料件表体实际库存数量允许录入负值。


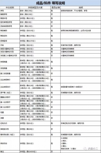
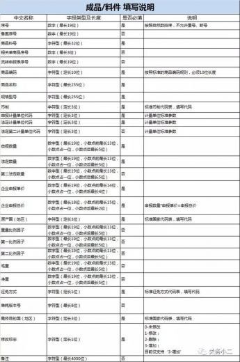
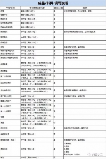
核注清单界面导入说明文档
▼▼▼



12月26日金关二期加工贸易系统更新,升级核注清单生成报关单等-1.jpg






12月26日金关二期加工贸易系统更新,升级核注清单生成报关单等-2.jpg








12月26日金关二期加工贸易系统更新,升级核注清单生成报关单等-3.jpg
*滑块验证:
您需要登录后才可以回帖 登录 | 注册

本版积分规则

关闭

站长推荐上一条 /2 下一条

QQ|Archiver|手机版|小黑屋|外贸精英网 ( 京ICP备19046145号 )

GMT+8, 2025-12-25 09:53

Powered by Discuz! X3.5 Licensed

Copyright © 2001-2025 Tencent Cloud.

快速回复 返回顶部 返回列表